
来源:北京大数据研究院
2023中国大数据产业发展指数报告正式发布,15强城市排名出炉。
近日,2023年中国大数据产业发展指数正式发布。该指数由北京大数据研究院联合大数据分析与应用技术国家工程实验室、北京治数科技有限公司共同研制,并得到相关合作方提供数据支持。
2022年我国大数据产业规模达1.57万亿元,同比增长18%,成为推动数字经济发展的重要力量,更逐渐成为国家重要的战略性资源。2022年12月,《中共中央国务院关于构建数据基础制度更好发挥数据要素作用的意见》发布,以数据产权、流通交易、收益分配、安全治理为重点,系统搭建了数据基础制度体系的“四梁八柱”,推动我国大数据产业加快发展和数据要素市场构建。
为紧跟国家政策方针,衡量全国各地大数据产业发展水平,北京大数据研究院在2020年、2021年、2022年连续发布大数据产业发展指数的基础上,聚焦近年来大数据产业各领域的进展和趋势,深入调研了各地大数据政策环境、大数据产业和企业发展状况,采集了最新的产业数据、企业数据,编制形成《中国大数据产业发展指数报告(2023版)》,力求客观呈现和科学评判我国大数据产业发展情况,为各地大数据产业发展提供参考借鉴,为数字中国建设赋能添力。
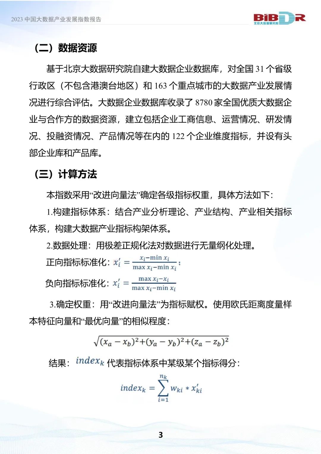
中国大数据产业发展指数至今已连续4年发布。指数研究团队持续跟踪我国大数据产业发展动态,在保持研究连贯性的基础上不断优化迭代指数体系,今年设置了产业水平、产业创新、产业环境等3个维度的6个二级指标与18个三级指标,重点在产业环境指标项下新增了大数据管理机构设置情况、交易场所建设情况等指标,以体现产业发展新热点、新趋势、新要求。通过对全国31个省级行政区(不包含港澳台地区)和163个重点城市进行综合评估,力争客观全面展现我国大数据产业发展整体面貌。





具体内容如下










































免责声明:本号所载内容均为原创、投稿、授权转载或网络公开资料搜集整理,仅供读者交流学习使用,版权归原作者所有,且仅代表作者个人观点,与本号立场无关。若所引用的图片、数据、文字等来源标注有误或涉及侵权,烦请及时联系删除。

欢迎扫码关注


