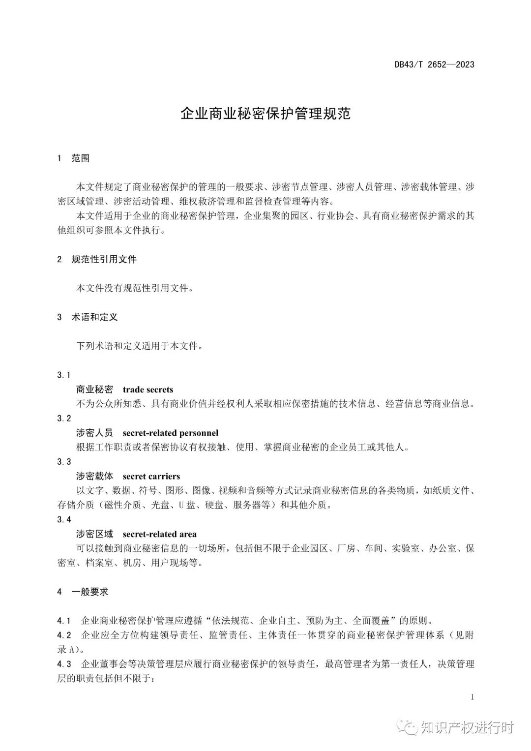
本文件规定了商业秘密保护的管理的一般要求、涉密节点管理、涉密人员管理、涉密载体管理、涉密区域管理、涉密活动管理、维权救济管理和监督检查管理等内容。
本文件适用于企业的商业秘密保护管理,企业集聚的园区、行业协会、具有商业秘密保护需求的其他组织可参照本文件执行。
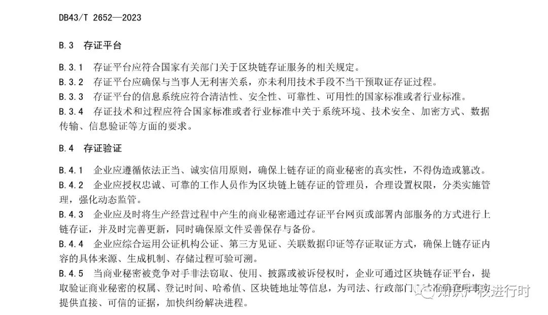
并提供了企业商业秘密保护管理体系概览图、商业秘密区块链存证指引、员工保密合同(参考文本)、竞业限制协议(参考文本)4个附件。



















点击“阅读原文”查看文章目录
 
   日期:2023-09-10 19:32:15    
来源:网络整理    作者:本站编辑    评论:0
日期:2023-09-10 19:32:15    
来源:网络整理    作者:本站编辑    评论:0    本文件规定了商业秘密保护的管理的一般要求、涉密节点管理、涉密人员管理、涉密载体管理、涉密区域管理、涉密活动管理、维权救济管理和监督检查管理等内容。
本文件适用于企业的商业秘密保护管理,企业集聚的园区、行业协会、具有商业秘密保护需求的其他组织可参照本文件执行。
并提供了企业商业秘密保护管理体系概览图、商业秘密区块链存证指引、员工保密合同(参考文本)、竞业限制协议(参考文本)4个附件。



















点击“阅读原文”查看文章目录