
免责声明:本资料来源于网络,仅供业内人士交流分享,如有侵权,请联系小编删除
本期免费获取资料为中建,PDF格式,共167页。
:设计管理部作为设计文件(设计图纸、变更、联系函等)的唯一对外收发口,制定文件收发管理流程,督促所有分包设计文件按流程进行流转,建立收发文记录台账,控制设计文件的有效性。
目录:
一、
二、
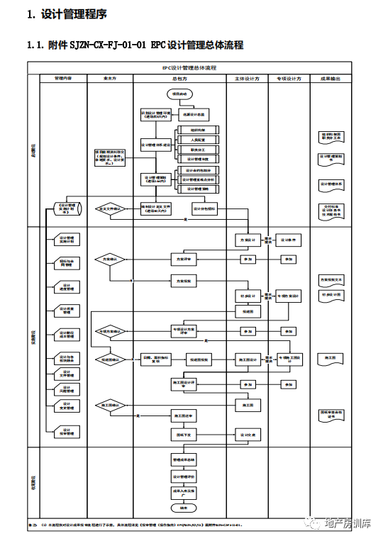
三、设计定义文件
四、设计招采与合同管理
五、设计进度管理
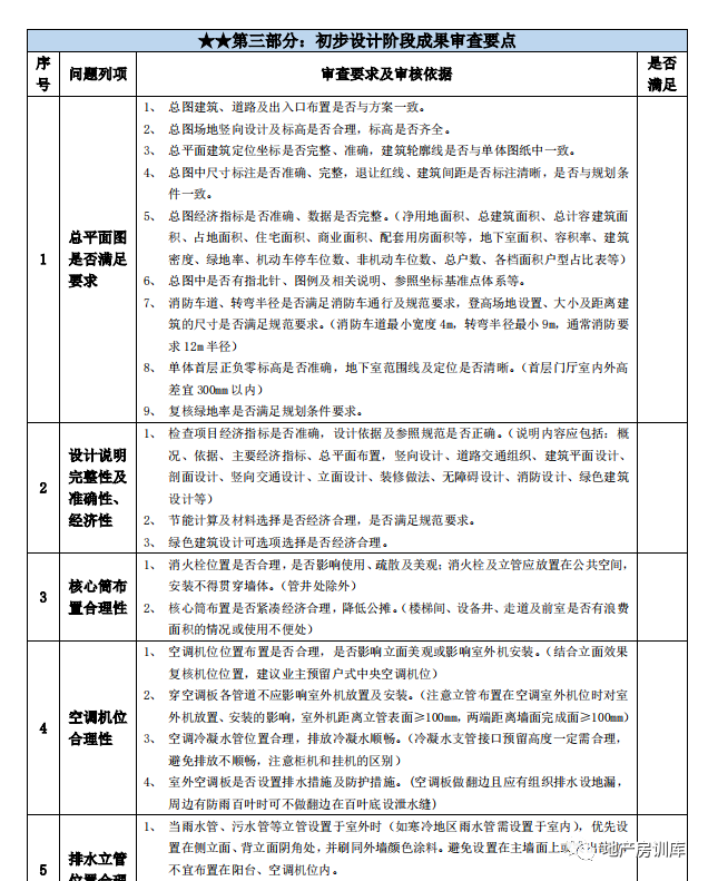
六、设计质量管理
七、设计成本管理
八、设计与其他版块的融合
九、设计文件管理
十、设计变更管理
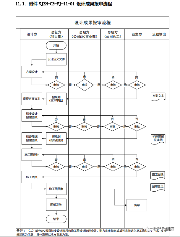
十一、报审管理
十二、设计管理收尾
......(下拉到展示图片底部有本资料完整电子版获取方式)




















方法一:(免费获取)请将本文在8:00-22:00时间段转发一个200人以上地产微信群组并转发朋友圈停留1小时以上截图+小编微信发送截图,添加时请备注:在职企业+职位+称呼,(分组、秒删勿扰)通过后小编将本期资料【中建,PDF格式,共167页】免费发送给您~

方法二:(快速通道)扫描下方二维码“地产学习部落知识星球”预计获取千份以上标杆地产干货资料(包含本期资料

星球部分资料展示:


小编: 尹菇凉
一个地产干货,地产资讯的搬运工!
微信: zhumyself(扫码添加)
手机: 15110020892(培训业务欢迎来电)

房训库
专注于打造地产人成长平台
地产人都在关注
点击“阅读原文”查看更多地产干货


