
近几年互联网视频快速发展
也越来越多的人加入了互联网行业
直播、vlog、短视频...
你有尝试过吗?
近几年以来
我们很多时候都被迫宅在家中
网购不知不觉也更多了
这也让电商直播和新媒体运营
被推向了一个新的热潮
...
在当下
你是选择躺平还是
开始学习、自我提升
朝着更高的目标前进呢
...
这里向大家推荐一个职业新风口
全媒体运营师
想了解相关学习内容
往下看
全媒体运营师

2020年2月25日,人力资源社会保障部与市场监管总局、国家统计局联合向社会发布了16个新职业,“全媒体运营师”作为传媒行业唯一官方认可职业正式问世,并被纳入《中华人民共和国职业大典》,职业编码:4-13-05-03。
为进一步加强技能人才队伍建设,提高媒体行业从业人员的职业能力水平,满足企业对全媒体技能人才的需求,国家广播电视总局广播电视人才交流中心开展全媒体运营师的培训及认定工作。

全媒体运营师是综合利用各种媒介技术和渠道,采用数据分析、创意策划等方式,从事对信息进行加工、匹配、分发传播、反馈等工作,协同运营全媒体传播矩阵的人员。
工作方向:新媒体运营、社群运营、文案策划、网络营销、主播/主播运营、短视频运营、编导等方向发展。

2014年-2021年,全媒体运营相关职位的人才需求量增长了10.8倍,2020年总就业机会达2235万个,其中直接就业机会527万个,同比增长10%
包括BAT、京东、新浪、头条、快手等众多互联网名企,都对全媒体人才需求迫切,年薪收入可高达30万-50万元”。而目前,全媒体运营师行业缺口高达500万。
由于全媒体学习内容全面,涵盖的技能能力较多,可从事的岗位也很多,基本起薪都在1W左右,行业平均薪酬可达到接近2W。

☑ 互联网运营:本行业的从业者,但感觉发展受阻,想打破事业瓶颈,提升专业技能。
☑ 转行人员:对目前工作不满意,想变更赛道,获得就业入场券
☑ 副业创收:做直播、做短视频、做公众号和写作...副业就是底气,一不小心,就能有不错的收入
☑ 主播、网红、达人等:作为新兴岗位和职业,需要配合行业规范和标准搭建,促进行业长期稳定发展

培训考试时间
理论考试:2月
实操考试:2月
理论考试:3月
实操考试:3月
培训对象
各类广播电视机构,短视频、直播、新媒体平台,MCN机构、工会,传媒公司的媒体运营从业人员,以及电商行业从业者、企业营销负责人、行业协(学)会负责人等。
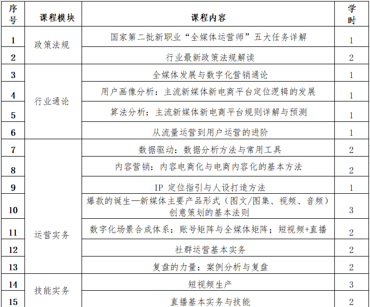
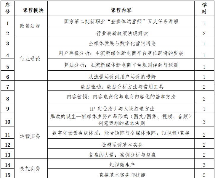
课程体系
全媒体运营的基本知识、文案策划、自媒体运营、活动运营以及推广、短视频自媒体与音频自媒体运营、用户运营、运营人的通用方法和思路等。

证书样式

查询网址
证书可通过国家广播电视总局人才中心官网(www.gdrcjlzx.cn)、国家广电人才网(www.nrtatalent.cn)同步查询。



