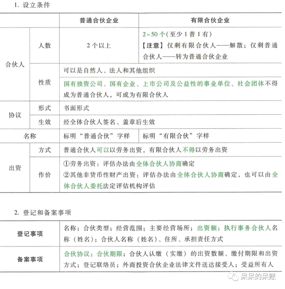
考点1 合伙企业的设立

考点2 财产份额的转让和出质

考点3 合伙人的权利和义务

考点4 合伙企业的事务执行


考点5 合伙企业的损益分配

考点6 合伙企业的决议

考点7 合伙企业的责任承担

考点8 合伙人的债务清偿

考点9 入伙、退伙和性质转变
1、法定退伙的条件
(1)当然退伙
| 普通合伙人 | 有限合伙人 | |
| 退伙 | 退伙 |
| 个人丧失偿债能力 | 退伙 | 不退伙 |
| 丧失行为能力 | 除非一致同意其转为有限合伙人,否则退伙 | 不退伙 |
(2)除名
有下列情形之一,且经其他合伙人一致同意:
未履行出资义务
因故意或重大过失给合伙企业造成损失
执行合伙事务时有不正当行为
发生合伙协议约定的事由
2、入伙和退伙后的责任

3、合伙人死亡后的继承

4、合伙人的性质转变



