
购物中心不同经营阶段租户组合特点的差异,根据不同阶段特点制定适当的租户调整策略,购物中心从租赁经营的角度分为:招租期、上升期、调整期和创新期。购物中心主要收益:一是经营购物中心的收入,主要是租赁收入和自营店铺收入。二是购物中心(包括建筑物和品牌资产)增值收入。
租户调整类和策略
1、三种调整类型。

2、根据不同阶段特点来制定租户调整策略。
✦租户调整原则

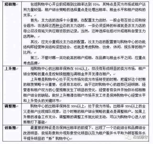
✦招租期、上升期、调整期和创新期的租户调整策略

建立品牌调整机制和储备库
1、建立品牌调整机制
2、储备库
清晰认知在购物中心经营的品牌类型

注意:运营团队一定要密切关注2、3类型,对他们加以培育,很容易转化成为1;对4一定要做好充分的替代准备。

品牌淘汰和考核机制
✦定期制定淘汰机制


调铺预案
商铺预警的周、月度报表的建立与完善(模板)
1、调铺前

2、调铺后

(差的位置一定要放好品牌;同时注意餐饮是快速热场的品类,但餐饮的消费者也是品牌忠诚度最低的,所以餐饮也是容易出问题的。)
来源:网络由和创摩尔整理
免责声明:凡注明 “来源:XXX(非商策联会)”的图文内容,版权归原作者所有,本平台转载旨在分享交流,并不代表赞同文中观点和对其真实性负责。仅供读者参考,不用作商业用途。如涉版权等问题,请尽快联系我们,我们将在第一时间删除。
商策联会已开通华南,华东,华北,东北,西北,西南,广东,广西,湖北,湖南,江西,安徽,福建,辽宁,北京,天津,河北,河南,山东,上海,江苏,浙江,四川,重庆,云南,贵州,东莞,服装,影院,餐饮,街铺零售,产业地产,酒店健身,儿童体验,教育培训等100多个交流群,请添加微信3122345370,添加时请备注地区公司姓名
商策联会通讯录7万多个品牌商家实名联系方式
扫描以下二维码可加入70000人大型通讯录社区
商策联会旗下涵盖公司及相关业务,业务联系陈生18938281835
1.商策投资
主营业务:品牌孵化,品牌代理,门店代理拓展,商业地产平台运营
2.商拓实业
主营业务:招商策划代理,物业投资承包
3.旗下美食广场品牌:乐缤纷美食汇、武松烧烤、朱小鸭
启升商业
联系人:谭华添(执行会长):18676978811
专注于商业项目招商营运、商用动线规划、投资回报分析及全程顾问13年多。现已整合前期投资、土地价值、商业策划、投资与回报、建筑设计、室内设计、商业资源实施、商业运营、商业智能化系统等板块实施闭环输出服务。深圳、广州、佛山、东莞、惠州、汕头、潮州等地形成业务覆盖。
实施的案例有:东莞厚街康华地产珊美地铁商业项目、惠州仲恺恒大项目商业部分、东莞厚街会展中心站富都大厦、东莞厚街会展中心站君汇时代广场、广州增城赛宝宝粤家园、石龙七彩广场、深圳九悦生活空间、佛山狮山德鸿广场项目、佛山南海维尚国际(尚品宅配)总部大厦项目、东莞第一国际汇一城、壹号广场、东莞金月湾广场、东莞沙田约克时代广场、虎门地标广场、虎门(高铁)商贸城、海南琼中万和广场、潮州右一城、潮州万泰汇、汕头深源地产东厦100、佛山里水万利广场、东城国泰云创中心、常平珠宝文化产业园、河南信阳百信广场、润升百货、佛山市顺德龙江天湖森林公园项目、石龙镇嘉华集团星际汇、惠州博罗友田万家、广州萝岗香雪飞昴汇、润升实业优壹城、石排商业中心项目、中山东凤镇世宝广场、广州友谊环东店、国金店、正佳店、时代店、南宁店、佛山店等欢迎各位企业家,商业朋友,品牌朋友共同合作,共同成长。
如有品牌孵化项目,品牌代理
店铺需快速拓展
美食广场,独栋物业,临街旺铺承包租赁等相关业务1.品牌战略合作单位
广州清漫餐饮文化发展有限公司-清漫派对餐吧
东莞市千合餐饮管理费有限公司-粉大咖、蛙小七
广东鹅烧烧餐饮管理有限公司-鹅烧烧
东莞市善味联盟餐饮管理有限公司_食尚湘约
佛山市宵瑶餐饮管理有限公司_淘蛙•铁锅牛蛙、撒网•酸菜鱼
瑞大生珠宝
东莞市品味椰皇餐饮管理有限公司-尝湘面
东莞市智多橙汽车服务有限公司-智多橙康体贝力健身俱乐部
东莞市领尚服饰有限公司-小鬼当家童装
深圳市米瑞丹科技有限公司
品牌:手妖







