
光伏产业链的上游为多晶硅料生产、单晶拉棒/多晶铸锭和切片等环节,中游为光伏电池生产、光伏组件封装等环节,下游为光伏应用系统的安装及服务等。
资料来源:中国光伏行业发展趋势分析与投资前景研究报告(2023-2030年)
一、上游领域
1、多晶硅
数据来源:中国光伏行业发展趋势分析与投资前景研究报告(2023-2030年)2、硅片
硅片是半导体制造核心原材料。多晶硅料经过铸锭制成多晶硅锭,或者熔融后加入单晶硅籽晶、并用直拉法或悬浮区熔法制成单晶硅棒。硅锭和硅棒经过砂浆钢线或金刚线切割被加工为硅片。
近年来,我国光伏装机终端市场的快速发展有效拉动了对产业上游包括硅片在内的原材料的需求,使得国光伏硅片市场规模发展迅速。2022年硅片产量再创新高,产量357GW,同比增长57.5%。
数据来源:中国光伏行业发展趋势分析与投资前景研究报告(2023-2030年)
根据观研报告网发布的《中国光伏行业发展趋势分析与投资前景研究报告(2023-2030年)》显示,目前我国光伏上游市场有保利协鑫、永祥股份、中环股份、立昂微、中晶科技等企业。
我国光伏上游市场主要企业竞争优势情况

资料来源:中国光伏行业发展趋势分析与投资前景研究报告(2023-2030年)二、中游领域
1、电池片
电池片能够实现光能向电能转化。电池片是硅片经过制绒、扩散、刻蚀等一系列环节后加工而成的,电池片加工需要较高的技术能力与资本投入。根据硅衬底不同,晶硅电池分为P型电池和N型电池。
P型电池的PERC技术是当前晶硅电池的主流技术,效率普遍超过22%。N型技术是下一代晶硅电池技术,具有制程短、转换效率高、抗衰减、温度系数低等特点,有利于提高光伏发电量、降低发电成本,发展前景广阔。
近年来受益于光伏行业的快速发展,作为光伏发电的核心部件电池片近些年也得到了快速发展。数据显示,2012-2022年我国电池片产量已经从21GW迅速增长到了318GW,近十年复合增长率达31.23%。
数据来源:中国光伏行业发展趋势分析与投资前景研究报告(2023-2030年)
2、组件
组件是将一定数量的电池片采用串并联的方式连接,并经过严密封装后,形成的光伏发电设备。组件是光伏发电系统最重要的设备,在很大程度上决定光伏发电成本。
2022年在碳达峰、碳中和目标引领和全球清洁能源加速应用背景下,我国光伏产业总体实现高速增长。根据中国光伏协会数据,2022年,我国组件产量达到288.7GW,同比增长58.8%。预计随着光伏组件各大厂商持续扩增产能,未来产量将继续增长,到2023年我国组件产量将达到433.1GW。
数据来源:中国光伏行业发展趋势分析与投资前景研究报告(2023-2030年)
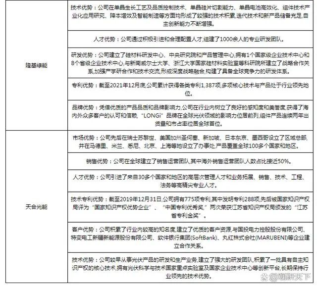
目前我国光伏市场主要有通威股份、爱旭股份、阿特斯、隆基绿能、天合光能等企业。
我国光伏市场主要企业竞争优势情况

资料来源:中国光伏行业发展趋势分析与投资前景研究报告(2023-2030年)三、下游领域
光伏下游为光伏应用系统的安装及服务等。光伏发电系统无旋转设备,可靠性高,维护简便;高度模块化,规模灵活,既适合大规模的集中式地面电站应用,也适合小容量的分布式应用。
近年来在政策引导和市场需求双轮驱动下,我国光伏新增装机量、累计装机量高速增长,并连续多年位居全球首位。
到目前我国光伏产业在制造业规模、产业化技术水平、应用市场拓展、产业体系建设等方面均位居全球前列,可以同步参与国际竞争、并有望达到国际领先水平的战略性新兴产业,也成为我国推动能源变革的重要引擎。数据显示,2022年我国光伏新增装机容量为8741万千瓦,产业累计装机容量达39204万千瓦。
数据来源:中国光伏行业发展趋势分析与投资前景研究报告(2023-2030年)
其中因用电电价高于发电电价,分布式光伏通常具有更好的经济性,使其应用具有很大的增长潜力。2022年我国分布式光伏累计装机容量15762万千瓦,同比增长46.61%;新增装机容量5111.4万千瓦,其中户用分布式光伏新增装机容量2524.6万千瓦。
数据来源:中国光伏行业发展趋势分析与投资前景研究报告(2023-2030年)
目前我国光伏下游市场有国家电力、国家能源集团、浙江正泰、三峡新能源、北京能源国际等企业。
我国光伏下游市场主要企业竞争优势情况

资料来源:中国光伏行业发展趋势分析与投资前景研究报告(2023-2030年)
来源:新能源情报站
注:图片非商业用途,存在侵权告知删除!石英交流群请加微信:18553902686!请备注公司、职位、姓名。
2023全国集成电路及
光伏用高纯石英材料产业发展大会

在集成电路及光伏市场需求拉动和半导体自主可控政策的支持下,国内高纯石英材料及制品的产销将维持快速增长趋势。在此背景下,中国粉体网联合东海县人民政府于2023年9月15日在东海县嘉臣国际大酒店举办“2023全国集成电路及光伏用高纯石英材料产业发展大会”,共同探讨高技术硅材料领域用石英材料产业前沿趋势,助力我国半导体材料基础产业的技术进步,推动高端石英材料的国产替代。
东海县汇聚了全国85%的石英材料生产企业,被誉为“东方石英中心”,近些年通过智能化改造和数字化转型,东海石英材料产业展现出了蓬勃的生机与活力。热忱欢迎石英材料产业链的朋友们参与本次大会,共同见证高质量发展的“东海经验”。
会务组
联系人:宋春新
电 话:13661095071(微信)


