《2025年AI+生态型产业园创新模式白皮书》指出,人工智能技术正推动产业园区从“物理空间提供者”向“价值生态共创者”转型,AI+生态型产业园成为智能时代园区发展的主流方向。白皮书系统提出“1314”创新模式,为园区数字化、智能化、生态化转型提供了完整的实施框架与实践路径。
时代背景与发展演进
传统产业园区面临空置率、闲置率、流失率居高不下的挑战,“收租+卖铺”的传统模式已难以为继。而数智技术红利、产业集群红利与模式创新红利的释放,为园区转型创造了机遇。
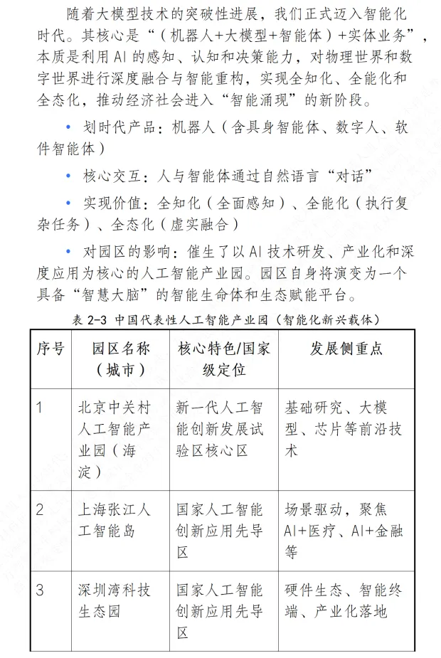
园区发展历经三大阶段:信息化时代实现流程再造与效率革命,网络化时代推动在线协同与平台崛起,当前智能化时代正通过AI原生技术重构产业生态。数字园区也从1.0信息化赋能、2.0网络化赋能,迈向3.0 AI+生态型产业园阶段,未来更将演进至4.0元宇宙产业园形态。
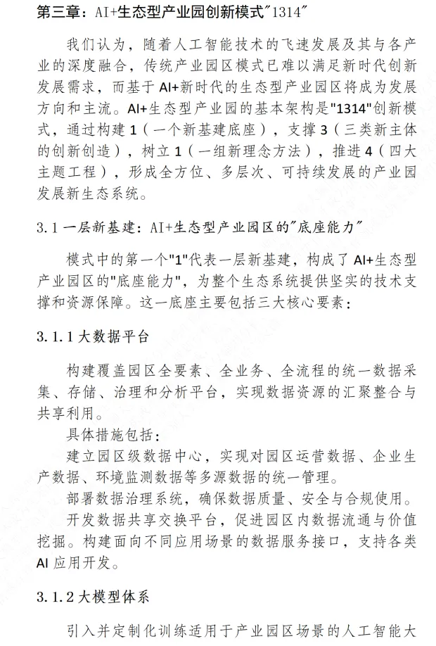
“1314”核心创新模式
“1”层新基建构成园区“底座能力”,包括大数据平台、大模型体系与大算力基础设施,实现数据汇聚、智能支撑与算力保障。“3”类新主体重塑组织形态,超级个体(一人公司)、创新联合体与经营共同体协同发力,激发创新活力。“1”组新理念指引发展方向,“建设即孵化、入驻即共创、运营即经营、工作即生活”贯穿园区建运管全流程。“4”项新工程明确实施路径,智园、智才、智创、智态工程分别聚焦园区智能化运营、人才AI技能提升、创新效率提升与开放生态构建。
核心支撑与实施路径
三大新基座是园区转型的核心支撑:大数据通过“三位一体”体系与“四步走”策略实现从资源到资产的价值激活;大模型体系构建“园区AI能力中台”,提供“模型即服务”;大算力通过“云边端”协同架构与“算力券+共享池”模式,提供普惠高效的计算支撑。
四大工程的深化实施各有重点:智园工程以“一张图、一颗芯、一站式”为策略,落地智慧能源、安防等场景;智园工程构建人才引育用留全链条机制,推行全员AI素养提升计划;智创工程打造“AI概念验证中心”,通过创新大赛与基金群提供全链条孵化支持;智态工程以“三体共创”模式构建多层次产业协同生态。
区域实践与全球借鉴
南京作为典型样本,依托“软件名城”基础向“AI高地”跃迁,通过“AI·镜界”生态街区与“三体共创”模式,形成特色鲜明的园区发展路径。全球范围内,美国市场原生与生态驱动、欧洲主权优先与基建驱动、亚洲政府主导与融合驱动的三大模式,为中国园区提供了多元借鉴。中国园区需融合三类模式优势,打造基于超大规模应用场景与完整产业配套的核心竞争力。
未来,AI+生态型产业园将向“城市创新单元”“AI CITY”演进,实现形态、技术、产业、价值的全面重构,成为区域经济高质量发展的核心引擎。
报告共计:59页










未完 
--会员领取:
《2025年AI+生态型产业园创新模式白皮书》59页!
请联系斯奇老师 132 6101 5894

产业园操盘十一大体系!230份文件:组织架构/企业服务/各项制度/薪酬佣金/招商体系/政府关系/活动运营/优秀园区
产业园五大业务版块的制度文件!企业服务、双创孵化、日常运营、招商管理、物业管理!(62份文件)
以上资料均收录在:
【园区资料库,22大类】

--办理会员领取资料库--
联系斯奇老师 132 6101 5894




