更多行业报告下载,请关注?银创产业通?
官网: www.chanyetong.net
这一轮产业变革并非短期爆发,而是我国长期政策顶层设计、技术持续积累、产业生态完善的必然结果。下文将从政策演进、技术迭代、全球竞争三大维度,系统拆解 “人工智能+” 行动的时代背景与战略价值。
1. 添加小编微信(XiaoC-YinC)获取高清PDF原文
2. 或自行前往【银创报告库】检索下载(网址复制到浏览器跳转):
https://wk.chanyetong.net/doc/654525/
一、政策背景与战略意义
(一)我国人工智能政策演进历程
我国人工智能相关政策历经初步布局 — 战略升级 — 融合深化 — 规范发展的完整演进路径,为产业发展筑牢制度根基:

来源:深企投产业研究院
(二)人工智能技术发展阶段迭代


(三)全球 AI 竞争格局
全球 AI 竞争呈现多极化、专业化、生态化态势,美、中、欧依托技术研发、政策扶持争夺产业主导权:

二、“人工智能 +” 行动核心内容解读
(一)总体框架
“人工智能 +” 行动以推动 AI 与各行业深度融合,构建智能经济、智能社会形态为核心目标。核心内涵:通过 AI 技术重塑生产、生活、治理方式,实现生产力跨越式提升、生产关系系统性变革;通过搭建新型基础设施、新技术体系、新产业生态、新就业岗位,完成 AI 从实验室研发到产业全域应用的闭环落地,最终支撑经济社会高质量发展。

(二)分领域应用方向
“人工智能 +” 行动覆盖国民经济关键领域,明确各行业落地路径:

(三)阶段发展目标
2027 年近期目标
2030 年远期目标
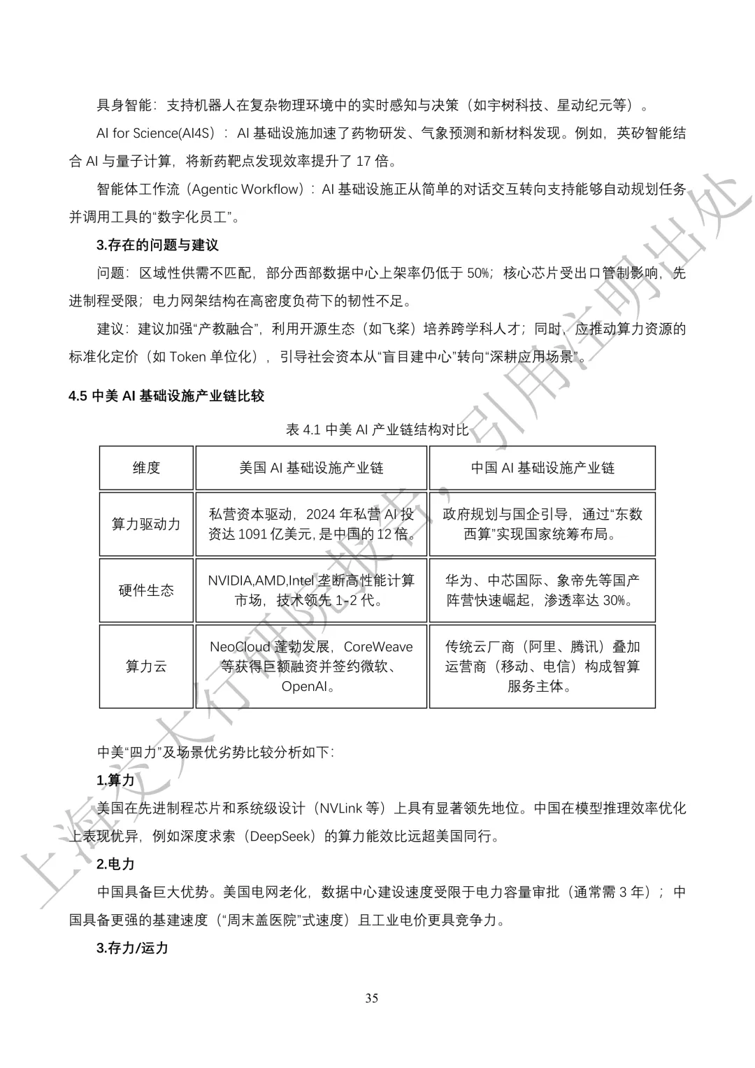
三、AI 产业发展基础保障体系
(一)模型基础能力提升
大模型是 AI 发展的核心底座,我国大模型技术实现跨越式突破:

(二)数据供给创新
数据是 AI 发展的核心生产要素,我国数据资源优势与短板并存:
资源优势:2024 年全国数据生产总量达 41.06 泽字节,占全球总量 26.67%,为 AI 发展提供海量数据基础。 现存问题:高价值语料不足、公共与行业数据开放度低、自动化标注技术与专业人才短缺。 破局方向:完善数据要素市场、数据产权与版权制度;探索价值贡献导向的成本补偿、收益分成机制;支持数据标注、数据合成技术创新,培育数据服务产业,提升数据供给质量与效率。

(三)智能算力统筹
智能算力是 AI 发展的关键基础设施,我国构建自主可控的算力体系:

(四)应用发展环境优化
打通 AI 从实验室到产业化的 “最后一公里”:
建设国家人工智能应用中试基地,搭建行业共性应用平台,提供真实场景与测试环境,加速技术落地。 完善 AI 伦理与治理框架,坚守安全发展底线。 出台政策扶持、资金支持等举措,激发企业创新活力,推动 AI 应用规模化普及。
四、AI 产业发展机遇
(一)核心驱动因素
(二)重点产业链机会
AI 产业链分为基础层、技术层、应用层,各环节均蕴藏巨大机遇:

(三)市场增长前景
全球 AI 市场规模保持高速增长,预计 2030 年 AI 对全球 GDP 增长贡献度达 7%-15%。我国作为全球第二大 AI 市场,凭借海量数据、完整产业架构、丰富应用场景,市场规模将持续扩容。
随着 AI 技术成熟、场景不断拓展,AI 将在千行百业实现规模化应用,推动数字化转型与智能化进阶,成为我国经济高质量发展的核心引擎,产业发展空间无限广阔。
附:“人工智能+”行业发展蓝皮书-上海交大安泰经管学院-200页




























































·end·
如何获取完整高清PDF资料

# 扫描上方二维码,添加小编微信 #
# 申请请备注公司+姓名+职位 #
加入【银创报告库】会员
可长期下载海量报告

>>相关阅读
人形机器人各环节10大技术难点
一天吃透一条产业链:人形机器人(附全市场核心标的)
一天吃透一条产业链:宇树科技
必收藏!中国人形机器人产业链全景图谱
中国工业机器人产业地图,广东省连续五年稳居全国产量首位
【报告1641】2026年具身智能产业发展研究报告【报告1642】人工智能产业发展研究报告(2025年)
【报告1662】2025年度具身智能创业投融资全景报告
【报告1693】2026年Token经济学全景报告
【报告1642】人工智能产业发展研究报告(2025年)
【报告1662】2025年度具身智能创业投融资全景报告
【报告1693】2026年Token经济学全景报告
Source:上海交通大学安泰经济与管理学院、上海交通大学行业研究院、”人工智能+”行业研究团队
免责声明:我们转载此文出于传播更多资讯之目的,不代表本公众号观点。本文所用的视频、图片、文字如涉及作品版权问题,请第一时间联系小编:13510607570(同微信),我们将立即删除,无任何商业用途。
关注、点赞、在看、转发,支持优质内容!



