本篇行业报告可以通过扫下方知识星球下载。只需39元就可以下载星球所有报告,并免费提供行业报告查找服务。

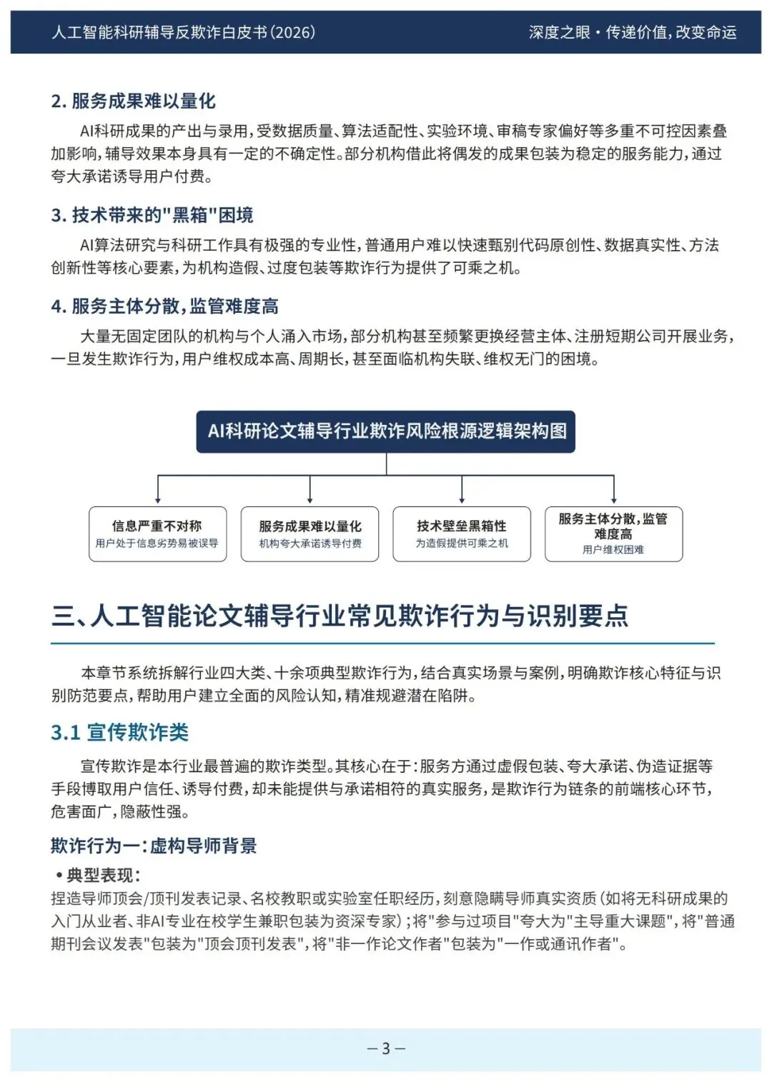
人工智能科研辅导行业伴随AI技术发展和科研竞争加剧而兴起,为AI领域硕博研究生、青年科研人员等提供论文选题、框架设计、代码实现、模型调优等全流程辅助。全球AI论文数量十年间从30.89万篇增至95.45万篇,年均增长13.7%,行业需求爆发式增长。但行业处于发展早期,服务主体良莠不齐,缺乏统一标准和监管,滋生了虚假宣传、资质造假、学术不端、合同欺诈等行为,严重损害用户权益和行业公信力。
行业内常见欺诈行为分为四大类。宣传欺诈类包括:虚构导师背景,将普通从业者包装为顶会专家;伪造成功案例与用户评价,盗用他人成果、PS录用通知、雇佣水军刷评;恶意诋毁与水军抹黑,通过发布竞品虚假负面信息误导用户。
识别要点的核心是要求将口头承诺写入合同、付费前试沟通、核验案例可追溯凭证。资质欺诈类包括:母公司无关合作资质嫁接,将非AI业务的老牌公司资质套用于新设子公司;虚构顶尖机构合作与官方授权;虚构服务规模与师资数量,如成立数月的机构宣称上千全职导师。
防范要点为核查工商信息、要求提供合作原件、独立核验授权。服务过程欺诈类以“辅导”为名实施代写代发,诱导学员参与学术不端,事后以举报相要挟阻止用户维权。防范要点是拒绝代写、全程深度参与、留存过程记录。
合同与收费欺诈类包括:隐性收费与拆分服务收费;付费后中途停服或机构失联;成果版权条款陷阱,隐藏霸王条款侵占学员科研成果。防范要点是签订前审查合同、约定退款条件和版权归属、核查机构成立年限和参保人数。
行业反欺诈体系从三个维度构建。机构端应强化自律与透明度建设,主动披露核心信息、建立服务全流程可追溯、规范合同与收费、设立用户权益保障机制。
监管端需建立第三方监督与行业共治机制,包括成立诚信联盟、引入第三方审计与存证、推动政策协同与行政监管。用户端应完善风险识别与维权保障,强化事前核验、规范签约流程、全流程证据留存、掌握合法维权路径。
行业合规发展倡议包括:坚守行业自律,筑牢诚信底线;坚持透明运营,主动接受监督;回归服务本质,重塑行业价值;推动行业共治,共建可信生态;强化技术赋能,完善反欺诈体系。
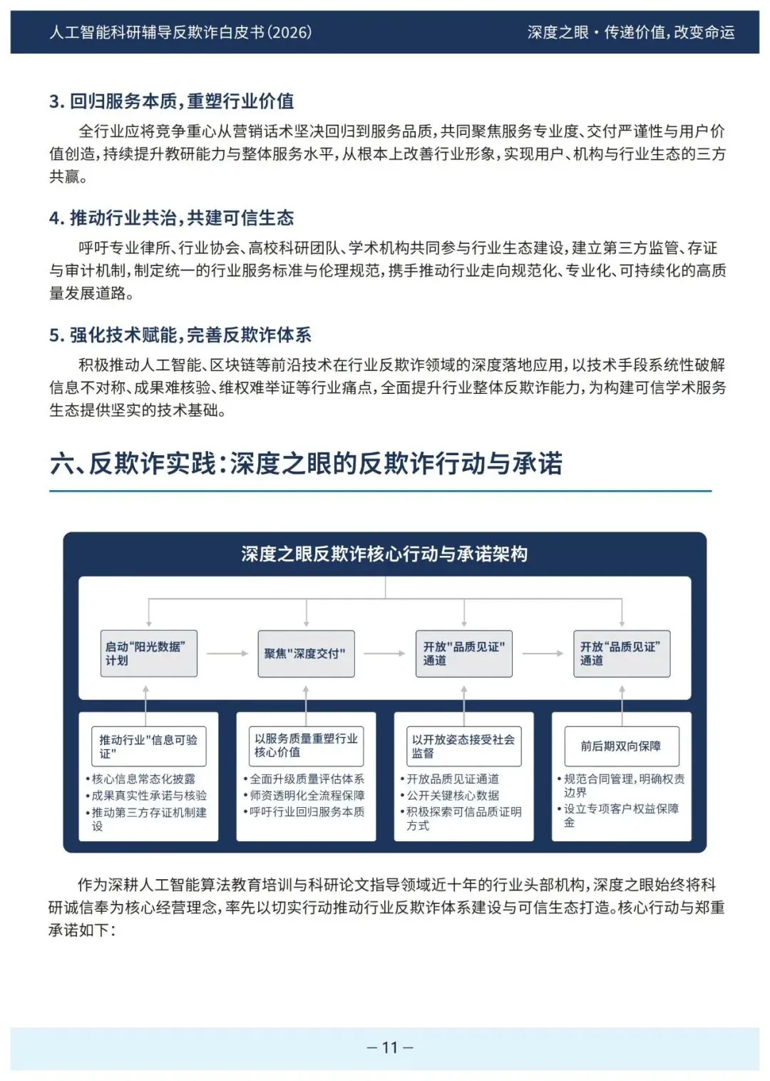
深度之眼作为深耕AI科研辅导近十年的机构,推出多项反欺诈行动与承诺。启动“阳光数据”计划,常态化披露真实学员中稿案例和导师背景信息,承诺成果真实性支持第三方核验,并推动区块链存证。
聚焦“深度交付”,将资源倾斜至教研建设,师资透明化并将履历写入合同。开放“品质见证”通道,接受媒体、高校等定向核验。规范合同管理,设立1200万元客户权益保障金,确保履约赔付能力。
行业报告内容节选:













报告下载及报告免费查找,请添加微信:

免责声明:以上分享报告为公开合法渠道获得,内容大部分来源于网络,版权归原作者所有,如有侵权,请及时与我们联系,我们将第一时间保障您的权益。推荐内容仅供参考学习,不构成投资建议。


