
关注本公众号
赠送最新2000+AI人工智能资料
01
摘要
-报告出品:36氪
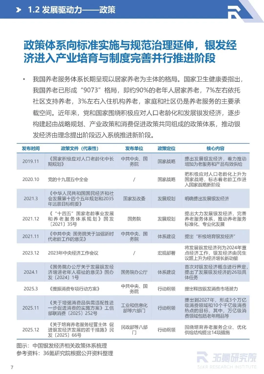
《2026年中国银发经济产业研究报告》指出,中国银发经济正从传统养老保障向覆盖“为老”与“备老”的综合性产业体系演进。在老龄化、长寿化与少子化趋势叠加下,高品质养老需求持续释放,政策体系不断完善,产业进入需求扩容与结构升级并行的新阶段。
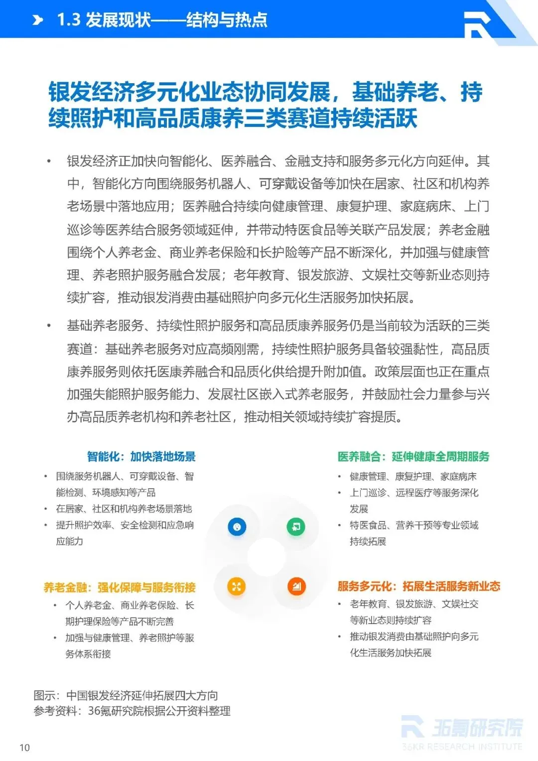
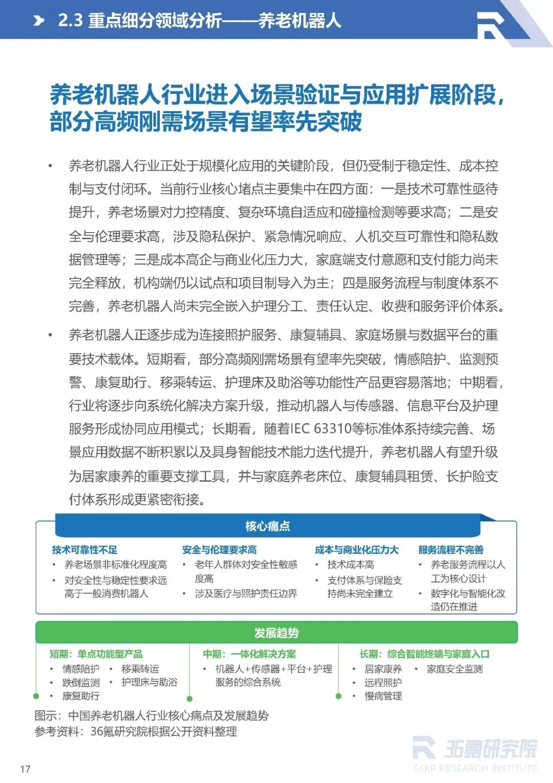
2025年我国银发经济规模约8万亿元,预计2035年达30万亿元。产业链上游为技术、标准与要素支撑,中游形成智慧养老、老年健康、康复辅具、养老金融等多元板块,下游覆盖居家、社区、机构及文旅康养等场景。报告重点分析了养老机器人、特医食品、健康管理、长护险、老年教育与老年旅游六大领域。
研究首次构建“5+13+23”银发经济发展指数评价体系,从供给承载力、民生福祉力、要素保障力、创新驱动力、治理规范力五维评估区域发展水平。
未来,银发经济将向品质化、品牌化、生态化与社区化发展,数字技术与人文关怀共筑新生态。建议政府完善制度与支付体系,行业协会加强人才培养与社区网络建设,企业深化分层分类与场景化服务创新。
02
引用内容(部分)















完整PDF报告已上传知识星球,扫描下方图片二维码进入查阅下载

报告研究社让你时刻了解行业现状、市场特征、企业特征、发展环境、竞争格局、发展趋势。
附报告覆盖行业范畴


免责声明:以上报告均系本平台通过公开、合法渠道获得,报告版权归原撰写/发布机构所有,如涉侵权,请联系删除;资料为推荐阅读,仅供参考学习,如对内容存疑,请与原撰写/发布机构联系。


