扫码加入星球,星球内精选行业报告无限量下载。

中国已经进入中度老龄化社会,银发经济从养老保障升级为 8 万亿级超级赛道。36 氪研究院发布《2026 中国银发经济产业研究报告》,全景解读产业格局、细分赛道与未来趋势,揭示这一关乎民生与增长的黄金机遇。
报告定义银发经济兼具 “为老” 与 “备老” 双重属性,覆盖养老事业与产业。人口结构是底层动力:2025 年 60 岁以上人口达 3.23 亿,占比 23%,2035 年将突破 4 亿,进入重度老龄化;人均预期寿命提升至 79.25 岁,老年周期拉长;少子化让家庭照护能力下降,社会化需求爆发。需求呈现清晰分层:低龄活力老人关注旅游、教育、健康,高龄失能老人依赖照护、康复、辅具,功能性食品、旅游、健康养生需求最旺盛。
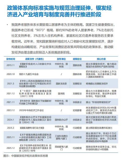
政策体系全面成型,从国家战略到落地细则层层推进,“9073” 养老格局下,居家与社区成为核心场景。供给端资本加速涌入,智慧养老、康复辅具、适老化改造快速增长,2025 年银发经济规模约 8 万亿,2035 年有望达 30 万亿,未来十年保持两位数增长。
报告重点拆解六大黄金赛道:养老机器人市场 2026 年达 105 亿,护理、康复、陪伴三类齐发,缺口 500 万护理员带来刚性需求,机构场景率先规模化;特医食品2025 年规模 286 亿,国产注册占比达 88%,替代加速,渗透率仅 3%,空间巨大;健康管理市场破 3 万亿,慢病高发驱动刚需,AI 赋能全周期管理;长护险进入全国建制阶段,2028 年覆盖全国,3500 万失能老人支撑刚需;老年教育市场 2028 年破 400 亿,公办主导、多元补充,社区化平台化成趋势;老年旅游2025 年规模 8293 亿,2030 年破万亿,慢游、康养、银发列车成为新方向。
报告首创 **“5+13+23” 银发经济发展指数 **,从供给承载力、民生福祉力、要素保障力、创新驱动力、治理规范力五大维度,量化区域发展水平,为政策与投资提供依据。未来产业趋势明确:养老机构品牌化连锁化,银发消费向高品质延伸,产业生态化集群化,社区养老成为核心枢纽,数字技术与人文关怀并行。
银发经济不是简单的养老生意,而是贯穿生命周期、覆盖全产业的生态革命。2026—2030 年,是政策落地、需求爆发、供给升级的黄金窗口期。











