
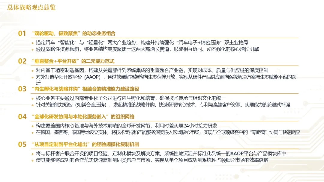
观点前瞻:华阳集团多维战略体系核心特色
“趋势卡位与能力复用”——双螺旋增长引擎
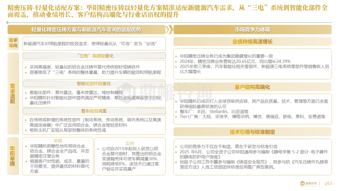
华阳集团以前瞻性战略眼光,锚定汽车“智能化”与“轻量化”两大产业趋势,确立了“汽车电子+精密压铸”双轮驱动的核心业务格局。同时,系统性地将消费电子时代积淀的“光-机-电”一体化精密制造与大规模精益生产基因,成功迁移并升级至汽车产业,构筑了独特的技术与成本根基
“垂直整合与平台开放”——生态化价值创造范式
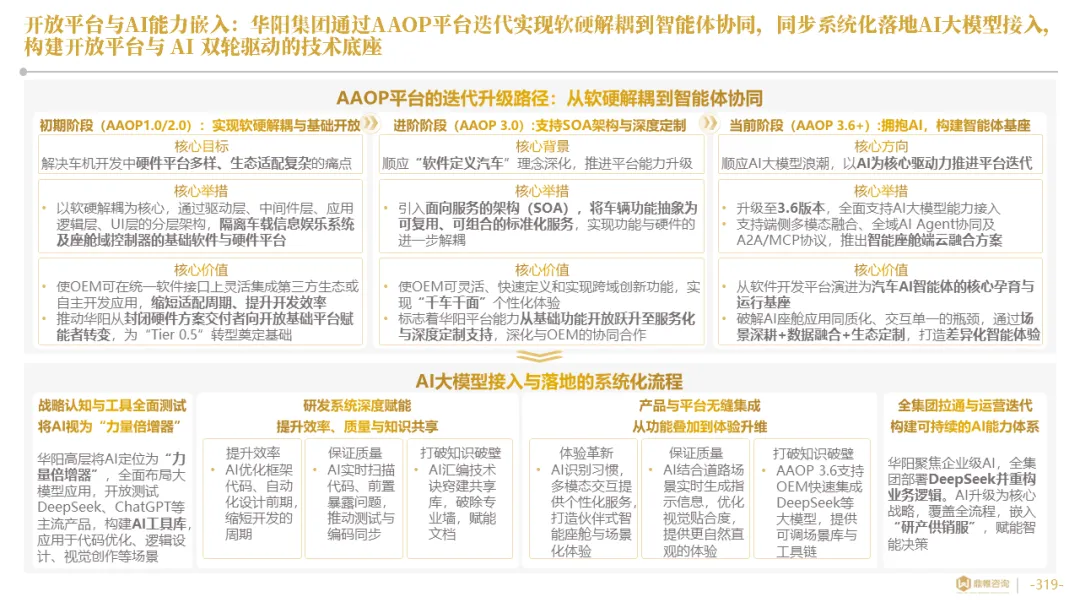
集团对内构建了从精密模具、核心部件到软件算法的垂直整合产业链,实现了对质量、成本与供应链的深度自主控制。对外则打造了AAOP开放平台,通过软硬解耦架构向主机厂及生态伙伴开放能力,完成了从硬件产品供应商向系统解决方案提供商与生态赋能平台的战略跃迁
“客户协同研发与数据驱动迭代”——敏捷创新网络
华阳通过设立海外技术前哨、早期介入联合定义及AAOP协同开发等模式,深度嵌入客户研发流程,实现从被动订单响应到主动需求共创的转变。同时,构建了贯穿“需求-研发-生产-市场”的全链路数据闭环,以客户体验与市场反馈数据驱动产品的快速精准迭代
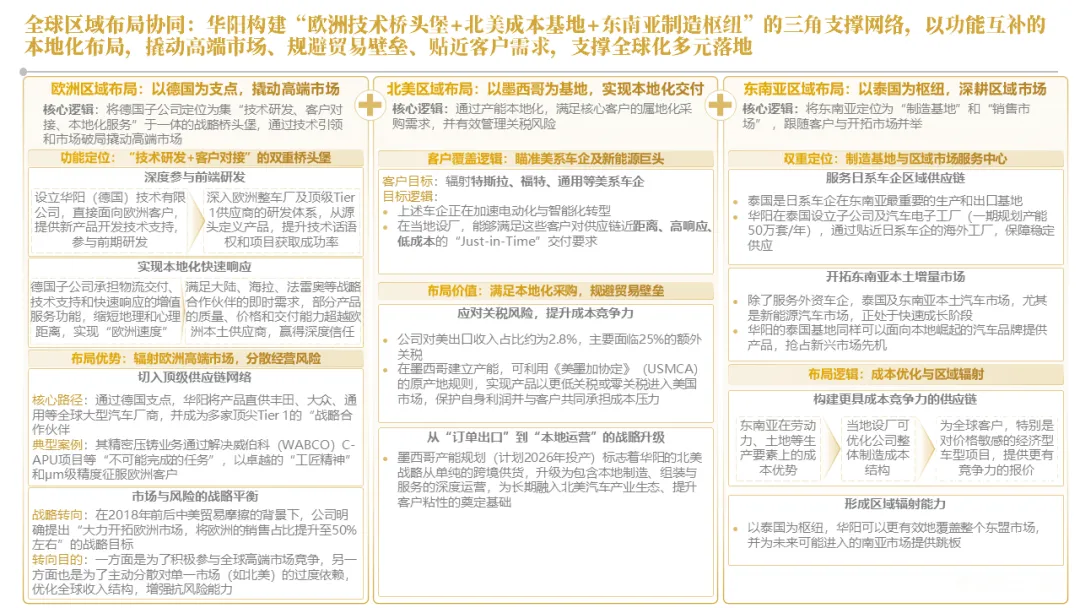
“全球化研发布局与本地化运营嵌入”——双循环组织网络
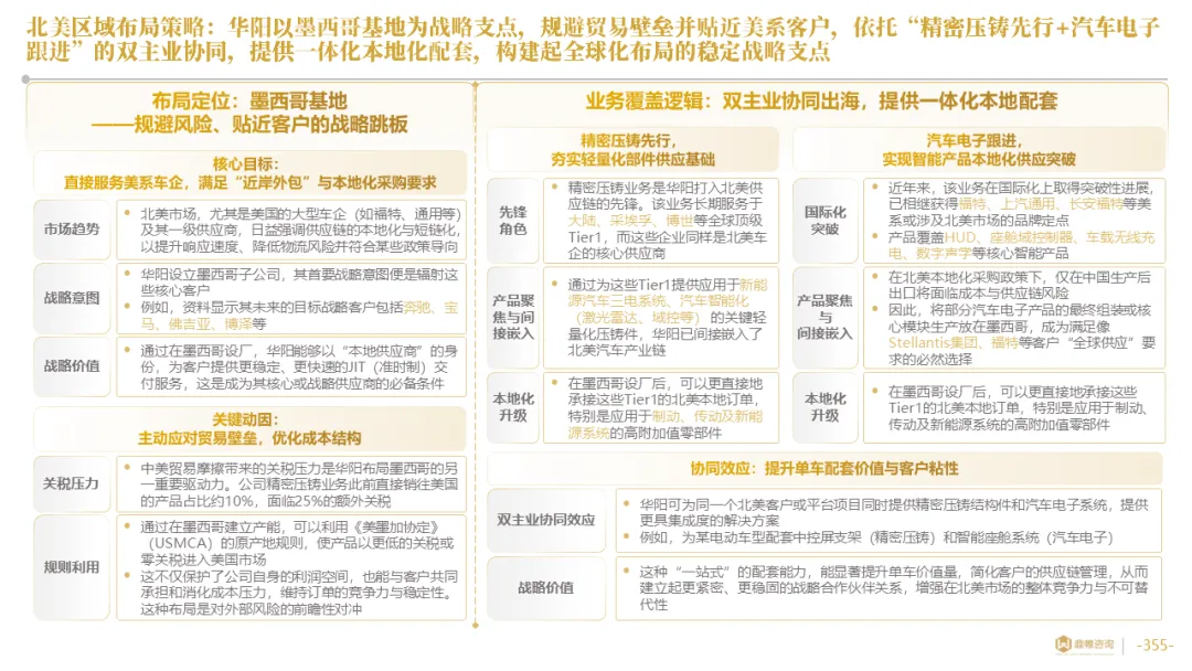
华阳集团构建了以惠州总部为研发中枢,以上海、重庆等国内基地为前沿,以德国技术公司为桥头堡的全球研发布局,并利用时差实现“24小时接力研发”。在德国设立了兼具技术前哨与本地化服务功能的技术公司,在泰国、墨西哥等关键市场,则率先启动了以服务区域客户、规避贸易壁垒为主要目标的生产基地建设,正从“产品出口”向“本地化制造与服务”的战略升级迈进
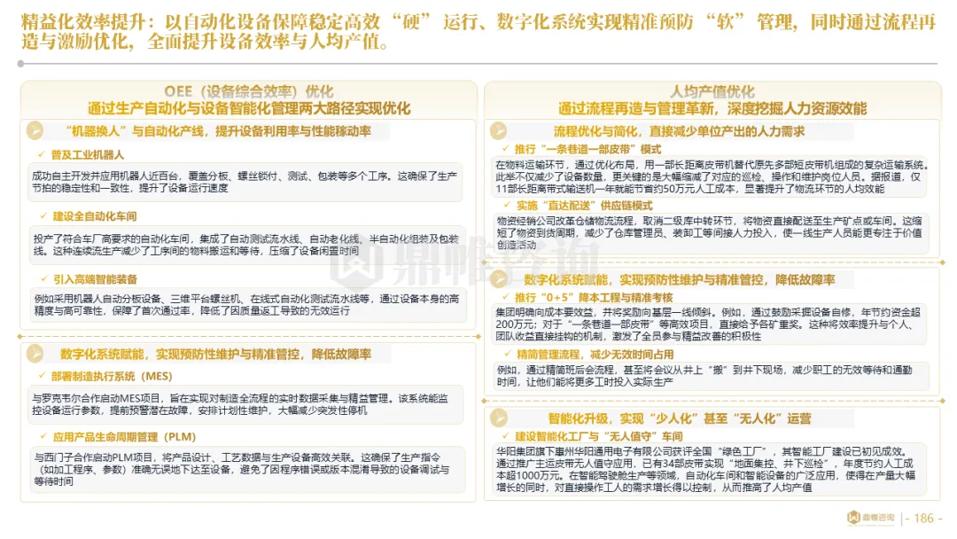
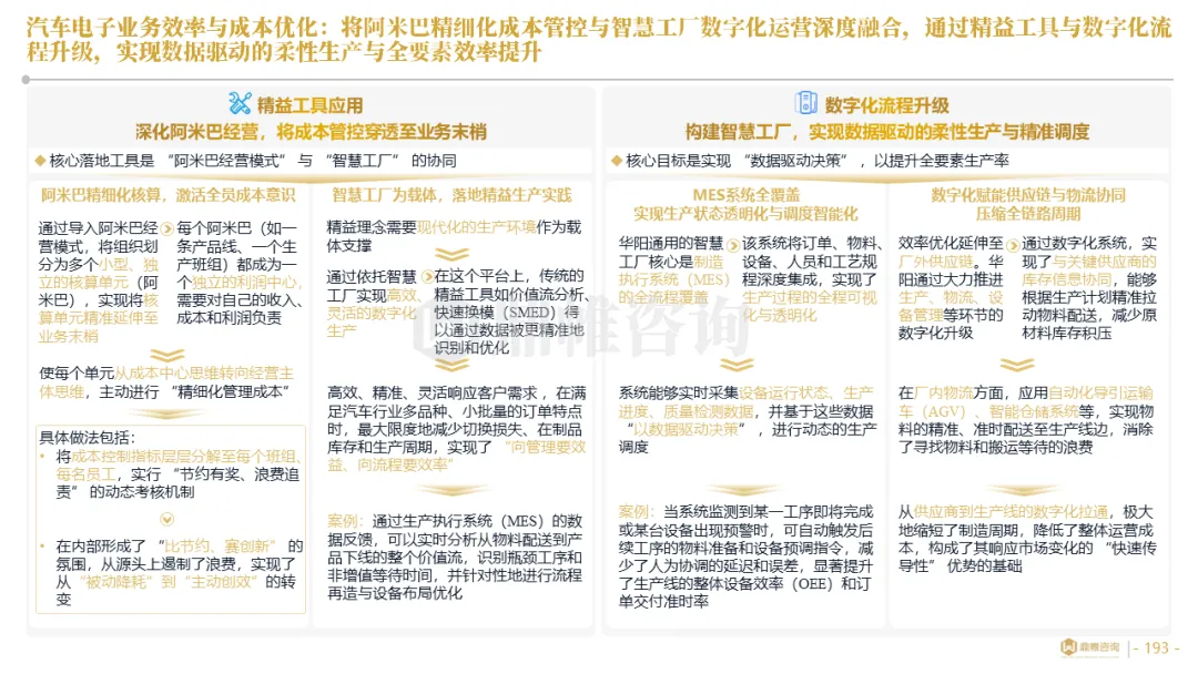
“精益制造内核与数智化赋能外延”——卓越运营体系
华阳在全集团推行“μ级思想”和阿米巴精益经营,将极致精度与全员改善的文化渗透至各个环节。同时,通过PLM/MES等系统集成、数据中台建设与AI工具应用,通过将精益管理数字化、智能化,实现了从经验驱动到数据智能驱动的运营决策范式变革
“战略并购补强与生态投资卡位”——资本战略组合
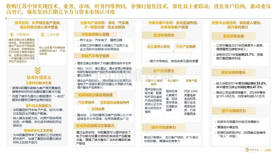
针对明确的能力短板,华阳发起精准的战略并购(如收购江苏中翼),快速获取核心技术与高端客户资源。同时,通过参股、合资等方式前瞻性布局智能驾驶等前沿领域,以轻资产模式卡位未来产业链关键环节,构建生态协同
“集团战略统筹与子公司敏捷执行”——治理协同架构
集团总部与工业研究院负责顶层战略设计、共性技术研发与关键资源统筹,确保发展方向的一致性与协同效应。各专业化子公司则在统一战略框架下拥有充分运营自主权,作为独立经营主体快速响应细分市场与客户需求,形成了集权与分权高效平衡的组织模式




















































































































































































































































































































































































注:文本封面图、目录页及封底均由AI生成
往
期
推
荐
点开【我的订阅号】,将“鼎帷咨询”公众号设置为星标公众号,文章推送不迷路。
转载说明
如需转载请在后台留言,并说明【转载文章名称+预计转载时间】。
鼎帷咨询
鼎帷管理咨询有着20年历史与专业积累,我们可以为您所在行业做好精准行业分析、十四五战略规划制定、战略执行分解与仪表盘监控、战略解码保障增长的颗粒归仓、经营分析与业务执行改进、针对业务行动的底层能力构筑、快捷高频的人才盘点识别关键人才、以战略为导向的绩效复盘、构筑以业务增长为导向的薪酬体系、打造符合竞争需要的智能化营销与业务策略方案等专项服务与产品。
我们可以为您提供整体解决方案、长期辅导陪练、最终实现经济效益价值的顾问服务,为企业十四五高质量创新发展提供专业服务。
欢迎关注鼎帷咨询公众号!
更多观点文章和研究报告可关注鼎帷官网:
www.dwmcts.com
咨询服务热线:400-868-0910
咨询服务热线:010-52033823
咨询服务热线:023-86006866


