


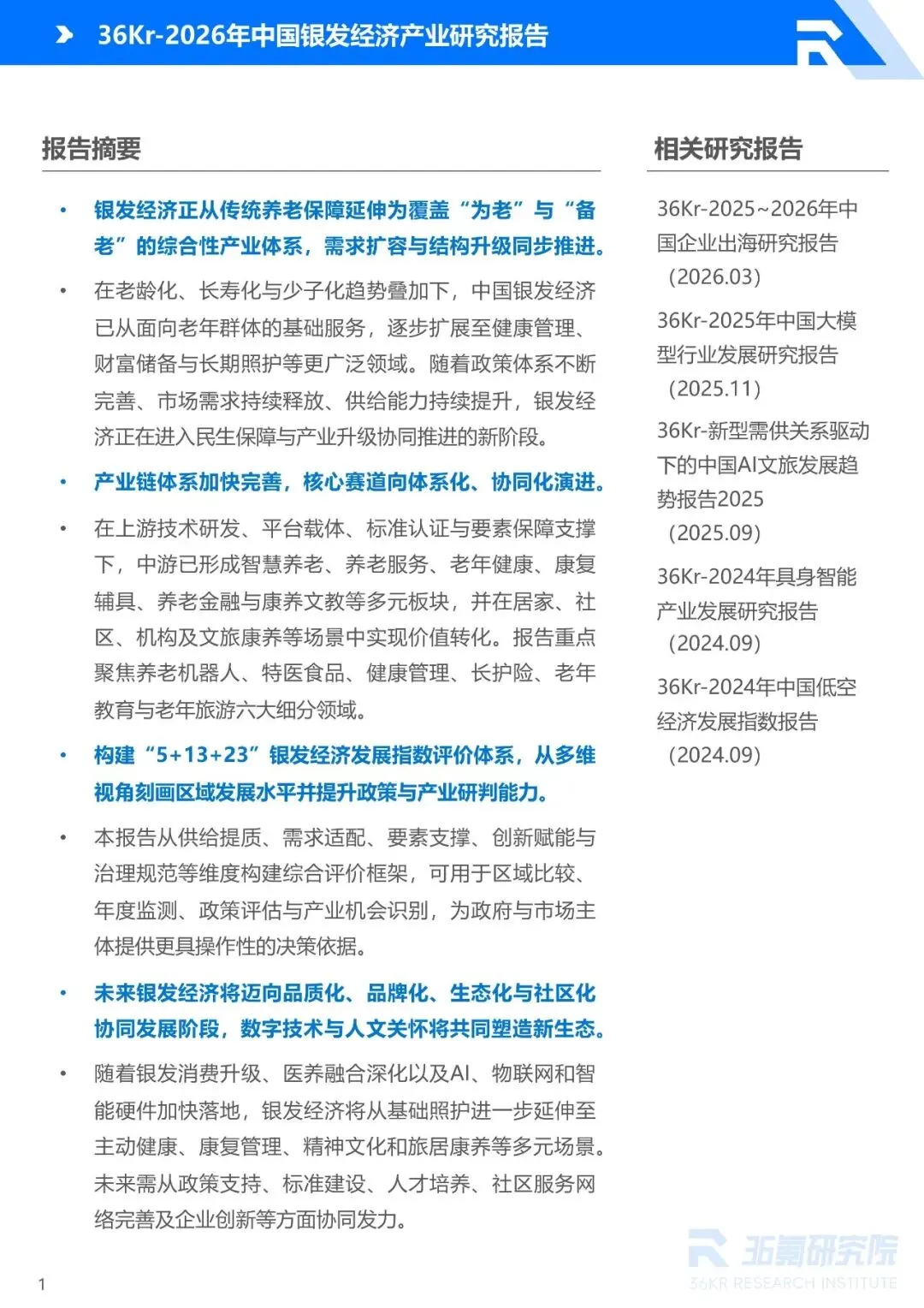
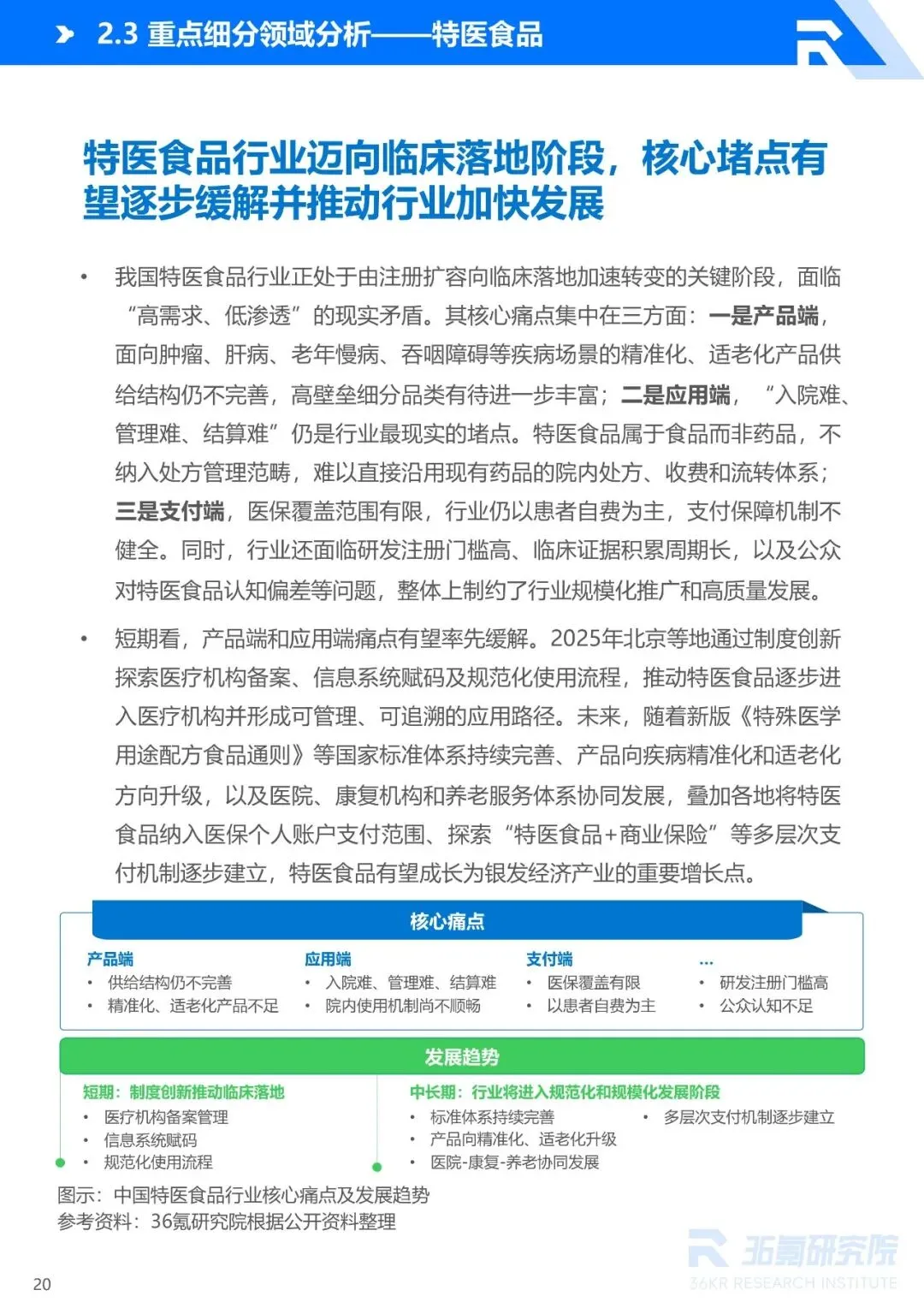
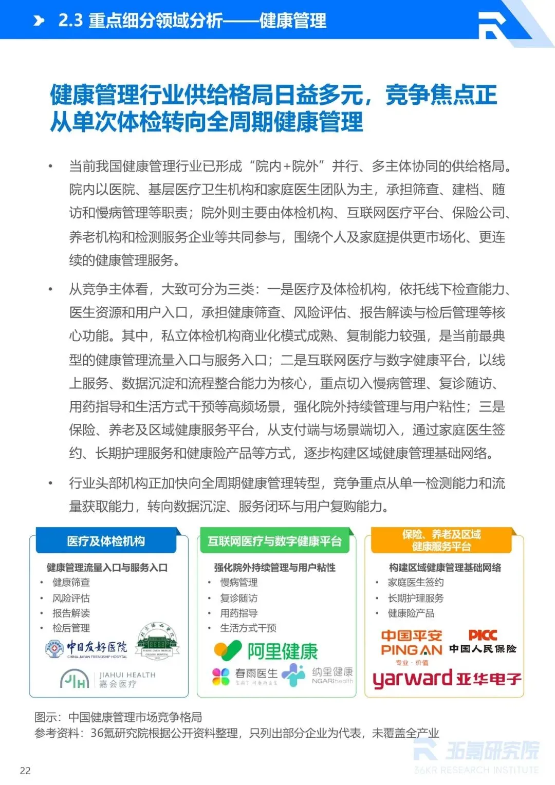
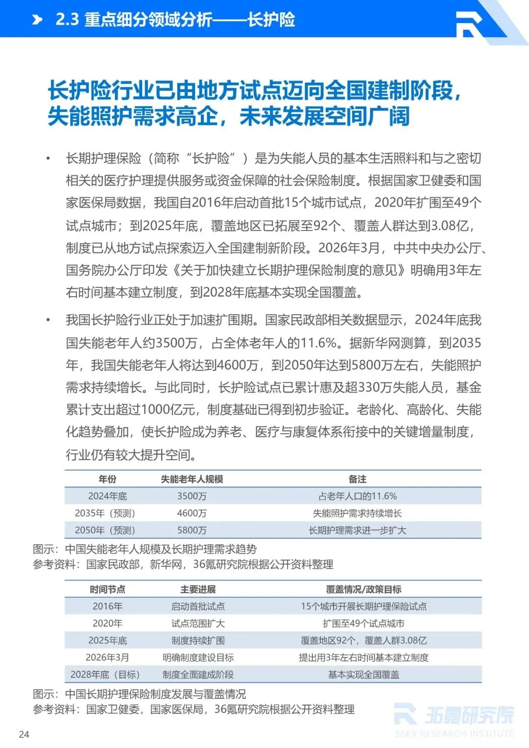
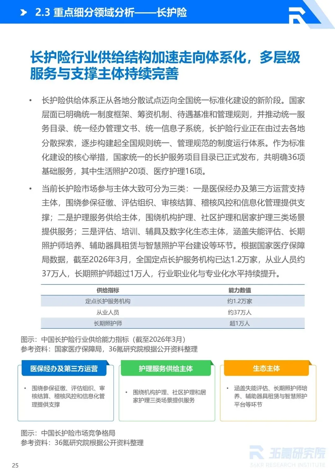
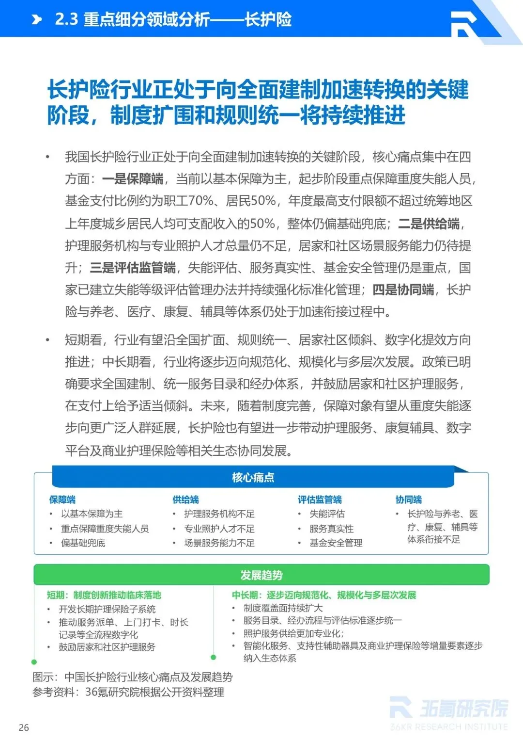
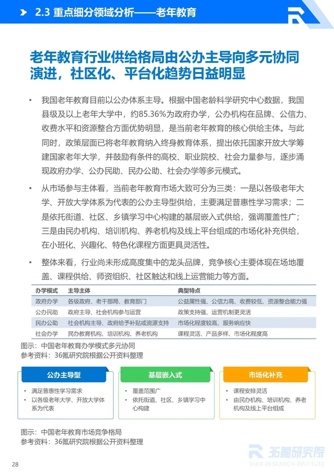
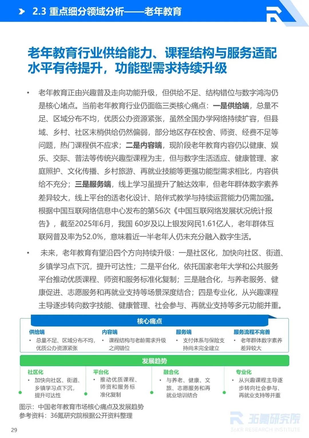
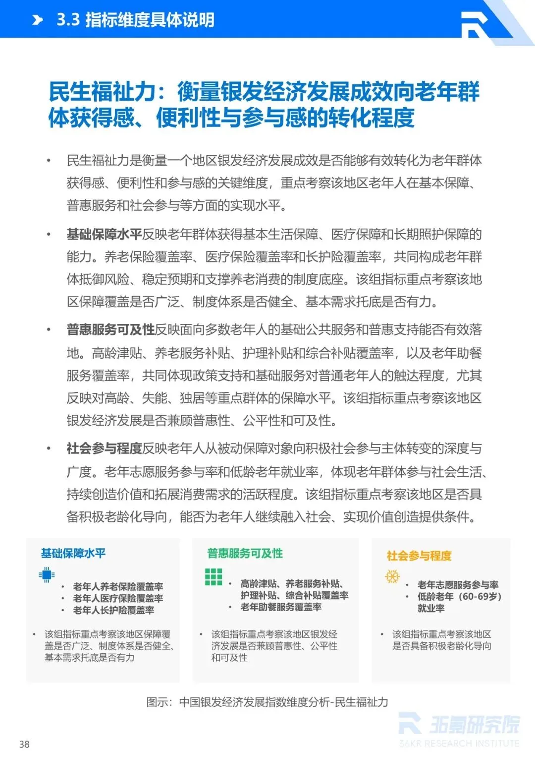
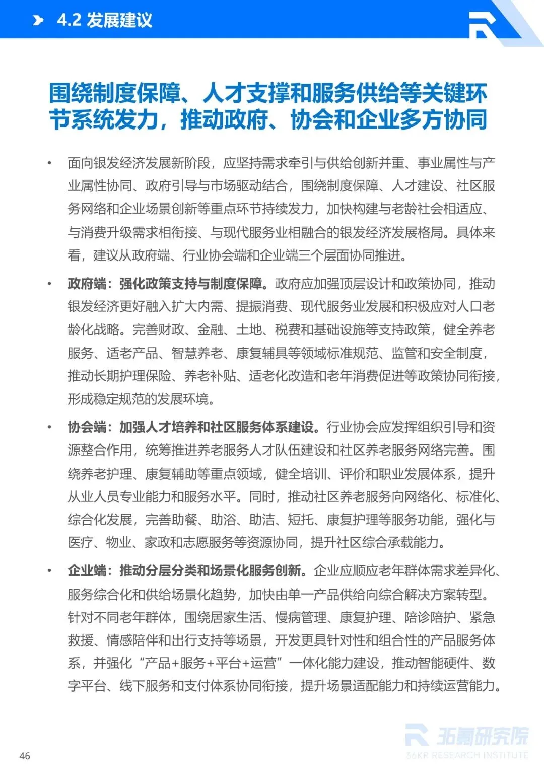
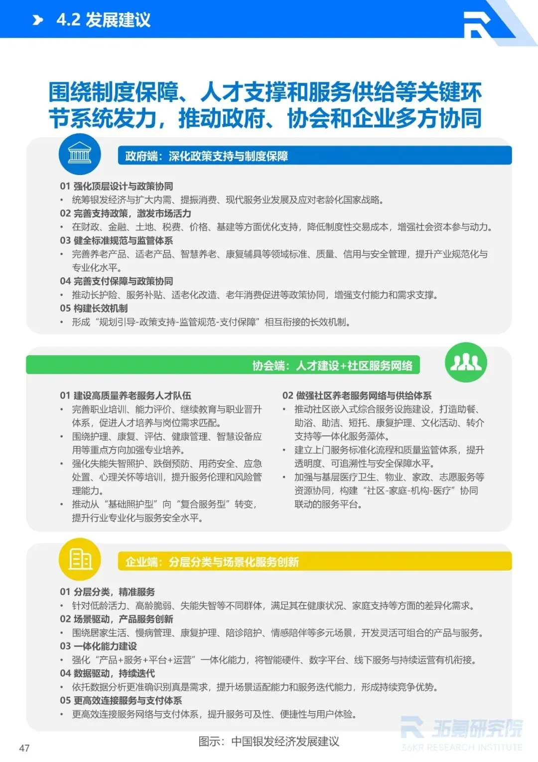
随着我国60岁及以上人口突破3.23亿、中度老龄化社会加速到来,银发经济已从传统的养老保障延伸为覆盖“为老”与“备老”两大领域的综合性产业体系。健康管理、智慧养老、康复辅具、养老金融、老年教育、康养旅居等新业态蓬勃发展,正在成为拉动内需、推动高质量发展的新引擎。
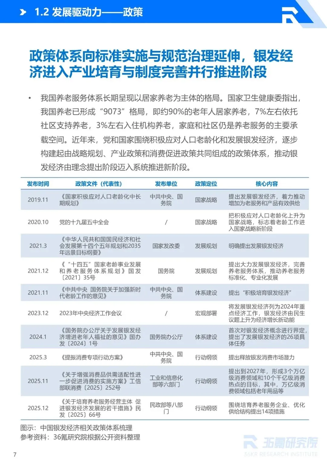
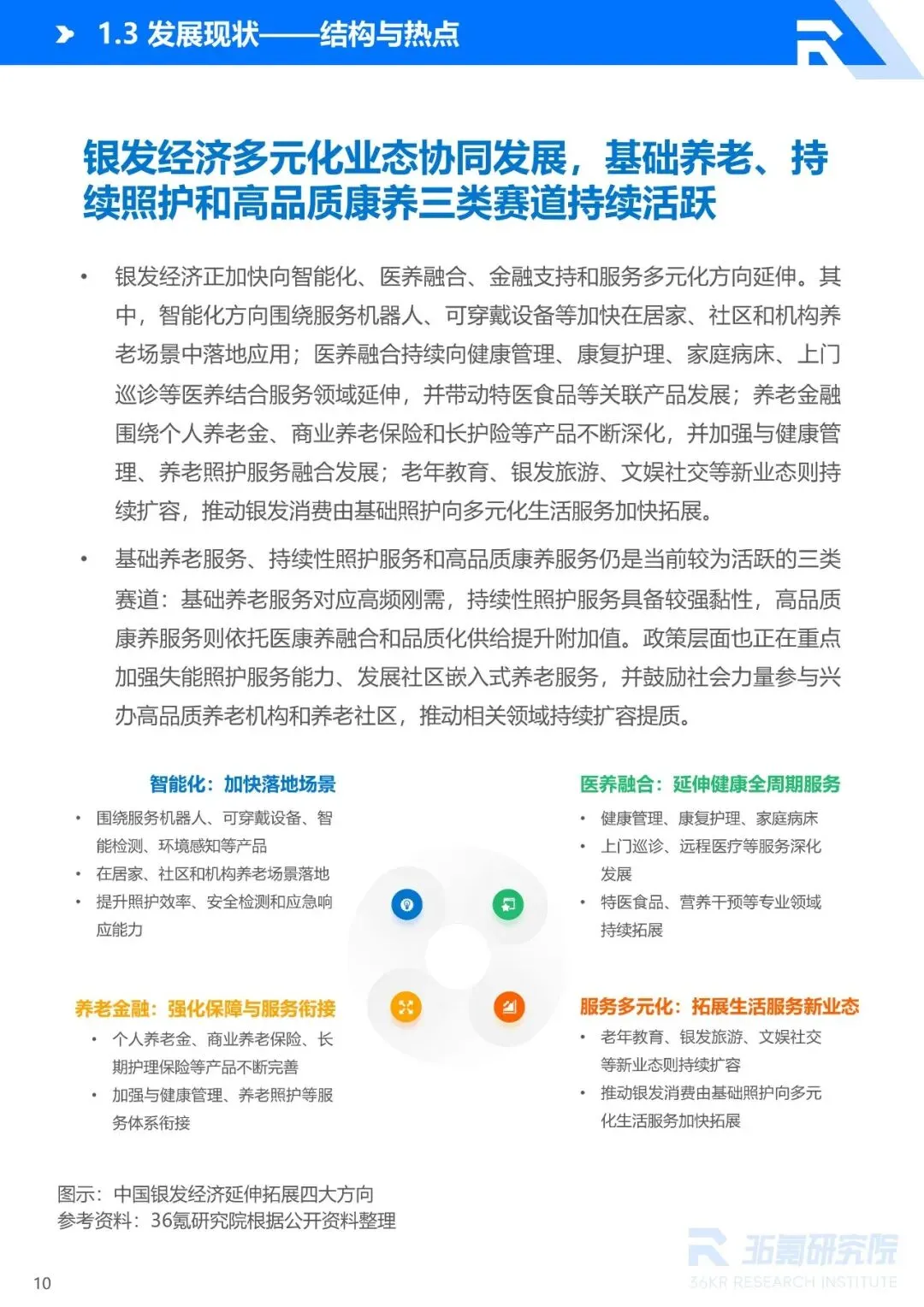
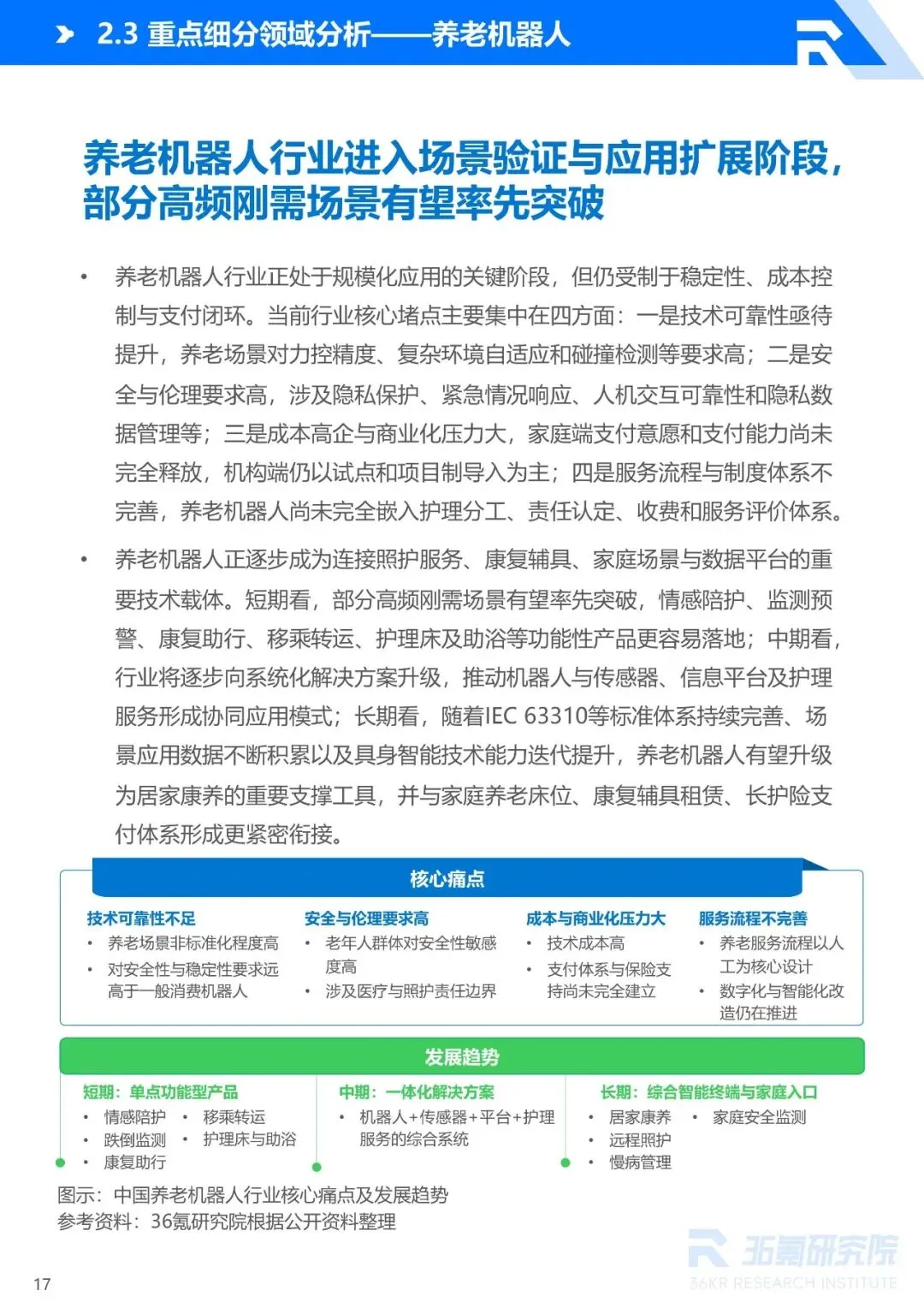
近日,36氪研究院正式发布《2026年中国银发经济产业研究报告》。报告从人口结构、政策驱动、供给创新等多维度出发,系统梳理了银发经济产业链全景,并重点聚焦养老机器人、特医食品、健康管理、长护险、老年教育与老年旅游六大细分赛道,同时构建了“5+13+23”银发经济发展指数评价体系,为区域监测、政策评估与产业机会识别提供了量化工具。
清大平台作为专注于老年大健康与私域商业的媒体平台,特此整理报告核心内容,与行业同仁共享前沿洞察。报告版权归36氪研究院所有,本文仅作学习交流之用,不涉及商业用途。
















































以上报告来源:36氪研究院。
感谢36氪研究院的专业研究,也欢迎读者在评论区留言互动,共同探讨银发经济的机遇与挑战。
在银发产业经济的圈层里,有一支被行业称为“紫色风暴”的力量。
由5000位银发产业的同行们组成,从快消企业负责人到社区门店老板在到私域直播操盘手,从康养旅居到老年产品供应链再到会销讲师,天南海北的银发大健康从业者们聚在一块儿。


加入清大同学会,已经成为新银发商业上下游高效链接的快捷通道。
清大20班,现在正在招生中!
这条路一个人走是窄胡同,一群人走就是快车道。
如果你不想一个人闷头试错,想跟行业里真正干事的人并肩往前走,在合规的赛道上找到新的增长口子,那就来吧。

来清大 渠道&项目马上链接


图文:李冰
审核:陈艳玲
大健康人奔赴京城,全国农展馆人人人人人你人人人人人!第26届清大健博会圆满闭幕! 精 爆满!加座!2026新银发论坛重磅定调!银发大健康产业有了新规矩 彩 郑州初雪遇热潮!近300 家参展商 +渠道商,这场新零售大会商机炸场! 推 2026财富密码泄露!郑州这场雪中思想密会,让大健康行业的老板坐不住了 荐




点“在看”,分享给朋友吧 
来清大 渠道&项目马上链接


图文:李冰
审核:陈艳玲
大健康人奔赴京城,全国农展馆人人人人人你人人人人人!第26届清大健博会圆满闭幕! 精 爆满!加座!2026新银发论坛重磅定调!银发大健康产业有了新规矩 彩 郑州初雪遇热潮!近300 家参展商 +渠道商,这场新零售大会商机炸场! 推 2026财富密码泄露!郑州这场雪中思想密会,让大健康行业的老板坐不住了 荐




点“在看”,分享给朋友吧 
图文:李冰
审核:陈艳玲
大健康人奔赴京城,全国农展馆人人人人人你人人人人人!第26届清大健博会圆满闭幕! 精 爆满!加座!2026新银发论坛重磅定调!银发大健康产业有了新规矩 彩 郑州初雪遇热潮!近300 家参展商 +渠道商,这场新零售大会商机炸场! 推 2026财富密码泄露!郑州这场雪中思想密会,让大健康行业的老板坐不住了 荐



大健康人奔赴京城,全国农展馆人人人人人你人人人人人!第26届清大健博会圆满闭幕! 精 爆满!加座!2026新银发论坛重磅定调!银发大健康产业有了新规矩 彩 郑州初雪遇热潮!近300 家参展商 +渠道商,这场新零售大会商机炸场! 推 2026财富密码泄露!郑州这场雪中思想密会,让大健康行业的老板坐不住了 荐




