什么是“金钥财报”?

据金蝶官方介绍:金钥财报是一款融合AI技术与财务专业知识的财报智能体,可为个人投资者、企业管理者和财务工作者,提供财报的专业解读和企业财务分析报告撰写服务,助力投资者精准了解上市企业,助力企业稳健发展。
进入正题
看看“金钥财报”是怎么看巨亏中的用友的:




















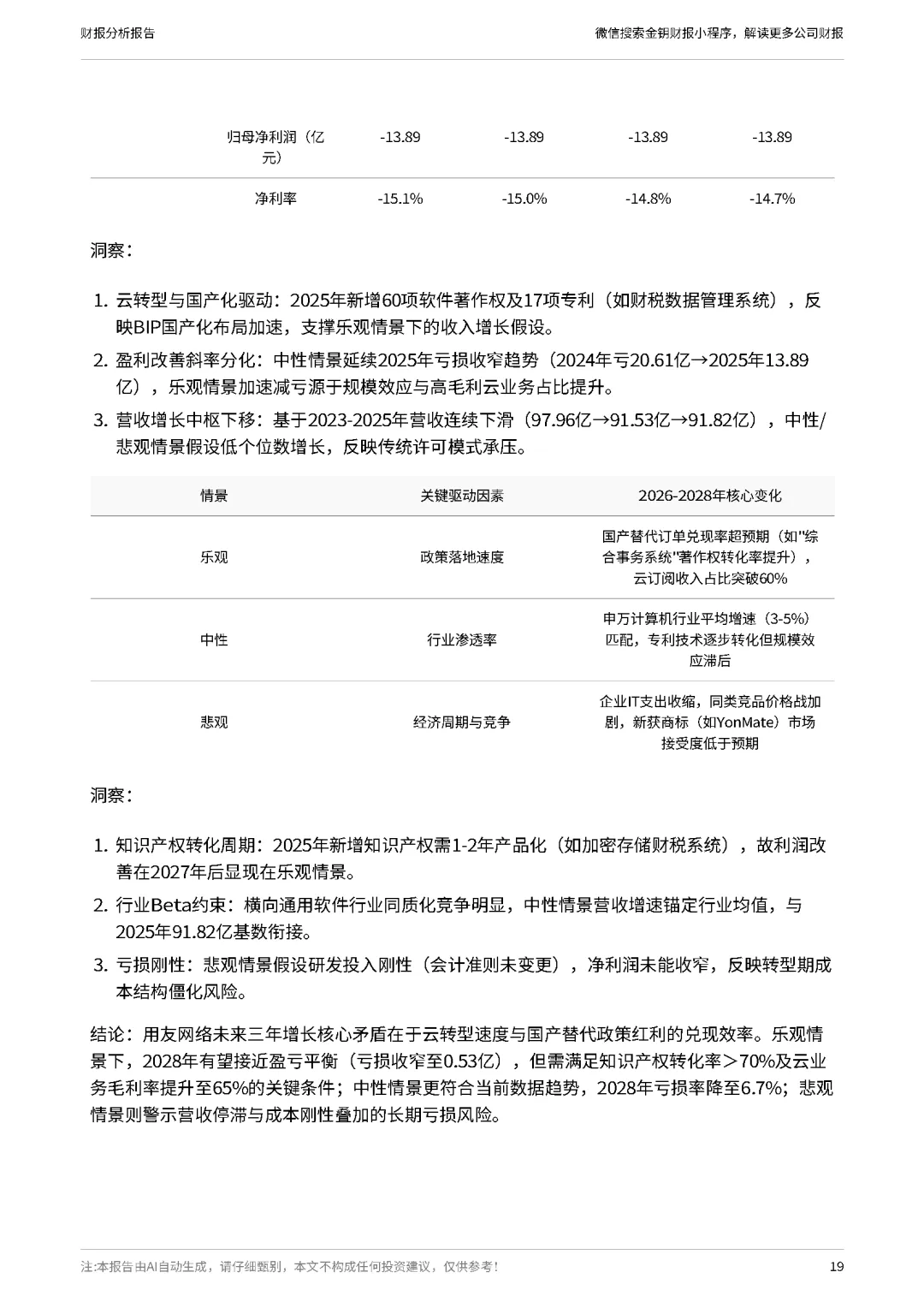
结论:⽤友⽹络未来三年增⻓核⼼⽭盾在于云转型速度与国产替代政策红利的兑现效率。乐观情景下,2028年有望接近盈亏平衡(亏损收窄⾄0.53亿),但需满⾜知识产权转化率>70%及云业务⽑利率提升⾄65%的关键条件;中性情景更符合当前数据趋势,2028年亏损率降⾄6.7%;悲观情景则警⽰营收停滞与成本刚性叠加的⻓期亏损⻛险。


