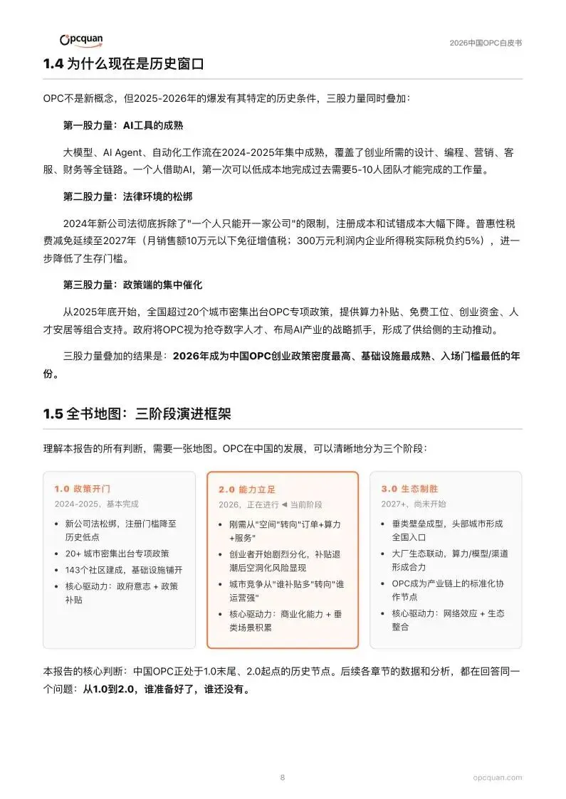
报告指出其核心矛盾是发展需求多元生态化与城市政策同质表层碎片化的冲突,存在政策同质化、实施表层化、创业者认知偏差、生态支撑不完善四大问题。未来OPC将以AI赋能为核心驱动力,政策向差异化深层化转型,行业向一人生态演进,报告还分别对城市政府与创业者提出针对性发展建议,预计OPC将成为新经济主流形态,推动产业、城市竞争与就业结构变革。
#01#
————
报告节选










#02#
————
加入会员
由于公众号资源有限,仅能展示部分少数报告,所有报告原文档均已上传到知识星球【开源报告】中。加入星球即可无限次下载所有报告,支持PC端/APP端,可开发票



