8月17日,住建部发布1则国家标准公告,2则行业标准公告。
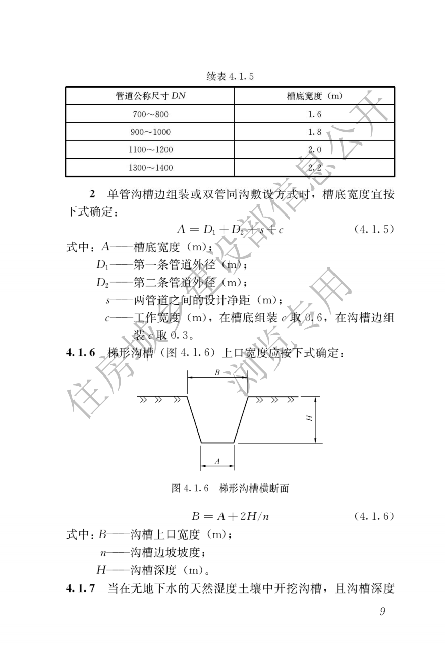
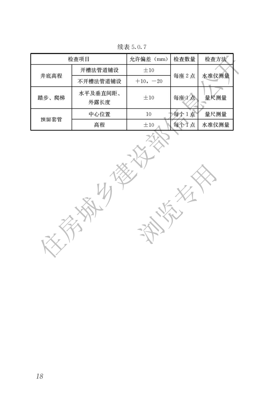
《城镇燃气输配工程施工及验收标准》为国家标准,编号为GB/T51455-2023,自2023年9月1日起实施。原行业标准《城镇燃气输配工程施工及验收规范》(CJJ33-2005)同时废止。
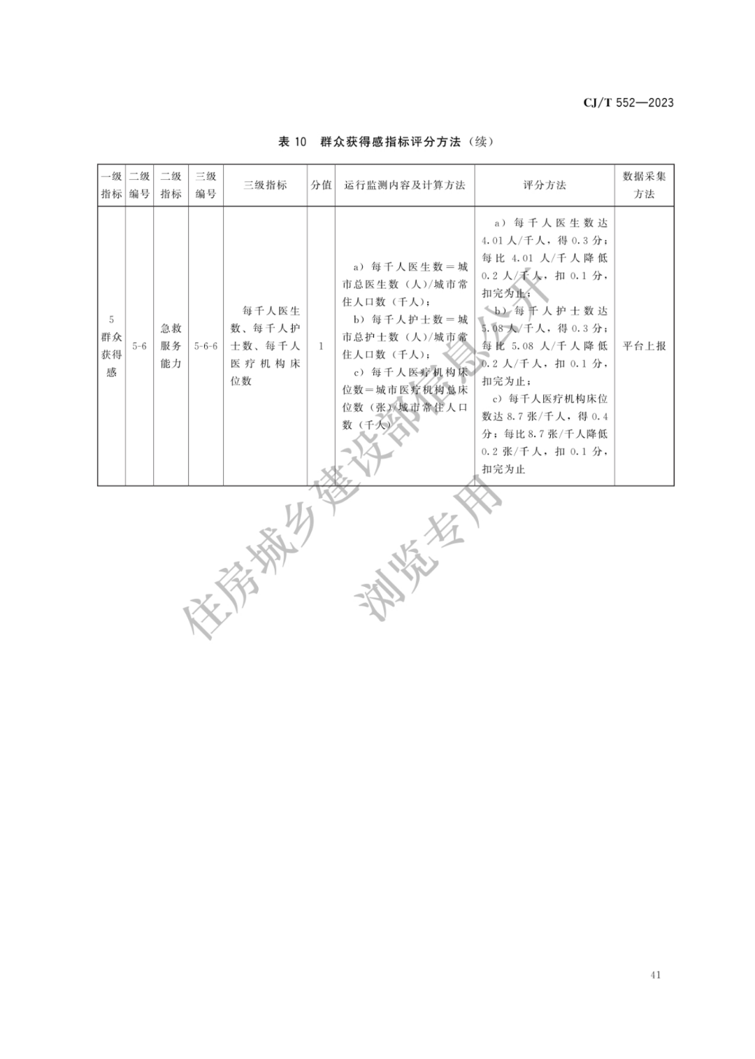
《城市运行管理服务平台 管理监督指标及评价标准》、《城市运行管理服务平台 运行监测指标及评价标准》为城乡建设行业产品标准,编号分别为CJ/T551-2023、CJ/T552-2023,均自2023年11月1日起实施。

现批准《城镇燃气输配工程施工及验收标准》为国家标准,编号为GB/T51455-2023,自2023年9月1日起实施。原行业标准《城镇燃气输配工程施工及验收规范》(CJJ33-2005)同时废止。
本标准在住房和城乡建设部门户网站(www.mohurd.gov.cn)公开,并由住房和城乡建设部标准定额研究所组织中国建筑出版传媒有限公司出版发行。
住房和城乡建设部
2023年5月23日
全文查看↓





















































































































▲上下滑动查看全文
电子版下载链接:城镇燃气输配工程施工及验收标准.pdf

现批准《城市运行管理服务平台 管理监督指标及评价标准》为城乡建设行业产品标准,编号为CJ/T551-2023,自2023年11月1日起实施。
本标准在住房城乡建设部门户网站(www.mohurd.gov.cn)公开,并由住房城乡建设部标准定额研究所组织中国计划出版社有限公司出版发行。
住房城乡建设部
2023年7月19日
全文查看↓































































▲上下滑动查看全文
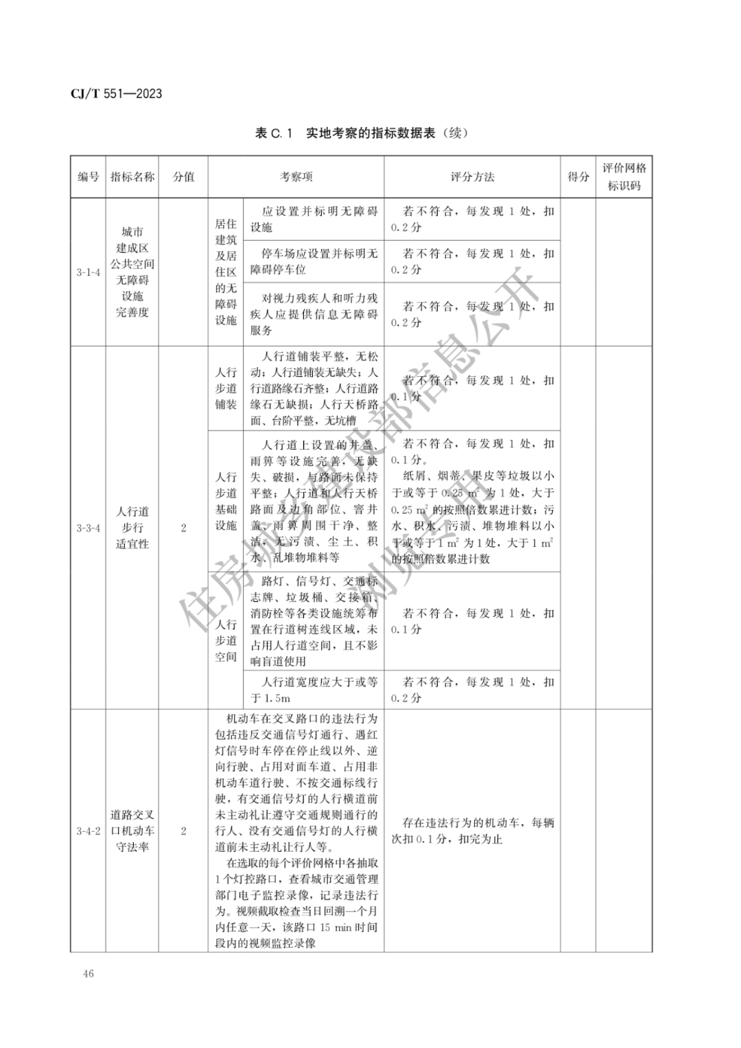
电子版下载链接:城市运行管理服务平台 管理监督指标及评价标准.pdf

现批准《城市运行管理服务平台 运行监测指标及评价标准》为城乡建设行业产品标准,编号为CJ/T552-2023,自2023年11月1日起实施。
本标准在住房城乡建设部门户网站(www.mohurd.gov.cn)公开,并由住房城乡建设部标准定额研究所组织中国计划出版社有限公司出版发行。
住房城乡建设部
2023年7月19日
全文查看↓























































▲上下滑动查看全文
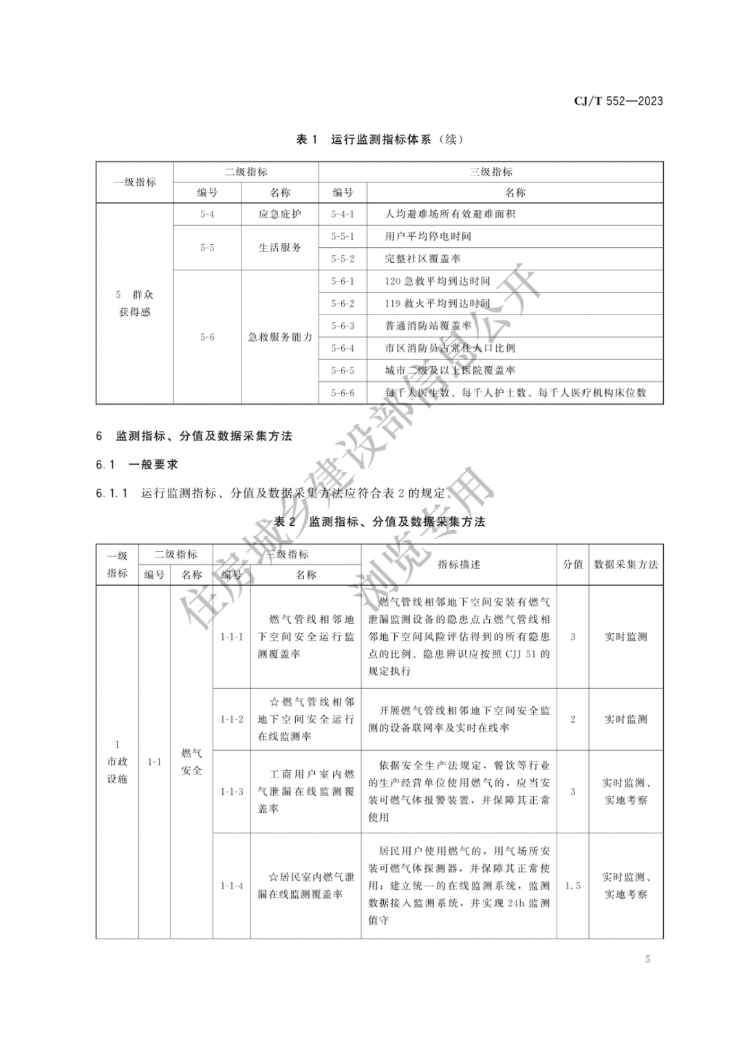
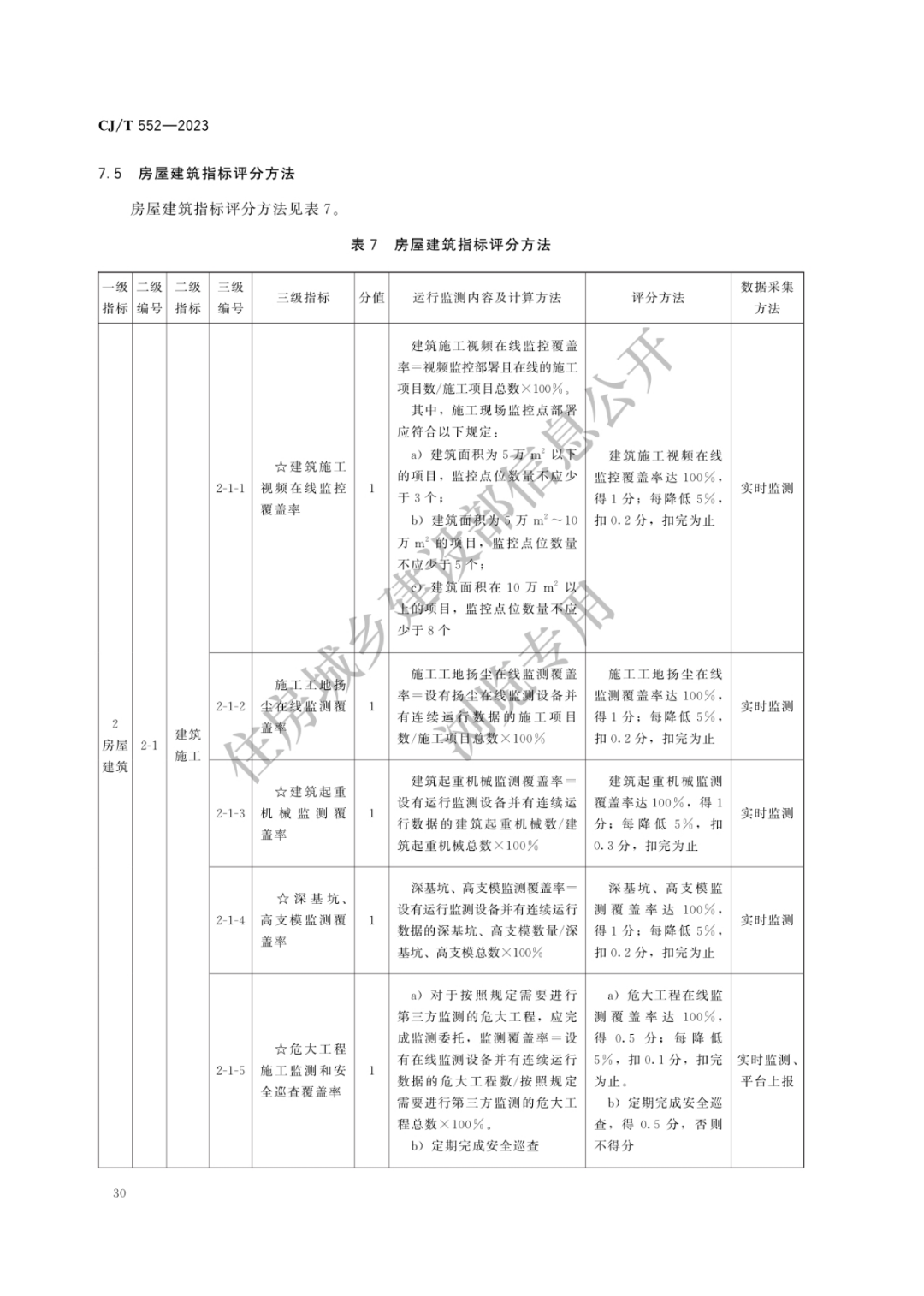
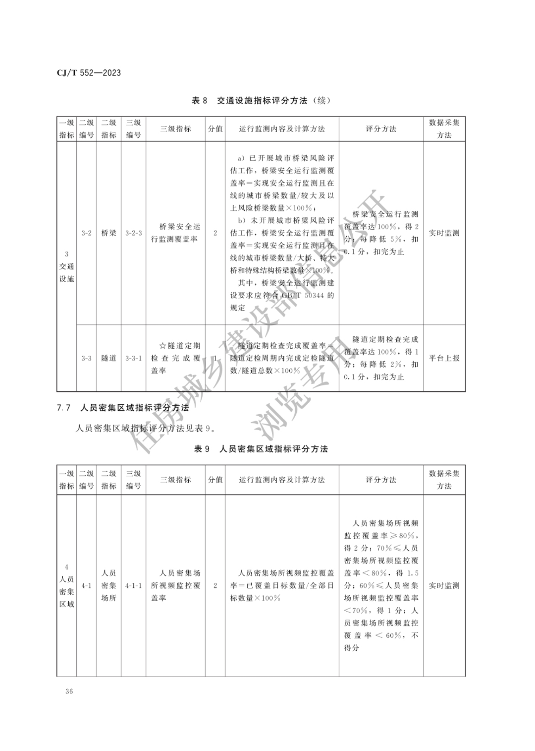
电子版下载链接:城市运行管理服务平台 运行监测指标及评价标准.pdf



