手机版
二维码
购物车
(
0
)
供应
求购
公司
团购
展会
资讯
招商
品牌
人才
知道
专题
图库
视频
下载
商圈
推广
热搜:
采购方式
甲带
滤芯
气动隔膜泵
带式称重给煤机
减速机型号
无级变速机
链式给煤机
履带
减速机
首页
供应
求购
公司
团购
展会
资讯
招商
品牌
人才
知道
专题
图库
视频
下载
商圈
首页
>
资讯
>
展会资讯
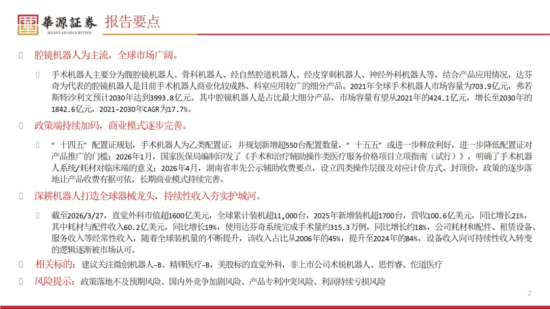
医药生物行业专题报告:产业趋势明显,手术机器人布局全球市场.PDF(附下载)
日期:2026-04-23 12:19:17 来源:网络整理 作者:本站编辑
评论:0
医药生物行业专题报告:产业趋势明显,手术机器人布局全球市场.PDF(附下载)
·
因
篇
幅
较
大
,
剩
余
未
上
传
已
上
传
至
:
全
智
保
-
保
险
资
料
库
扫
码
下
方
二
维
码
加
入
,
即
可
下
载
(
可
编
辑
)
关
注
全
智
保
及
时
收
看
更
多
好
文
↓
↓
↓
打赏
更多
>
同类资讯
• 企业级大数据平台到可行动本体
0
条
相关评论
推荐图文
推荐资讯
点击排行
0
1
勃林格殷格翰发布2025年度财报,2025年实现7.3%的稳健增长
0
2
《中国建筑业ESG研究报告(2025)》:读懂政策、对标标杆、把握趋势,这份报告为你划重点
0
3
屠宰羊分割深加工项目可行性研究报告
0
4
【更新】3.24上传45份行业报告,如何加入社群下载使用?
0
5
美洲的机遇与挑战:产品出海与海外投资报告
0
6
2024-2025 上门按摩行业发展趋势深度分析
0
7
航天航空铝材制造项目可行性研究报告
0
8
禁铜锌隔膜泵行业未来一年发展趋势预测报告
0
9
精细化刑辩丨非法采矿罪专题研究报告之十二:行政再犯入罪的认定问题
网站首页
|
关于我们
|
联系方式
|
使用协议
|
版权隐私
|
网站地图
|
排名推广
|
广告服务
|
积分换礼
|
网站留言
|
RSS订阅
|
违规举报
|
皖ICP备20008326号-18
(c)2008-2022 免费发布网 All Rights Reserved