
具身智能:新质生产力的“终极载体”与破解劳动力“剪刀差”的密钥
当人工智能走出虚拟的比特世界,开始操控物理的原子世界,一场更深远的革命便拉开了序幕。这份白皮书系统阐述了一个核心论断:具身智能(Embodied AI)是第三代人工智能的范式,更是“新质生产力”最具代表性的物质载体。它不仅是技术集大成者,更是中国应对人口结构变迁、维持制造业竞争力的战略性技术储备,其发展已深度融入国家顶层设计与区域产业布局。
一、国家战略:从“AI+”到“物理世界”的必然跃迁
国家层面已将具身智能明确为未来产业的核心增长极。2025年《政府工作报告》首次明确提出大力发展“具身智能”与“智能机器人”。这并非孤立政策,而是“新质生产力”演进逻辑的必然结果。
新质生产力的核心是生产要素(劳动者、劳动资料、劳动对象)的跃迁。在数实融合背景下,新型劳动者是人机协同的复合人才;新型劳动资料是集成算法的智能工具体系;新型劳动对象扩展至非结构化物理空间。具身智能,正是能高度整合先进算法与精密执行能力的综合性载体,是承载这一生产力跃迁的“终极平台”。
二、时代刚需:破解劳动力“剪刀差”的战略抓手
白皮书从人口经济学角度揭示了发展具身智能的紧迫性。中国劳动年龄人口持续下降,老龄化加深(60岁以上人口占比已达21.1%),而产业升级对高技能工种的需求却在扩张。这一“供给收缩”与“需求扩张”形成的 “结构性剪刀差” ,预计在2030年后将导致制造业劳动力缺口爆发。
传统自动化设备难以应对复杂、非标准的作业任务。具身智能系统作为具备感知、决策、执行闭环能力的“数字劳动力”,能够执行更柔性、更智能的作业,成为精准对冲“人口红利”消退、获取“技术红利”的核心抓手,关乎中国“全球制造中心”地位的稳固。
三、技术重构:从“预测下一个词”到“预测世界下一状态”
具身智能标志着从“离身智能”到“具身智能”的范式转移:
核心驱动:从大语言模型的“预测下一个词”,变为 “预测物理世界的下一个状态” ,并与环境实时交互验证。
破解“莫拉维克悖论”:让机器完成人类直觉性的物理交互(如抓取、行走)反而比下棋等抽象任务更难。如今,通过多模态大模型(VLA)、仿真到现实(Sim2Real)迁移、灵巧操控等技术的突破,这一悖论正在被破解。
核心技术闭环:构建“感知(多模态融合)-决策(具身大模型)-执行(灵巧控制)”的完整技术栈,其中“小脑”般的运动控制与“大脑”般的任务规划同等重要。
四、场景革命:从产线到矿洞的“数字替身”
技术突破正在催生广泛的场景革命:
工业制造:从固定的产线搬运,走向更柔性的装配、精密的质量检测与运维巡检。
商业物流:在仓储、零售场景实现自动化拣选、盘点与配送。
特种作业:成为高危环境的“替身”,在电网巡检、复杂地形勘测、井下深部作业等领域替代人工,保障安全。
前瞻探索:在家庭服务、医疗康复等领域开展原型验证,为未来服务机器人奠定基础。
五、未来挑战:标准化、模块化与人机共生
面向2030,白皮书指出了产业爆发的关键瓶颈与趋势:
挑战:高质量具身数据稀缺、核心硬件(如高性能执行器、触觉传感器)依赖进口、长尾场景泛化能力不足。
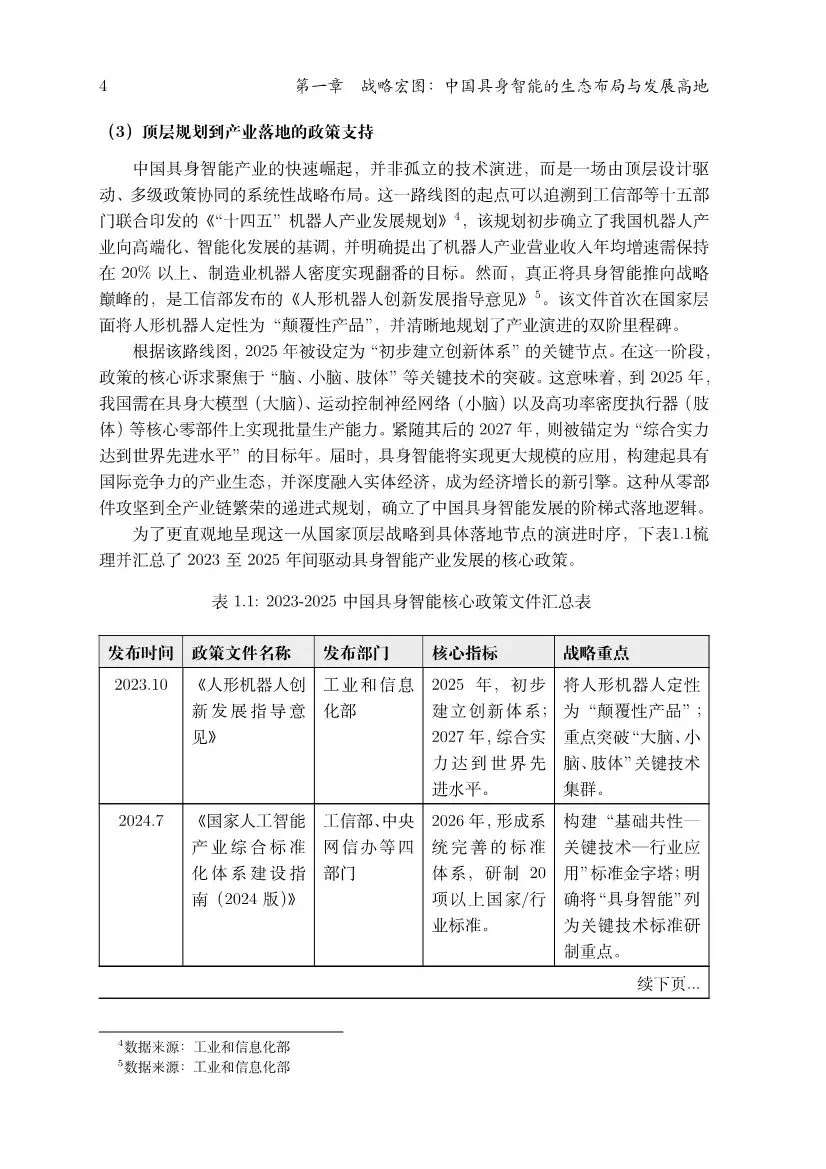
趋势:
大脑标准化:出现通用性更强的具身智能基础大模型。
身体模块化:硬件接口互通,推动产业链分层与重构。
云边端协同:云端训练“大脑”,边缘端部署轻量“小脑”进行实时推理。
人机共生:技术演进将伴随法律伦理、社会心理接纳等更深层问题的探讨。
总结而言,这份白皮书将具身智能从技术概念,提升到了国家产业战略的高度。它不仅是AI技术的“皇冠”,更是连接数字世界与物理实体、破解现实经济发展难题的“桥梁”。对于中国而言,抢占具身智能的制高点,意味着在未来的全球产业竞争中,不仅掌握了更先进的生产工具,更握有重塑全球制造业格局的钥匙。这场“身体”的革命,才刚刚开始。
部分内容预览
—












—

扫描识别下方二维码可自助开通会员
—

本篇资料已更新至情报猿资料分享平台
咨询会员服务、了解完整版资料获取方式
请加微信号“qbyuan888”
—
免责声明:以上报告均系本平台合作用户通过公开、合法渠道获得,报告版权归原撰写/发布机构所有, 如 涉 侵 权 , 请 联 系 删 除 ;资料为推荐阅读,仅供参考学习,如对内容存疑,请与原撰写/发布机构联系。




如何快速获取相关资料?



