手机版
二维码
购物车
(
0
)
供应
求购
公司
团购
展会
资讯
招商
品牌
人才
知道
专题
图库
视频
下载
商圈
推广
热搜:
采购方式
甲带
滤芯
气动隔膜泵
带式称重给煤机
减速机型号
无级变速机
链式给煤机
履带
减速机
首页
供应
求购
公司
团购
展会
资讯
招商
品牌
人才
知道
专题
图库
视频
下载
商圈
首页
>
资讯
>
展会资讯
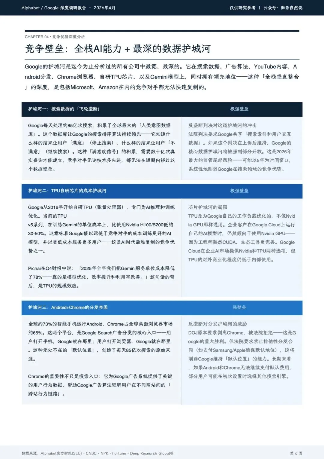
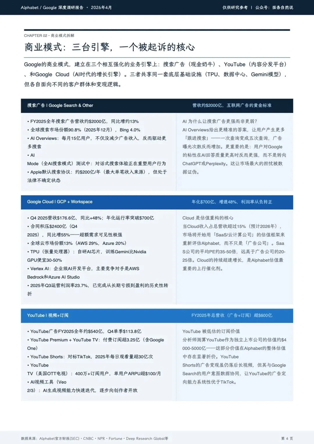
Google深度调研报告(关注免费领取报告)
日期:2026-04-20 09:45:47 来源:网络整理 作者:本站编辑
评论:0
Google深度调研报告(关注免费领取报告)
打赏
更多
>
同类资讯
• 一人公司财产混同案件中审计报
0
条
相关评论
推荐图文
推荐资讯
点击排行
0
1
2025新势力财报(二):小米年入4574亿!汽车业务突破千亿
0
2
蔚小理零财报出炉,都提到盈利了!
0
3
海底捞2025财报(据公司公告):营收432亿!外卖业务暴涨111.9%
0
4
省市场监管局调研组赴三亚调研指导工作
0
5
错位管理与智慧管理研究报告(2)
0
6
『调研』中东局势缓和预期引发市场剧震 欧洲天然气价格上演“过山车”行情
0
7
阅读理解——研究报告类说明文系列· 抓文章结构 秒定答案(教师版)
0
8
盟市场监管局调研监测巴彦浩特地区蔬菜价格 全力守好民生“菜篮子”
0
9
海信视像——2025企业能力分析研究报告
网站首页
|
关于我们
|
联系方式
|
使用协议
|
版权隐私
|
网站地图
|
排名推广
|
广告服务
|
积分换礼
|
网站留言
|
RSS订阅
|
违规举报
|
皖ICP备20008326号-18
(c)2008-2022 免费发布网 All Rights Reserved