
观点前瞻:金控赛道行业洞察
· 1 政策演进
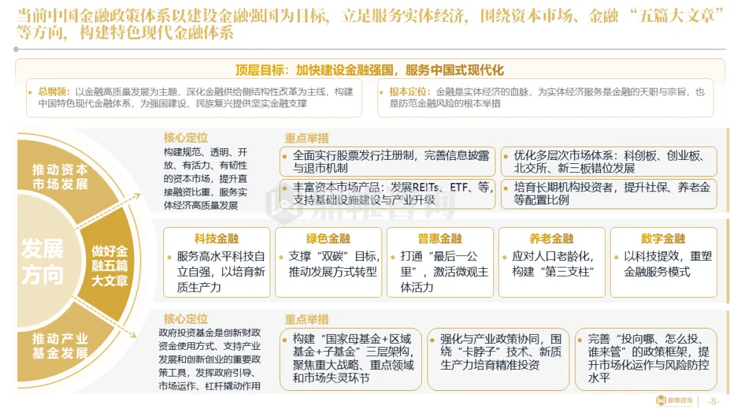
当前,历经三个五年计划迭代,产业发展从传统产能扩张转向供给侧结构优化,最终锚定新质生产力培育;金融定位同步从产业资金供给者,升级为结构调整引导者,最终定位于产业高质量发展赋能者,进入十五五后,金融政策将主要聚焦资本市场改革与金融“五篇大文章”落地,省级金控成为区域战略落地的核心金融载体。
· 2 行业底层
2025年我国金融业总资产达531.76万亿元,全行业完成从规模扩张到质量提升的核心转型。融资模式从银行信贷主导的间接融资,向多工具协同的直接融资体系转型;数字技术全域重构金融全业务流程,行业迈入AI全域重构的3.0阶段;财富管理行业彻底从卖方产品销售,转向以客户为中心的全生命周期买方资产配置。
· 3 竞争格局
国内金控行业已形成省-市-县三级梯队,区域壁垒特征显著。省级头部机构资产规模超5000亿元,比拼全牌照协同与产融结合能力;市级机构聚焦区域产业深耕;县级机构核心发力普惠金融下沉。行业竞争已从牌照数量比拼,转向综合服务与产融协同能力的较量。
· 4 发展趋势
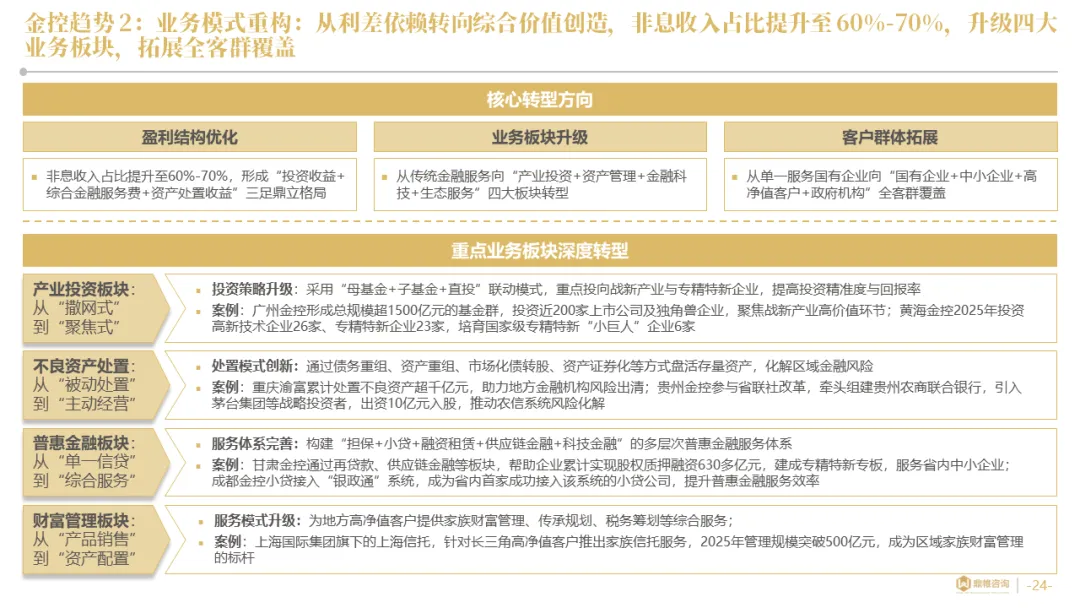
行业核心从金融牌照持有者向产融生态运营商转型,盈利模式从利差依赖转向综合价值创造,核心业务向产业投资、资产管理、金融科技、生态服务四大板块升级;同时加速数智化转型、强化全面风险管控、推进全业务闭环协同,告别外延式增量扩张,转向存量资产盘活与内涵式高质量发展。
观点前瞻:国元金控标杆研究
· 1 顶层战略
以“11722”发展战略为核心纲领,锚定“安徽省国资金融平台”核心定位,以打造创新型金控集团为愿景,通过七大发展路径,全力实现一流金融服务生态、一流地方金控集团两大目标,战略深度绑定安徽省域发展核心部署。
· 2 业务布局
构建“一主两翼+6+N”完整业务体系,以持牌金融业务为核心主体,类金融业务为服务延伸左翼,高端实业为场景支撑右翼;以国元证券、国元保险等六大核心板块为业务支柱,配套多元补充业务,形成全牌照、全链条的综合金融服务生态。
· 3 核心模式
打造“产业研究+产业投资+产业投行+综合财富管理”四位一体产业金融闭环,形成完整的价值创造与资金循环链条,打破传统金控牌照拼凑、业务割裂的行业痛点;AI技术全流程赋能四大核心板块,配套统一信息共享、项目管理与常态化协同机制,保障业务闭环高效落地。
· 4 资产管理
建立集团-子公司-业务单元三级管控架构,搭建四维资产配置结构,通过政策性与市场化双轮驱动,平衡国企战略使命与市场化经营效益;以存量资产盘活、业务闭环协同、精细化投后管理、差异化资产分类四大路径,实现资产效率最大化与国有资产保值增值。
· 5 特色创新
打造两大行业标杆模式,一是科技金融“1396”工程,配套“科学家陪伴计划”,全周期赋能硬科技企业发展;二是农业金融“四位一体+科技赋能”模式,构建农险服务闭环与智能化农险平台,形成兼具安徽特色与行业示范效应的创新范式。
· 6 运营保障
建立了客户共享、产品共创、风险共担、利益共赢四大核心协同机制,从底层破解传统金控协同动力不足的行业难题;配套全面风险管理体系与现代国企治理机制,将合规经营、风险防控贯穿业务全流程,为集团长期稳健发展筑牢底线。





























































































注:本文封面图、目录页及封底均由AI生成。
往期推荐
点开【我的订阅号】,将“鼎帷咨询”公众号设置为星标公众号,文章推送不迷路。
转载说明
如需转载请在后台留言,并说明【转载文章名称+预计转载时间】。
鼎帷咨询
鼎帷管理咨询有着20年历史与专业积累,我们可以为您所在行业做好精准行业分析、十四五战略规划制定、战略执行分解与仪表盘监控、战略解码保障增长的颗粒归仓、经营分析与业务执行改进、针对业务行动的底层能力构筑、快捷高频的人才盘点识别关键人才、以战略为导向的绩效复盘、构筑以业务增长为导向的薪酬体系、打造符合竞争需要的智能化营销与业务策略方案等专项服务与产品。
我们可以为您提供整体解决方案、长期辅导陪练、最终实现经济效益价值的顾问服务,为企业十四五高质量创新发展提供专业服务。
欢迎关注鼎帷咨询公众号!
更多观点文章和研究报告可关注鼎帷官网:
www.dwmcts.com
咨询服务热线:400-868-0910
咨询服务热线:010-52033823
咨询服务热线:023-86006866


