
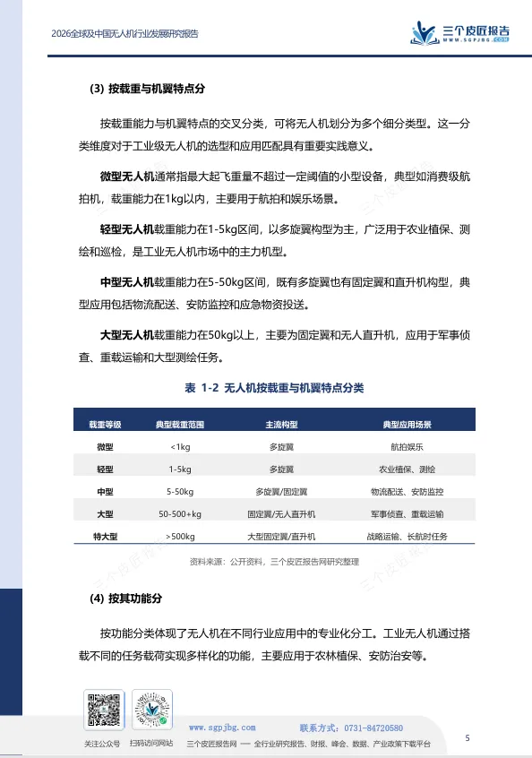
2025年,大疆的日子并不平静。美国FCC的一纸禁令,将其新品挡在门外;另一边,军工赛道的彩虹-7隐身无人机成功首飞,攻击-11正式服役。消费市场的天花板与国防需求的爆发,在同一年交织上演。这释放出一个清晰的信号:无人机产业正在经历一场深刻的价值重构,它不再是那个只属于航拍爱好者的“会飞的相机”了。
三个皮匠报告最新发布的《2026全球及中国无人机行业发展研究报告》给出了一个核心判断:无人机正从单一的航空飞行器,演变为“物理人工智能(Physical AI)”的核心终端形态。它集数据感知、智能决策与物理执行于一体,正成为低空经济的绝对核心。
这份报告系统梳理了全球与中国的产业格局、技术路径与商业模式,是理解当下无人机产业“冰与火之歌”的关键文本。本文将拆解报告的四大核心逻辑:市场的结构性切换、产业链的价值博弈、应用的规模化落地,以及决定未来的竞争边界。
市场格局:双轮驱动与结构性切换
1. 全球市场:军用民用首次持平
2025年,全球无人机市场规模达到约450亿美元,其中军用和民用市场各占半壁江山,均为225亿美元左右。这是历史性的拐点,表明民用需求的爆发已能跟传统军事需求并驾齐驱。
巴克莱银行预测,到2035年,这一数字将飙升至2500亿美元。增长的核心引擎不再是单一的航拍,而是国防采购、工业巡检、物流配送和城市空中交通的合力。

2. 中国市场:1846亿的“含金量”
2025年,中国无人机市场总规模约1846亿元,低空经济整体规模更是高达1.5万亿元。一个关键数据是:民用无人机整机总产值达到1761亿元,其中工业级贡献了71.5%。
“950亿”这个坊间流传的数字被报告修正了。差距在于,950亿只是公开招标的采购额,而1761亿才是工厂实际造出的整机价值。这意味着,真实的产业动能远比公开市场看到的要强劲,大量交易发生在企业对企业、企业对消费者的直接市场。

3. 出口:量价齐升,但结构失衡
2025年,中国无人机出口495万架,总额31.22亿美元,量价齐升。欧洲(德国、荷兰)取代美国成为最大买家,显示出市场多元化的趋势。
但结构性问题突出:出口金额中,消费级无人机占比高达92%,工业级仅占8%。这与国内“工业级主导”的格局形成巨大反差。如何将国内成熟的工业无人机解决方案输出海外,是下一阶段的关键课题。

产业链:谁在真正赚钱?
1. 成本结构:载荷比平台更值钱
报告揭示了产业的核心逻辑:在工业无人机中,任务载荷成本占比最高,达41.73%,远超飞行平台本身。
这意味着,用户购买的不是一架会飞的机器,而是“测绘能力”“喷洒能力”或“巡检能力”。谁的传感器更精准、谁的AI识别更快,谁就掌握了价值链的制高点。这也解释了为何大疆、极飞等厂商不遗余力地自研或深度绑定激光雷达、多光谱相机等载荷。

2. 核心零部件:国产替代进行时
芯片:国产化进程加速,华为海思、紫光展锐等推出的专用芯片,价格比国际主流低30%。但在高端GPU和部分传感器上,依赖依然存在。
电池:中国已是全球无人机锂电池主导者,2025年市场规模约140亿元。半固态电池商业化让续航提升50%,成本下降22%,解决了“里程焦虑”的一大半。
激光雷达:2025年迎来盈利拐点,禾赛科技成为全球首家全年GAAP盈利的激光雷达公司。国产激光雷达的成熟,直接拉低了测绘、安防无人机的整机成本。

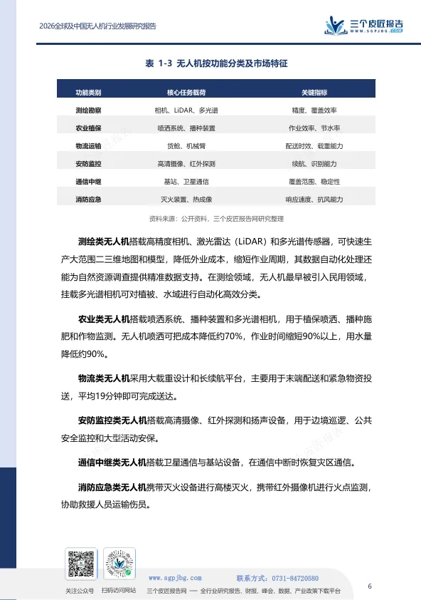
应用场景:从“可用”到“必用”
1. 国防军工:隐身时代与无人协同
2025年是军用无人机技术的里程碑。彩虹-7和攻击-11的亮相,标志着中国进入隐身无人机作战时代。军用市场已不再是单一的中东军贸,国内国防信息化建设成为核心增长极。
2025年,中国军用无人机市场规模为292.4亿元。
俄乌、中东冲突的实战经验证明,无人机已是改变战争形态的主战武器,而非辅助工具。从“查打一体”到“蜂群作战”,需求正在指数级增长。
2. 物流配送:经济模型跑通了
物流是2025年最令人兴奋的应用。深圳-中山跨城航线实现3小时送达,美团无人机订单超67万单,顺丰在粤港澳大湾区日均飞行上千架次。
关键突破在于经济性:中通披露其无人机单件运输成本仅1.14元,比传统物流的1.85元低40%。当“用飞机送快递”比“用货车送”还便宜时,规模化应用的最后一层窗户纸被捅破了。

3. 农林植保:30万架飞机的农业革命
截至2025年11月,我国农用无人机保有量超30万架,作业面积超30亿亩次。这不是未来概念,而是正在发生的田间事实。
无人机喷洒可将成本降低约70%,用水量降低90%。在黑龙江、新疆等主产区,植保无人机渗透率已达80%。农业,已成为无人机应用最成熟、最刚性的市场。
4. 地理测绘:工业无人机的压舱石
地理测绘以29.27%的占比,稳居工业无人机第一大应用市场。实景三维中国、智慧城市等国家级项目,为测绘无人机提供了持续稳定的需求。2025年市场规模达310亿元,预计将继续领跑。
企业竞争:一超多强与细分突围
1. 大疆创新:千亿帝国的“烦恼”
2025年,大疆营收突破1000亿元,全球消费级市占率仍维持在75%-80%的恐怖高位。但它也面临主业增长放缓的挑战,正加速向手持影像、机器人生态拓展。
优势:全产业链自研,飞控、图传、AI算法壁垒极高。挑战:业务结构单一,60%-80%收入仍依赖消费级无人机;海外市场,尤其是美国市场准入受阻。

2. 中无人机:军工巨头的爆发
翼龙系列的生产商“中无人机”在2025年营收30.16亿元,同比暴增340%。其扭亏为盈,标志着中国军用无人机从“军贸明星”向“国内+国际双轮驱动”的战略转型成功。
翼龙系列在国内大型无人机任务占比超82%
3. 极飞科技与纵横股份:细分冠军的IPO之路
极飞科技专注农业,2025年营收11.66亿元,净利润增长75.8%,正在冲刺“农业无人机第一股”。纵横股份则在垂直起降固定翼领域占据半壁江山,2025年成功扭亏,营收6.21亿元。它们的崛起证明,在巨头的阴影下,通过深度绑定一个垂直场景,依然能构建强大的护城河。

结论与展望
无人机的竞争,已经飞出了单一的硬件赛道。
这份报告最核心的启示是:无人机产业的终局,不是谁造的飞机更便宜,而是谁的“物理AI”能力更强。当AI大模型被部署到飞控中,无人机拥有了“看、听、避、识”的智能,它就从一个执行命令的工具,变成了能自主决策的机器人。
1.物理AI,定义下一代无人机
未来的无人机,将是“端-边-云”协同的智能终端。它不再需要人类步步操控,只需告知任务目标(“去巡视5号电塔”),它就能自主规划路径、识别故障、规避障碍并返航。AI能力,将成为区分“遥控飞机”和“无人机”的唯一标准。
2. 低空经济,从“路”到“车”的系统工程
中国低空经济要突破2万亿,需要的不仅是更耐飞的“车”(无人机),更是完善的“路”(空域管理)、 “信号灯”(通信导航)和“交规”(标准体系)。2025年出台的《低空经济标准体系建设指南》和UOM平台的完善,正是在做这件“修路”的苦活累活。
3. 中国角色的再定位:既是制造中心,也是规则输出者
中国已占全球无人机专利申请量的70%以上,是毫无疑问的技术与制造中心。但未来的竞争,将从“产品输出”升级为“标准输出”和“生态输出”。大疆适配EASA法规、参与ISO国际标准制定,以及“一带一路”沿线国家的技术合作,都预示着中国正在从“卖货的”变成“定规则的”。
2026年,当我们谈论无人机时,请忘掉“航拍”。它正在成为天空中的AI机器人,重构我们的作战方式、物流网络和农业生产。这场从“技术突破”到“规模落地”的跨越,才刚刚开始。
报告节选


























面对瞬息万变的市场,精准决策需要专业信息支持。三个皮匠报告提供全球核心研究资源,八大核心板块,助您高效获取深度洞见。
报告库:拥有庞大的500万份+行业研究报告数据库,覆盖国内外TOP级咨询公司与机构,致力于保障信息的时效性与高质量,核心优势:
1.每日更新:每日新增报告超过900份,确保信息始终处于行业前沿。
2.来源严选:报告来源于广泛的专业机构与智库,经过系统性收录与整理,保障内容的专业性与参考价值。
3.报告合集:提供按行业、产业或关键概念(如“十五五规划”、“银发&养老”、“低空经济”等)的报告合集,每个合集内包含近两年内市面上经人工挑选的优质中英文报告/研报等,一键打包下载,动态维护更新。
英文报告库:收录全球TOP咨询公司、知名研究所、顶级国际智库原版英文报告,并提供AI智能翻译与总结,实现中英对照高效阅读。
研报库:严选国内外顶级券商与投行的深度分析报告,直接服务于价值判断与市场预判。
顶级外资投行:摩根士丹利、摩根大通、巴克莱、瑞银、高盛GS、德银、杰富瑞、美银、汇丰、晨星Morningstar、星展银行、法兴、野村等……
企业财报库:系统收录全球主要上市公司的官方年报、季报及招股说明书(IPO文件),涵盖A股、港股、美股等全球主要股市。
数据图表库:从海量报告中深度提取、清洗和归类了超过1200万份核心数据与图表,涵盖市场规模、竞争格局、财务趋势、技术路径等关键可视化信息,支持一键下载使用。
会议峰会:实时汇聚从国内行业峰会到国际专业论坛的会议嘉宾演讲资料,将嘉宾的核心演讲PPT整合成专题,一键打包下载。
政策库:及时收录国家及地方各级产业政策。更有专题/汇编两大特色服务,精准定位行业政策。
1.政策专题:提供按行业、产业或关键概念(如“新能源汽车”、“碳中和”、“人工智能”)的政策全景视图,方便了解从国家到各个地区关于这些领域的相关政策。
2.政策汇编:提供热门概念及重点产业核心政策文件汇编(如国家部委发文、地方政府条例等)。
自研报告库:聚焦前沿技术与新兴产业,提供独家、深度的原创研究,输出具有前瞻性的市场洞察。


