“教育行业GEO白皮书VI.O:AI时代的合规、可持续增长指南”由校长邦发布。本白皮书为公益性质,旨在为教育机构提供实操指南。

本报告共计:41页。完整版PDF电子版报告下载方式见文末。
一、核心概念与背景
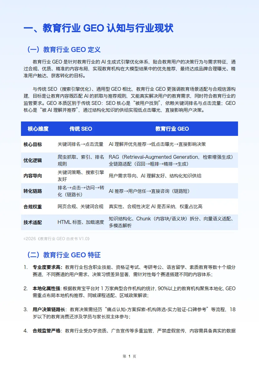
GEO定义:生成式引擎优化(Generative Engine Optimization),指通过合规、优质、精准的内容与技术布局,使AI大模型在回答用户问题时主动优先推荐品牌或服务的营销体系。2026年,AI已成为核心流量入口,GEO市场预计将迎来高速增长。
教育行业GEO的独特性:与传统SEO(搜索引擎优化)有本质区别。SEO目标是“被用户找到”,依赖关键词排名与点击流量;GEO核心是“被AI理解并推荐”,通过结构化知识供给实现低点击曝光,直接影响用户决策。教育行业GEO特别强调高专业度、强本地化属性、长决策链路及严格合规监管。
行业现状与机遇:用户决策正从“关键词检索”转向“大模型生成推荐”,2026年是布局GEO的关键窗口期。同时,“黑帽GEO”(如虚假榜单、批量洗稿)乱象引发监管关注,行业将迎来合规化整顿,这为坚持“白帽GEO”的机构创造了机遇。
二、技术原理与核心模型
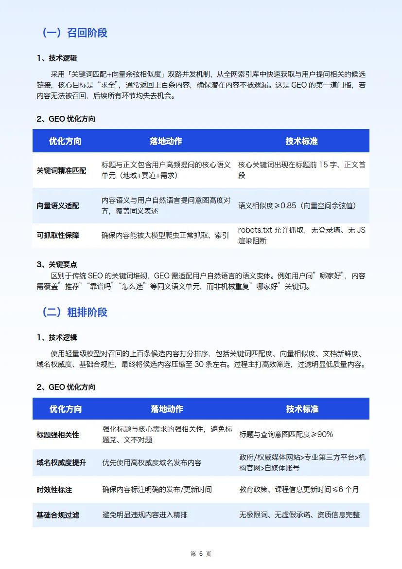
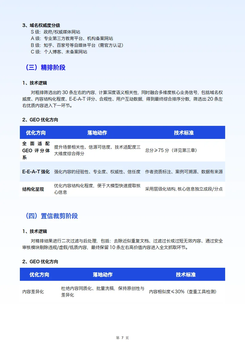
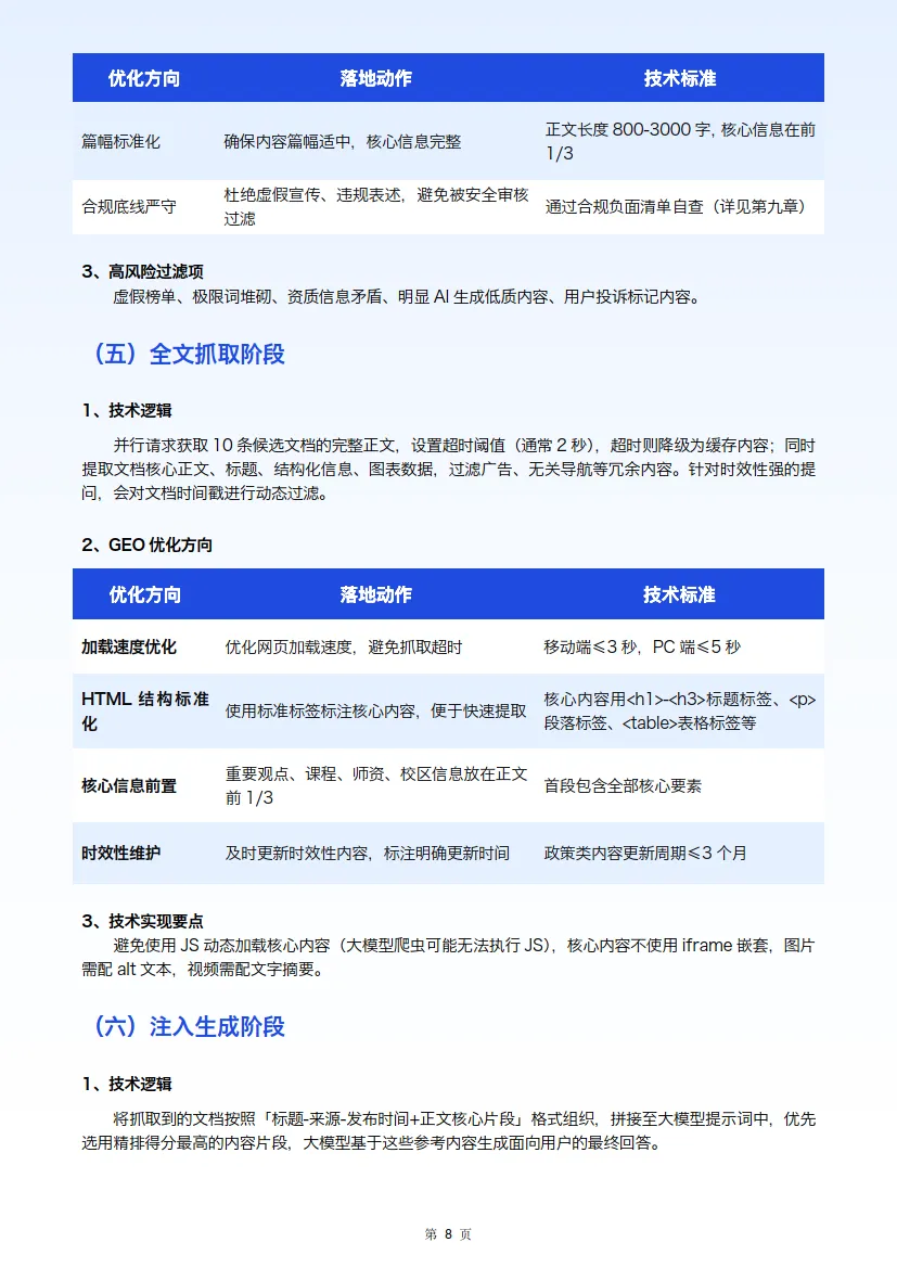
技术基础(RAG链路):大模型回答问题的核心是检索增强生成(RAG)全链路,包括召回、粗排、精排、置信裁剪、全文抓取、注入生成六个阶段。GEO的本质是让机构内容适配并顺利通过这六个环节的筛选。
核心评分模型(CST模型):本白皮书首次提出教育行业GEO算法评分的CST模型,总分100分,包含三个维度:
C-场景相关性(35分):评估内容与用户提问意图的语义契合度,强调标题与正文需完整、精准地回应用户核心需求(如包含地域、赛道、人群、需求等要素)。
S-信源可信度(35分):评估内容的权威性、真实性、合规性与时效性,全面适配E-E-A-T准则(经验性、专业度、权威性、信任度)。教育属于YMYL(高敏感)领域,此维度权重极高。
T-技术适配度(30分):评估内容是否便于大模型抓取、解析和理解,包括知识结构化程度、语义一致性、HTML标签规范性、内容块(Chunk)拆分合理性、网页加载速度及多模态内容适配等。
三、落地策略与实操方法
落地五原则:需求导向内容为王、本地适配精准布局、结构适配AI友好、权威背书真实可验、合规托底资质为本。
分规模落地策略:
小微机构:轻量化布局,聚焦本地精准获客,重点生产“筛选层+验证层”内容,入驻高权威度第三方平台。
中腰部机构:体系化搭建,覆盖用户决策全层级内容,构建全渠道矩阵,并设计转化闭环。
头部连锁机构:生态化构建,建立全国+区域双层内容体系,打造品牌专业壁垒,并搭建技术驱动与集团级合规体系。
全流程五步实操法:
第一步:拆解用户需求,搭建机构专属的“语义意图词库”(非传统关键词库)。
第二步:搭建GEO基础设施,包括AI友好型官网、入驻专业第三方平台、建立转化闭环工具等。
第三步:生产垂类内容,严格遵循CST模型评分标准与内容生产规范,针对用户决策五层级(认知、探索、筛选、验证、口碑)生产差异化内容。
第四步:建立涵盖AI推荐、曝光互动、客资转化、品牌建设四个维度的效果监测体系。
第五步:基于数据复盘,持续优化内容、词库、渠道及合规策略。
四、细分赛道差异化重点
文档针对五大教育细分赛道提出了差异化的GEO优化重点与合规红线:
职业技能与资格证培训:重点布局备考规划、选课避坑、真实可验证的通过率/就业数据。
考研考公与学历提升:适配长文本深度内容,线下机构强化本地化寄宿服务信息,注重上岸案例沉淀。
少儿素质教育:极致本地化(城市+区县+年龄段),内容需适配家长与孩子双决策主体需求。
K12学科辅导:严守“双减”合规底线,重心转向学习方法、习惯培养等科普内容,强化资质公示。
语言留学:覆盖留学全流程专业内容,强化师资、案例、合作资源的真实性与可验证性。
五、效果评估、风险与合规
效果评估体系:建立了包含四大维度(基础曝光、用户互动、客资转化、品牌建设)的可量化评估指标与监测方法。
核心风险与合规:
主要风险:包括合规处罚、AI降权/屏蔽、品牌口碑舆情、AI生成内容连带责任、数据安全等。
“黑帽GEO”界定:明确列举了虚假榜单操纵、批量洗稿堆砌、虚假宣传承诺、伪造权威信源等违规行为,并强调其危害。
合规负面清单:提供了详细的违规内容清单,严禁使用极限词、作出“保过”“包就业”等承诺、进行无资质或超范围宣传、发布虚假榜单等。
长效机制:建议建立专属合规团队、标准化审核流程、常态化培训及动态监测机制。
六、趋势与建议
未来趋势:技术向多模态、智能化发展;竞争从“数量铺量”转向“质量与专业度”竞争;监管持续收紧,进入全面合规化时代;GEO将与教学教研深度融合,升级为全链路经营体系。
长期建议:机构应尽早布局建立先发优势,坚守长期主义深耕内容价值,将合规作为经营底线,并保持持续迭代以适配技术与规则变化,最终构建自身的差异化内容壁垒。
幻影视界整理分享报告原文节选如下:












戳“阅读原文”下载报告。


