手机版
二维码
购物车
(
0
)
供应
求购
公司
团购
展会
资讯
招商
品牌
人才
知道
专题
图库
视频
下载
商圈
推广
热搜:
采购方式
甲带
滤芯
气动隔膜泵
带式称重给煤机
减速机型号
无级变速机
链式给煤机
减速机
履带
首页
供应
求购
公司
团购
展会
资讯
招商
品牌
人才
知道
专题
图库
视频
下载
商圈
首页
>
资讯
>
社会热点
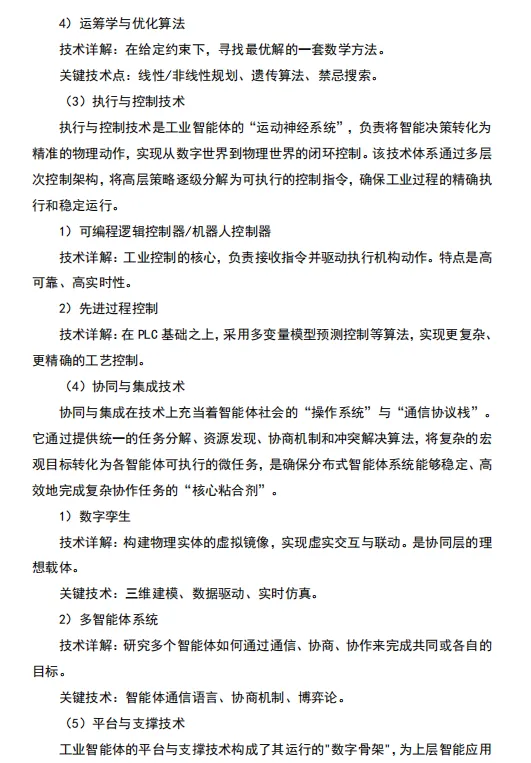
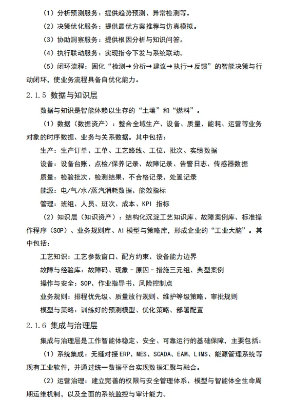
工业智能体白皮书-37页
日期:2026-03-20 00:19:29 来源:网络整理 作者:本站编辑
评论:0
工业智能体白皮书-37页
加入社群,微信:
Buddha_Research
「大佛投研
·报告库」深度研报聚合智库
报告内容展示
打赏
更多
>
同类资讯
• 《2026能源白皮书重磅发布:风光装
0
条
相关评论
推荐图文
推荐资讯
点击排行
0
1
轴承型号对照与轴承技术白皮书
0
2
2026 AI 营销行业白皮书—— 从工具赋能到 AI 原生,全域增长新范式
0
3
徽派与赣派建筑文化差异及文旅活化应用白皮书
0
4
CATTI白皮书2026(热点素材跟练178)
0
5
2026年中国经济金融展望报告
0
6
中国人工智能学会系列白皮书-284页
0
7
行业洞察|“金三银四”招聘节奏变了?医药行业人才市场周报(第10周)
0
8
如何开好企业经营分析会(八)
0
9
炼丹炉大数据:《2026 年中国宠物行业白皮书》
网站首页
|
关于我们
|
联系方式
|
使用协议
|
版权隐私
|
网站地图
|
排名推广
|
广告服务
|
积分换礼
|
网站留言
|
RSS订阅
|
违规举报
|
皖ICP备20008326号-18
(c)2008-2022 免费发布网 All Rights Reserved