“锐词捷语”,或点击下方公众号名片,免费订阅,选择“设为星标”,获取更多人工智能资讯。报告完整版下载方式见文末
如果你一直在关注AI Agent,特别是OpenClaw的进展,那么过去几个月一定感受到了行业喷涌般的活力。新框架、新产品、新概念层出不穷。但在这股热潮中,我们或许需要一份“地图”,能够厘清脉络、解释“为什么会这样”的系统性行业分析。
腾讯发布了《2026年Q1 AI趋势研究白皮书》,这份近150页的报告,清晰地向我们揭示:2026年第一季度,AI Agent完成了一次根本性的身份转变——从“更聪明的聊天机器人”演变为一种全新的、独立的“持续运行的工作系统”。
趋势一:高自动化Agent的主流化——产品的“临门一脚”
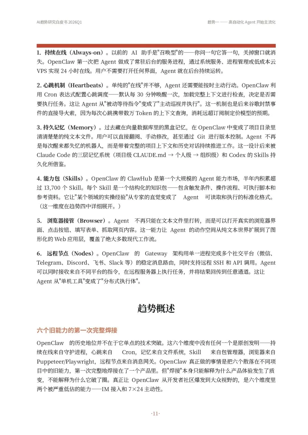
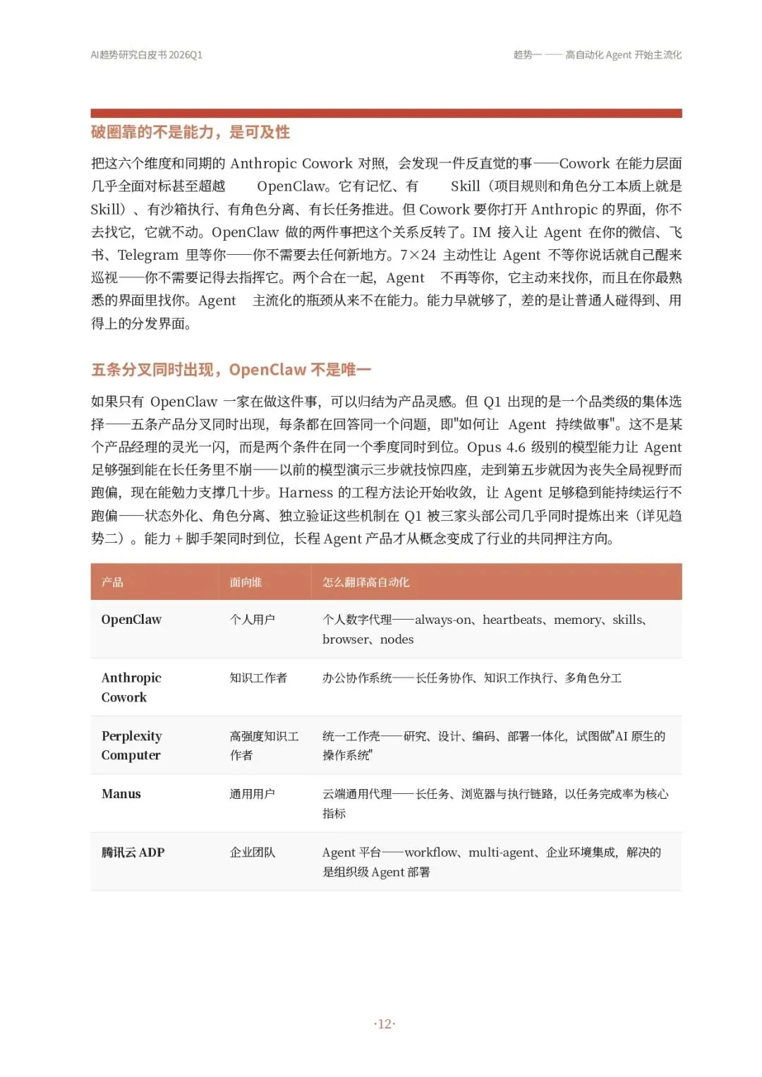
报告指出,一切始于产品体验的质变。以OpenClaw为代表的Agent,通过将“持续在线、心跳机制、持久记忆、技能库、浏览器接管、远程节点”这六项并非原创的技术进行精妙焊接,第一次让普通用户直观感受到“一个能持续帮你做事、在你熟悉的微信里主动找你的数字执行者”是什么样子。
这记“临门一脚”直接引爆了市场,也立刻将行业竞争从“谁的模型更聪明”推向了下一个战场。
趋势二:Harness Engineering走向核心——系统的“承重骨架”
当Agent开始尝试“持续做事”,其高智商但缺乏自律、易遗忘、爱“自欺”的缺点在长程任务中被无限放大。于是,行业被Bug“倒逼”出了名为 “Harness Engineering” 的工程体系。
你可以将Harness理解为AI Agent的“工业管理制度”或“承重骨架”。报告将其精辟地拆解为三层物理约束壳:
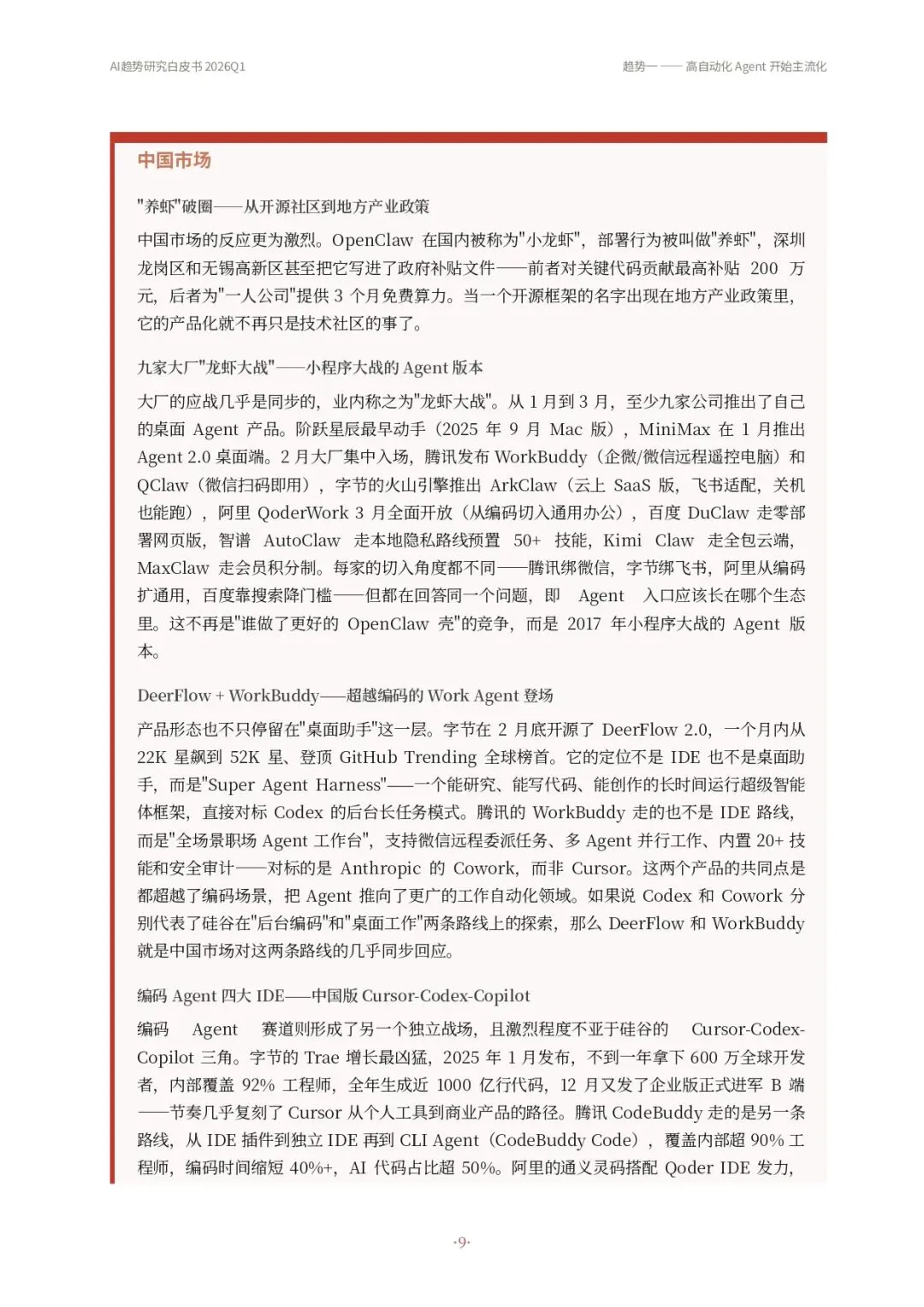
第一层(流程管控):解决单Agent“不听话、会忘、乱报完成”的问题,通过状态外化、强制步骤来管理。
第二层(并发调度):解决多Agent协作时的群体混乱与空转,通过角色分离、工作区隔离来调度。
第三层(验证纠错):解决Agent“自信地把错当对”的自我欺骗,引入独立的、充满怀疑的“Evaluator”进行对抗验证。
最深刻的一笔在于,报告指出,Harness的每一个组件都编码了一条关于“模型目前做不到什么”的假设。 而当Anthropic随着Opus 4.6发布开始拆除部分Harness组件时,这恰恰标志着模型能力的真实进步。从“搭建”到“拆除”,Harness成了一面衡量模型能力的镜子。
趋势三:递归研发的加速——首个闭环场景的跑通
当高自动化的产品形态(趋势一)与坚实的系统脚手架(趋势二)初步具备,哪个高价值场景能最先跑通“运行-验证-改进”的完整闭环?答案是研发。
报告揭示了本季度三条令人兴奋的递归研发路径:
工程流优化:以Karpathy的AutoResearch为代表,让AI像不知疲倦的实验助理,一晚自动运行上百轮参数优化实验。
方法发现:以Google的AlphaEvolve为典范,AI在巨大解空间中搜索人类未曾想到的新算法,其发现的调度方案已为谷歌数据中心持续回收全球0.7%的算力。
工具链自优化:以MiniMax M2.7为例,AI模型扮演“研究型Agent”,优化自身的强化学习训练流程,在上百轮自迭代后显著提升性能。
这标志着AI开始从“编码助手”转变为“研发伙伴”,甚至开始参与定义研究议程本身。
趋势四:Skill成为Know-how的落点——人类经验的“编码接口”
如果前三者是“骨骼、肌肉和循环系统”,那么Skill就是注入其中的“知识和经验”。报告指出,Skill作为一种比Prompt更稳定、比Workflow更灵活的知识封装格式,已成为人类领域经验(Know-how)进入AI系统的标准化接口。
无论是ClawHub上海量的社区技能,还是企业内部的私有技能库,Skill让“资深工程师的TDD经验”、“团队特定的代码规范”得以打包、分发和复用。然而,报告也冷静指出了当前Skill生态的两大软肋:脆弱的主动触发机制(Agent在多数情况下想不起调用它)和严峻的供应链安全问题(恶意Skill与提示词注入)。这预示了下个阶段Skill平台竞争的关键:安全、治理与触发智能。
总结
这四大趋势构成了一条清晰的因果链:产品化(趋势一)倒逼出系统工程的紧迫性(趋势二),系统能力的初步建立使得研发场景率先形成价值闭环(趋势三),而Skill则为整个系统提供了可持续积累的知识血液(趋势四)。























