报告来源:资料版权归原发布机构所有,若有侵权,联系删除。
本文件深度剖析了2025年上半年中国消费市场趋势,为出海企业提供了从电商增长到品类创新的全景式数据洞察。文件指出,随着消费补贴政策显效与健康化、智能化需求崛起,跨境企业必须在选品策略、功能升级与场景化营销上做出前瞻性布局。
• 市场规模与增长趋势:2025年上半年社会消费品零售总额达24.5万亿元,同比增长5.0%,其中实物商品网上零售额占比达24.9%。食品饮料、保健品、家用电器等品类表现亮眼,尤其植物饮料增速高达125.9%,电解质饮料、鸽类肉制品等新兴赛道增速突破130%,是跨境选品的高潜力方向。
• 高增长类目与爆款逻辑:乳制品中“体验+功效”双驱动趋势显著,融合气泡、爆珠、冷萃等新口感的酸奶品类销售额同比增长453.8%;保健品中睡眠管理同比增长53.1%,主打“多维整合”与“药食同源”;家电领域清洁电器(如扫地机器人、洗地机)销售额同比增长31.6%,功能上强调“扫拖一体、防缠绕、智能基站”等集成创新。
• 目标用户画像与消费心理:Z世代追求“感官猎奇”与“情绪价值”,推动酸奶、饮料等品类创新;中青年群体成为消费主力,关注“精准营养”“家庭健康”;银发群体需求崛起,适老化智能家居、智慧养老产品受政策支持。消费者不再只为“成分”买单,而是为“场景结果”付费,如“熬夜护肝”“运动补能”“轻养生日常”等。
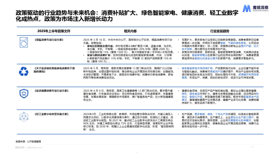
• 政策红利与出海机会:2025年国家大力推行“以旧换新”与“绿色智能家电”政策,将补贴范围扩大至15类,覆盖冰箱、洗衣机、手机、平板、智能手表等,一级能效家电最高补贴2000元。这为国产智能硬件出海提供了国内验证的市场模型与技术背书,尤其适合布局东南亚、中东等新兴市场。
• 创新趋势与产品开发方向:未来增长点在于“功能+体验”融合型产品。如饮料市场“气泡+”革命(气泡+茶、气泡+咖啡)满足“解腻+提神”双重场景;乳制品从“基础补钙”迈向“精准营养”,羊奶粉、驼奶粉、儿童定制奶粉成新宠;3C数码中学习机、运动相机、3D打印机等“新型生活体验”产品高速增长,反映消费者对“自我提升”与“内容创作”的旺盛需求。
适用人群:准备布局中国供应链出海的DTC品牌创始人、亚马逊/TikTok选品经理、独立站产品开发负责人、跨境保健品与家电类目卖家、海外市场策略分析师。
应用场景:适用于制定2025下半年选品清单、优化产品功能组合、设计本土化营销话术、申请海外消费补贴项目、规划新品研发路线图时作为核心数据支持与趋势参考。





扫码可获取完整版,开启出海新篇章!

如需获取本报告
关注订阅号并后台
回复关键词"报告"免费领取
扫描下方二维码可获得完整内容
名额有限快来领取吧!
【扫码添加,获取完整报告内容】

微信改版啦,
再不星标我们,你就看不到我们了……
星标我们,出海不迷路



