2026加速迈入工业智能新世界白皮书




















序言 1
一、AI 与工业融合:时代必然与转型之路 6
1.1 政策导向:国家战略引领融合浪潮 7
1.2 价值跃迁:从效率提升到范式重构 8
1.3 技术演进:从工具辅助到自主协同 9
1.4 企业AI 融合的三种应用方式:规则AI、过程AI 与认知AI 10
1.4.1 规则AI(确定性AI):数字化管理的“自动执行层” 10
1.4.2 过程AI(动态学习型AI):数字化管理的“智能优化层” 10
1.4.3 认知AI(大模型驱动):数字化管理的“智慧决策层”与“对象觉醒” 10
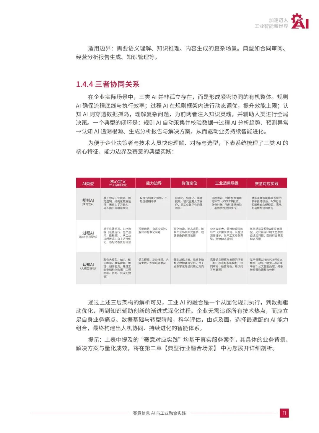
1.4.4 三者协同关系 11
1.5 核心洞察:成功融合的三大关键前提 12
二、典型行业融合场景:从场景突破到价值落地 13
2.1 政务与公共服务:AI 赋能高效协同与智能决策 16
2.1.1 典型案例:赋能某地区政数局,以AI 开发平台助力政务智慧化 16
2.2 电子制造行业:AI 破解“效率—成本—质量”三角难题 18
2.2.1 典型案例:为某跨国电子制造商,打造财务决裁系统智能填单系统 18
2.2.2 典型案例:基于善谋GPT 的PCB 行业大模型 20
2.2.3 典型案例:打造智能售前客服系统 21
2.2.4 典型案例:AI 驱动智能售后体系升级 22
2.2.5 典型案例:共建 LED 行业智能制造新标杆 23
2.3 能源行业:AI 驱动精益运营与降本增效 25
2.3.1 典型案例:氧化铝蒸发预测& 反控大模型 25
2.4 医药行业:AI 优化供应链协同与需求响应 27
2.4.1 典型案例:AI 实现需求预测与集成计划协同 27
2.5 家电制造行业:AI 赋能质检升级与效率提升 29
2.5.1 典型案例:全流程AI 质检方案 29
2.6 光伏行业:AI 优化工艺参数与降本增效 31
2.6.1 典型案例:XXTopCon 丝网印刷工艺优化 31
三、落地方法论:赛意信息 “一体两翼三阶五步” 融合路径 33
3.1 核心引擎:“一体两翼”驱动融合价值闭环 34
3.2 演进阶段:三阶递进,实现智能跃升 35
3.3 执行步骤:五步法,闭环落地 37
四、赛意信息支撑平台:从工具到生态,加速融合落地 38
4.1 技术支撑:全栈自主AI 技术体系,适配工业场景需求 40
4.2 产品支撑:“AI+ 场景”深度融合,覆盖全业务链路 41
4.3 生态支撑:开放协同,共建工业智能新生态 42
五、未来展望与行业倡议 43
5.1 未来趋势:迈向“新六化”工业智能体系 44
5.2 赛意信息倡议:协同共筑工业AI 融合新生态 46
结语 46


