
内容摘要
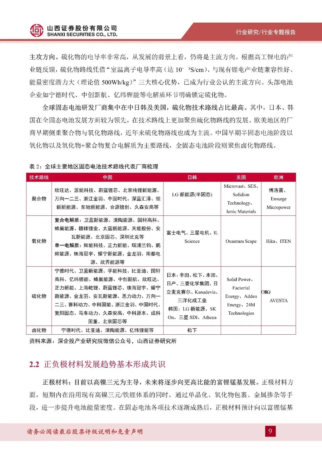
固态电池技术路线逐步聚焦。固态电解质多路线并行,硫化物成主流选择。全球固态电池研发厂商集中在中日韩及美国,硫化物技术路线占比最高负极材料方面,硅基负极和含锂金属负极是当前固态电池的主要材料,在更高能量密度固态电池上主要选择锂金属负极。正极材料方面,目前以高镍三元为主导,未来将逐步向更高比能富锂锰基发展。
报告内容






受篇幅限制,仅为部分报告预览
完整版PDF领取方式
长按复制下方【暗号】
锂电设备行业固态电池设备专题报告:产业量产加速可期,关注设备端投资机会-260327-山西证券-34页
发给客服领取对应资料
识别下面二维码添加客服


-------------------------------------------------------------------------
*免责声明:以上报告均为本公众号通过公开、合法渠道获得,报告版权归原撰写/发布机构所有,如涉侵权,请联系删除;本号报告为推荐阅读,仅供参考学习,不构成投资建议。

往期报告精选▼











点分享

点收藏

点点赞

点在看


