本文件立足网络安全和新兴技术应用领域前沿动态,通过系统的技术研究、产业调研、标准分析与综合研判,梳理关键领域网络安全风险与挑战,提出标准化发展趋势及相关工作实施建议,为网络安全国家标准制修订与网络安全保障实施提供前瞻性的技术参考与决策支撑。
关注工业安全产业联盟平台微信公众号,在对话框回复“260408”,即可下载《网络安全标准化技术研究报告——工业具身智能安全标准化研究》完整版PDF。

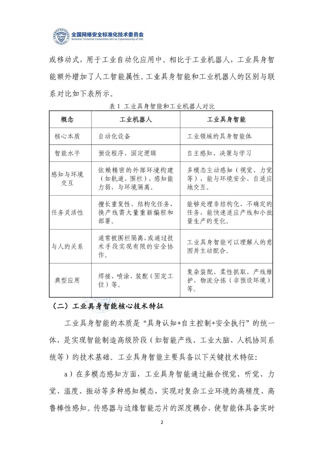
点击查看大图





























· end ·
来源 | 全国网络安全标准化技术委员会秘书处、全国网络安全标准化技术委员会新技术安全标准特别工作组
责任编辑 | 赫敏
声明:本文由工业安全产业联盟平台微信公众号(微信号:ICSISIA)转发,如有版权问题,请联系删除。

如需合作或咨询,请联系工业安全产业联盟平台小秘书微信号:ICSISIA20140417
往期荐读
重磅 | 《自动化博览》2026年第二期暨《工业控制系统信息安全专刊(第十二辑)》上线
征求意见稿丨网络安全技术 工业控制系统网络安全防护能力成熟度模型(附下载)
工信部丨关于防范针对DeepSeek本地化部署实施网络攻击的风险提示
干货丨长输油气管网工控安全防护:策略、实践与展望
DeepSeek分析丨零信任安全架构在工业领域的发展现状与未来展望
数字化安全丨工信部印发《高标准数字园区建设指南》(附全文+图解)
AI安全丨人工智能安全治理框架2.0版(附下载)
干货丨工业可编程控制系统加密技术研究
荐读 | 安全人视角的DeepSeek洞察与思考
可信数据丨中国城市可信数据空间行业研究报告(附全文)
关注丨网络关键设备安全检测结果(第19批)
数据安全|国家标准支撑《网络数据安全管理条例》生效施行(v1.0)
工信部、国家标准委联合印发丨云计算综合标准化体系建设指南(2025版)
国家标准丨数据安全国家标准体系(2025版),附下载








