提示点击上方蓝字订阅↑为职业成长加满油~
【报告内容较多,仅展示部分】文末附干货下载方式
这份白皮书聚焦盘古矿山大模型在煤炭行业的落地实践,直击行业智能化建设中资金、技术、人才短缺及传统小模型碎片化等痛点。山东能源联合华为投入超200亿元,依托华为云Stack搭建云边协同架构,以“1+4+N”核心架构推进大模型落地,在防冲卸压、重介密控等40多个场景完成试点,实现安全生产提效、成本压降。项目还从建设、运营、商业维度提炼最佳实践,构建全生命周期安全保障体系,设计三种差异化落地路径,验证了“大一统”建设与大小模型协同的可行性,为各行业AI落地提供了可复制的产业范本。
1.传统小模型到底卡在哪?矿山大模型怎么破局?
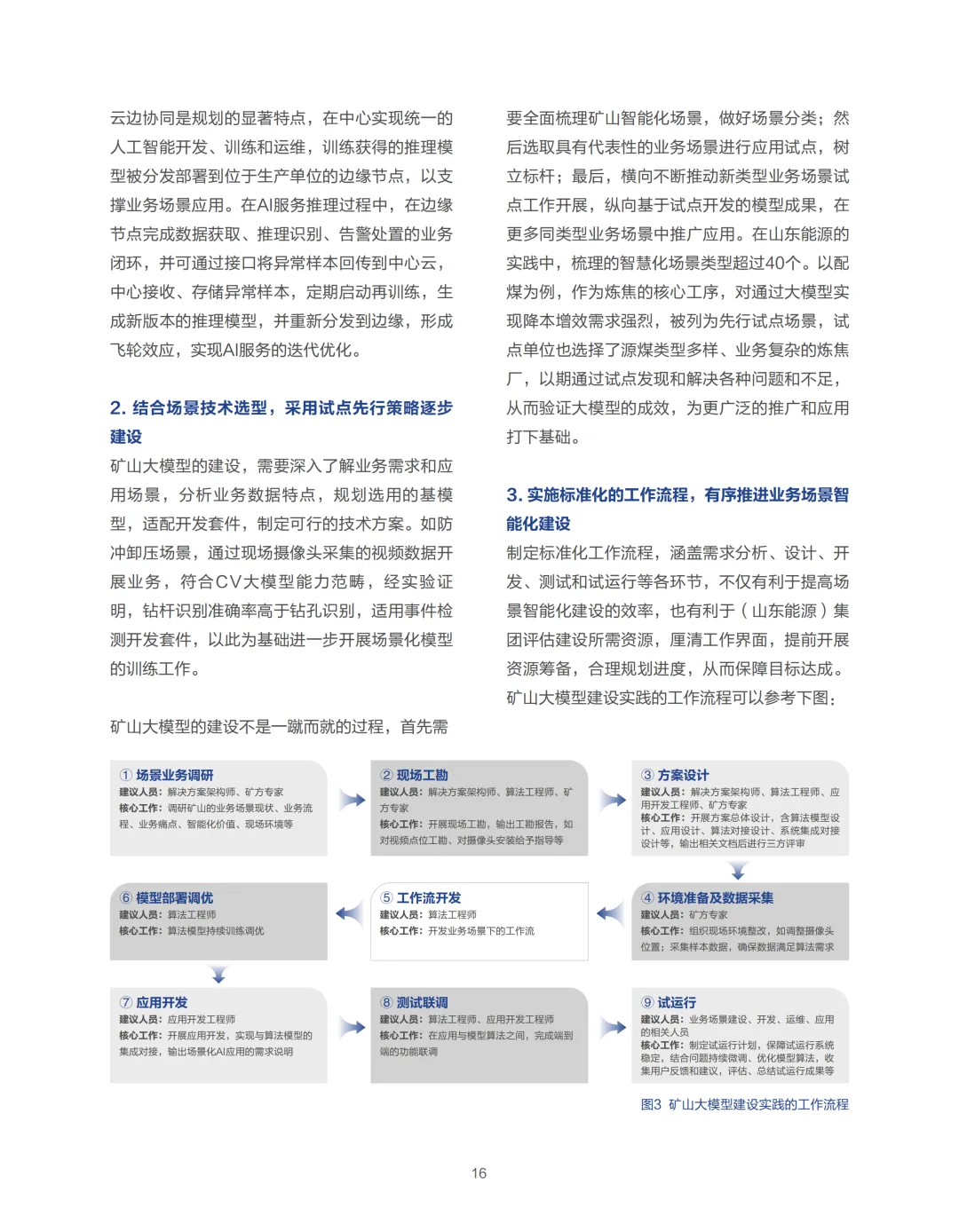
传统小模型问题不少,业务上移植难、工况一变精度就掉,还藏着数据安全风险;开发上更是作坊式推进,效率低、全流程门槛高。矿山大模型靠“1+4+N”分层解耦架构解决问题,一个一站式AI平台管全流程,四大基础大模型搭好通用能力底座,N个场景化模型能小样本快速训练、适配40+业务场景。再配上云边协同,数据不出企就解决安全问题,把作坊式开发升级成工业化模式,效率和门槛都优化了。
2.不同规模煤矿怎么选落地路径?各有什么适配点?
针对大模型高投入的特点,设计了三条路。自己做大厨,适合大型矿业集团,数据多、安全要求高,有资金技术做私有化部署,能自主沉淀行业能力;自加工预制菜,也适配大型集团,不用自己搞基础模型,用华为预制套件快速开发场景模型,平衡效率和自主可控;下饭馆,就是给中小矿山准备的,不用自建平台、不用高投入,按需订阅公有云服务,低成本就能搞智能化。
3.矿山大模型给全行业AI落地留下了哪些关键经验?
核心有四条。一是集约化建设,走“大一统”模式,集团建算力平台、下属单位用边端推理,降门槛、共享经验;二是模型要协同,大模型和小模型不是替代关系,要和业务深度适配,大小模型一起用;三是得持续运营,模型不是建完就完事,要边用边学、不断优化,和业务深度融合;四是开放合作,平台方做技术和算力,和行业伙伴联手,三方共赢,才能把大模型落到垂直场景里。




















获取报告原文及海量企业数字化转型、大模型应用、新能源行业、碳中和、5G、元宇宙、区块链、智慧城市、短视频、微短剧等热门行业资料,专家PPT......等更多报告及行业方案、行业案例,请至星球:极光智库
【极光智库 | 你的职业成长加速器】 ——专注实战的行业知识共享社区
◆ 为什么选择我们?3大核心价值 ◆
✅ 省时:每日人工精选50+高质量报告
✅ 省钱:1个星球=10个垂直领域资源库(年省3000+订阅费)
✅ 省心:结构化知识库+行业术语词典
? 深度覆盖15+前沿领域:
AI大模型应用 | 企业数字化转型 | 新能源产业链 | 碳中和落地路径
5G+物联网 | 元宇宙商业场景 | 区块链技术 | 智慧城市解决方案
短视频运营指南 | 微短剧行业洞察 | 营销增长方法论...
? 会员专享资源库:
▷ 5000+份行业白皮书/案例集(含未公开内部资料)
▷ 300+套行业方案(商业计划书/可行性报告等)
? 加入我们你将获得:
1. 建立系统的行业认知框架
2. 获取决策支持的底层数据
3. 掌握先人一步的行业动向
▌常见问题解答
Q:适合哪些人加入?
→ 需要行业数据的市场人员 | 寻求转型机会的职场人 | 商业分析从业者 | 创新创业者
Q:资料如何获取?
→ 知识星球App端、网页端均已开放下载功能
让专业情报成为你的职场杠杆 与行业先行者共同进化 ↓↓↓
在星主的不断努力下,每周都会登上活跃星球榜前十,实际上作为一个资料分享的知识星球,意味着星主每天都是顶格在发很多的资料,加入本星球相当于加入10个专业星球!星球各行业资料分类标签见下图


资料领取方式:
本文获取方式:将文章分享至???圈,后台回复“187”,自动下载获取。



