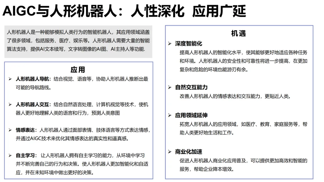
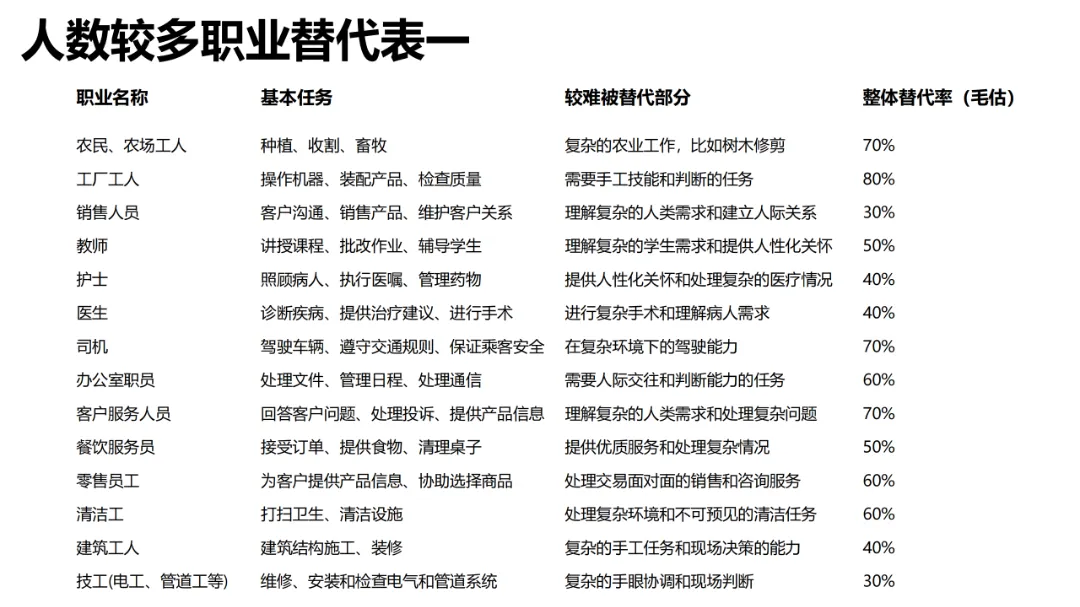
近日,专委会副主任、清华大学沈阳教授团队发布了《AIGC发展研究报告1.0版》,总计192页,分为技术篇、产业篇、评测篇、职业篇、风险篇、哲理篇、未来篇、团队篇等多个篇章,对AIGC产业的发展现状和趋势进行详尽的研究和分析。
以下为报告全文








































































































































文化元宇宙专委会介绍
中国文化产业协会文化元宇宙专业委员会(以下简称专委会),成立于2022年11月26日,由同济大学、清华大学、北京大学、复旦大学、上海交通大学等全国近30所重点高校知名专家学者联合中国互联网新闻中心(中国网)、中国外文局文化传播中心、国家对外文化贸易基地(上海)、国家版权贸易基地(上海)、全国资产管理标委会文化资产管理标准工作组、中国联通(上海)、浙文互联集团、南京文投集团、风语筑、恺英网络、视觉中国、喜马拉雅城文智能、捷成华视网聚、边界智能、数藏中国等一批领军机构和头部企业共同成立,是文化领域国内首家全国元宇宙社会组织,在文化类元宇宙行业组织中居于领先地位。
专委会核心理念:讲好文化元宇宙的中国故事,铸就社会主义文化新辉煌
专委会工作宗旨:高举中国特色社会主义伟大旗帜,全面学习贯彻新时代中国特色社会主义思想,努力推动中国特色文化元宇宙体系建设与发展
专委会主要目标:整合文化元宇宙相关各界的优势力量与资源,努力推动文化产业数字化、促进文化产业高质量发展、打造具有中国特色的文化元宇宙体系
欢迎加入中国文化产业协会文化元宇宙专业委员会!

责任编辑:
戚墁
校对人员:
况希萌、耿依彤
推荐阅读


