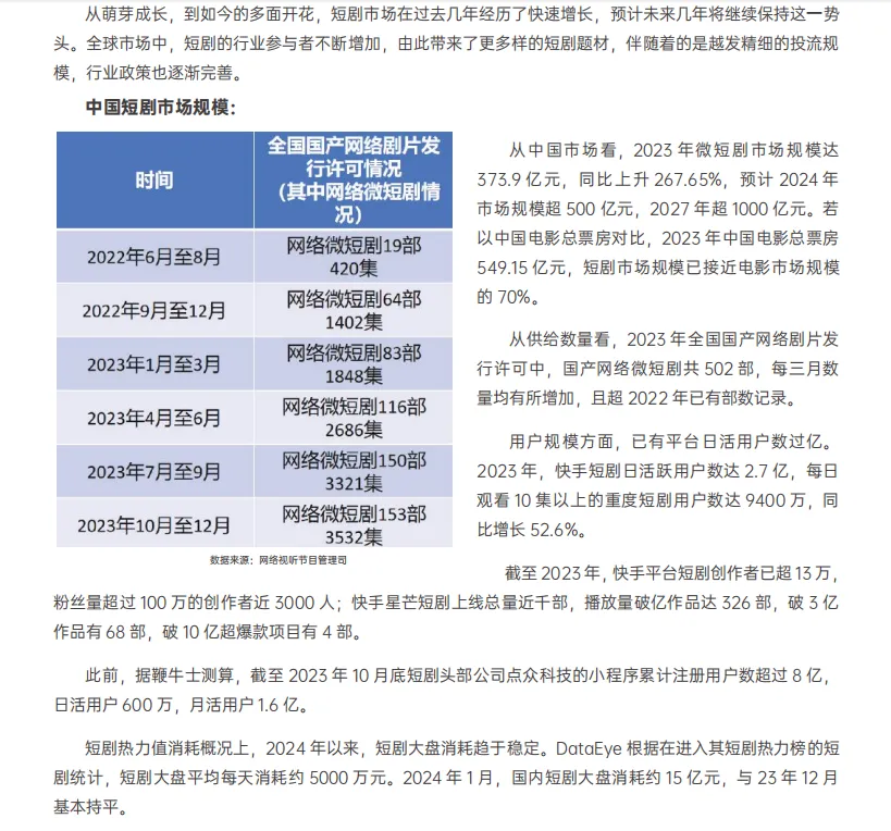
报告来源:资料版权归原发布机构所有,若有侵权,联系删除。
《2024短剧出海白皮书》指出,海外短剧市场呈爆发式增长,市场空间有望达360亿美元,欧美、东南亚、日韩为核心赛道,头部APP领跑市场,本土化制作、精品内容与精细化投放是突围关键,腾讯云一站式技术方案助力行业降本增效。国内短剧竞争加剧、政策收紧推动企业出海,短剧出海依托网文IP优势快速起量,80%下载量来自广告投放。
点击《2024短剧出海白皮书》可获取完整版。
重点:行业面临本地化难、买量成本高、版权风险等挑战,未来将走向精品化、本土化、技术赋能的全球化发展。报告建议深耕本土内容制作,借助技术方案降本,精细化投放提升ROI。



点击或扫码《2024短剧出海白皮书》可获取完整版。





