
这份《智慧高速 F5G 全光通信网白皮书 2026》由华为发布,立足我国高速公路数字化、智能化发展需求,在 2024 版基础上结合新国标和交通基础设施数字化升级要求,系统阐述了 F5G 全光通信网作为智慧高速数字底座的技术体系、解决方案、应用案例及未来展望,为高速公路通信网升级和交通强国建设提供技术支撑,且编写过程得到了全国多地交通、通信领域设计研究院及企业专家的指导。以下是核心内容总结:
一、行业背景与通信网发展挑战
行业发展现状:我国高速公路通车里程超 19.1 万公里,“十五五” 进入交通强国建设深化阶段,还有 2.8 万公里待建、3 万公里扩容改造需求,政策层面持续推动交通数字化、智能化,如 “人工智能 + 交通运输”“手机 + 无卡便捷通行” 等规划,对通信网提出更高要求。
通信网现状与问题:高速公路通信网历经 PDH、SDH、OTN 阶段,现网以 SDH 为主,已无法适配新需求,存在多制式共存、带宽不足、业务传输转换繁琐、运维难度大等问题,且车路协同、自动驾驶等智慧业务对带宽、时延、可靠性的诉求,倒逼通信网向新一代技术演进。
通信网核心诉求:需具备多业务硬隔离综合承载、带宽平滑升级、端到端毫秒级低时延、99.999% 以上高可靠、智能运维、关键基础设施安全保护六大能力。
二、F5G 全光通信网核心体系
标准与代际演进:光通信标准由 ITU-T 制定国际标准,CCSA 和交通等垂直行业补充适配,F5G(第五代固定网络)是继 F1G-F4G 后的新一代技术,演进至 F5G-A 新增绿色敏捷、实时韧性、光感知与可视化特征,成为智慧交通的核心技术底座,高速公路通信网正加速向 F5G/F5G-A 升级。
关键技术:以 OTN(含小颗粒)、分组增强型 OTN、ASON、PON 为核心,搭配智能运维技术,形成技术体系:
OTN 及分组增强型 OTN:实现大容量、硬管道隔离、多级保护,支持 SDH 向 OTN 平滑演进,兼容传统业务与新业务;
ASON 技术:实现网络动态重路由,提升抗多点失效能力;
PON 技术:以 GPON/XG (S)-PON 为主,具备泛在联接、绿色经济、确定性低时延特点,适配路侧、隧道等接入场景;
智能运维技术:涵盖光纤故障 GIS 精准定位、同缆检测、光网健康预测,实现故障分钟级定界、亚健康提前预警,大幅提升运维效率。
目标网架构:延续省干传输网、路段传输网、数据接入网三层架构,基于 OTN 和 PON 硬隔离技术,实现从路侧感知端到部 / 省中心的互联互通,具备大带宽、低时延、高可靠、易运维特性。
三、场景化解决方案
针对高速公路不同业务场景,打造定制化 F5G 全光通信方案,核心包括五大类:
全光干线传输网:采用 OTN/ASON 技术,支持 N*10G/100G/400G 带宽,实现波长一跳直达,硬隔离承载多业务,适配省干长距、大带宽传输需求;
全光路段传输网:提供彩光、灰光、彩光 + 灰光混合方案,可灵活扩容,实现收费站一跳直达路段分中心,降低时延;
干线 - 路段一体化网:利用干线光缆资源构建路段环形网络,实现主备路由分离,50ms 内故障倒换,提升网络可靠性;
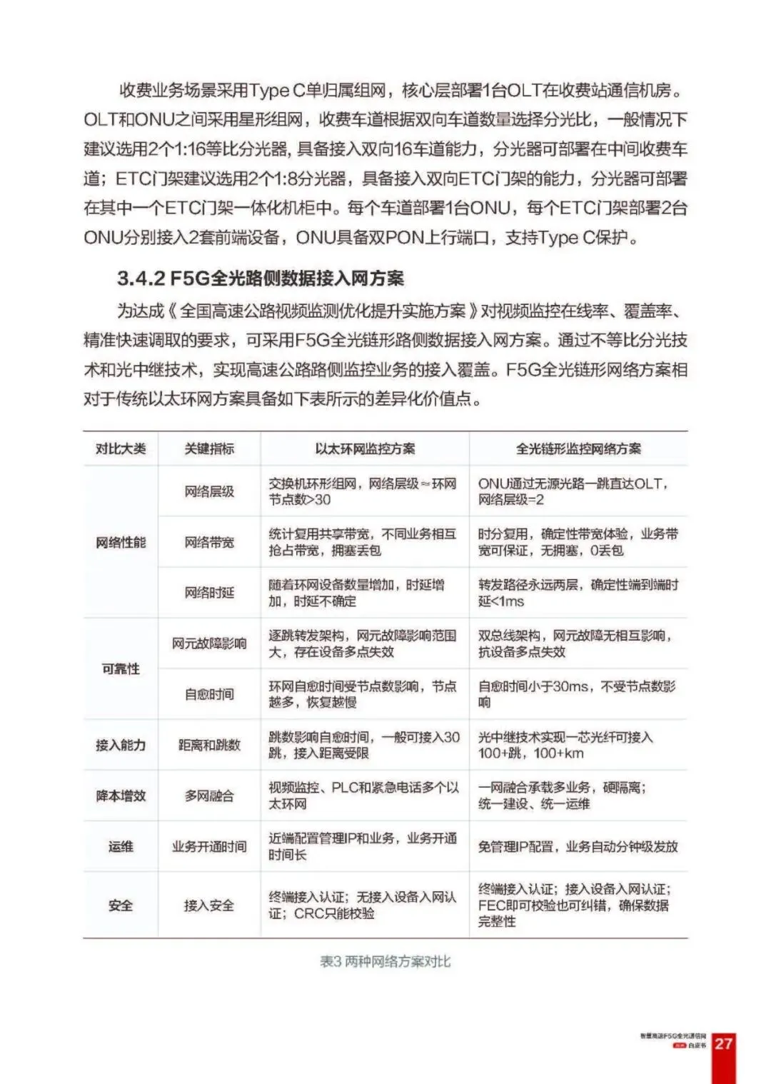
全光数据接入网:基于 PON 技术,细分收费、路侧、隧道、服务区四大子方案,采用 Type C 保护组网,实现硬隔离、低时延、全链路冗余,适配不同接入场景的业务需求;
智能运维网:基于 iMaster NCE 网管平台,实现网络资源可视化、业务一键发放、亚健康预测、故障根因智能诊断,打造全生命周期智能运维体系。
四、全国典型应用案例
华为 F5G 全光通信网方案已在全国多省份规模商用,核心案例体现技术落地价值:
浙江:OTN 升级省干网络,带宽提升 10 倍以上,时延下降 75%,实现多业务一网承载,光缆故障业务中断次数下降 67%;
广东:实现 SDH 向 OTN 平滑演进,Fiber Doctor 技术实现光纤故障米级定位、分钟级定障;
贵州 / 宁夏:打造全省 “一张网”,实现干线与路段制式统一,视频在线率提升至 95% 以上,收费可靠性从 4 个 9 提升至 5 个 9;
江西梅岭隧道:PON 技术实现隧道视频、PLC、应急通信一网承载,解决传统环网广播风暴、多点失效问题,简化运维。
五、应用展望
未来 F5G 全光通信网将持续向光纤全延伸、业务全承载、网络全智能发展,支撑无人收费站、自由流收费、车路协同等业务落地,实现数据到数据中心一跳直达,提供 5 个 9 可靠性和微秒级时延;
结合 ION-2030 下一代光网络规划,F5G 将从 “连接管道” 升级为AI + 感知 + 计算 + 绿色可持续的融合基础设施,支撑数字孪生、跨省跨域智慧应用互联;
助力高速公路实现 “全国一张网、天地通信一体化”,支撑路路智慧互联,满足 “人享其行、物畅其流” 的交通强国目标,推动运营管理效率提升和公众出行体验优化。
后台回复“260331”,可获得下载资料的方法。







































