推广 热搜: 采购方式  甲带  滤芯  气动隔膜泵  带式称重给煤机  减速机型号  无级变速机  链式给煤机  减速机  履带 

军队文职考情考务白皮书

   日期:2026-03-30 19:07:24     来源:网络整理    作者:本站编辑    评论:0    
军队文职考情考务白皮书
点击卡片,添加你的专属客服老师
考情考务
军队文职白皮书
白朴
管理技术岗-笔试
一、招考公告(以2026年为例)

招考对象

军队文职人员的招考对象为普通高等学校毕业生或者社会人才。 其中普通高等学校毕业生包括应届毕业生和非应届毕业生应届毕业生是指 2026 年毕业且在当年取得相应毕业证和学位证的毕业生非应届毕业生是指从毕业之日起两年择业期内未落实工作单位其户口档案组织关系仍保留在原毕业学校或者保留在各级毕业生就业主管部门毕业生就业指导服务中心)、各级人才交流服务机构和各级公共就业服务机构的2024 、2025 年普通高校毕业生

定向招考对象为军队烈士和因公牺牲军队人员的配偶子女未婚军队烈士的兄弟姐妹以及现役军人配偶。下列人员不得报考

(1)因犯罪受过刑事处罚的

(2)被开除中国共产党党籍的

(3)被开除公职的

(4)被依法列为失信联合惩戒对象的

(5)在公务员事业单位工作人员和军队文职人员招考中被认定有舞弊等严重违反录用纪律行为的

(6)近 3 年作为军队文职人员拟录用对象公示后本人自愿放弃录用资格的

(7)被军队用人单位或者机关事业单位辞退单方面解除聘用合同未满 5 年的

(8)现役军人

(9)法律法规规定不得招录聘用为文职人员的

2026 年毕业的定向生委培生以及在职军队文职人员公告发布之日原则上不得报考

此外,报考人员不得报考与本人有夫妻关系、直系血亲关系、三代以内旁系血亲关系以及近姻亲关系的军队人员担任领导成员的用人单位的岗位,也不得报考与军队人员有夫妻关系、直系血亲关系、三代以内旁系血亲关系,在同一用人单位双方直接隶属于同一领导人员的岗位或者有直接上下级领导关系的岗位,以及军队人员担任领导职务的人力资源、纪检监察、审计、财务、军事设施建设等敏感岗位。

(二)报考条件
报考人员应当符合《中国人民解放军文职人员条例》规定的基本条件,同时具备下列资格条件:
1政治条件。 应当符合军队招录聘用文职人员政治考核的标准条件。
2学历条件。 应当具有招考岗位要求的学历学位。
3资格条件。 应当具有招考岗位要求的职称和职业资格。 除法律、法规明确规定的外,报考初级专业技术岗位,以及博士研究生报考中级专业技术岗位的,不作职称要求。
4身体条件。 应当符合《军队选拔军官和文职人员体检标准》规定的招录聘用文职人员体检标准条件。 其中,身高标准总体执行《军队选拔军官和文职人员体检标准》,用人单位可以根据文职人员选拔需要适当放宽,但男性不得低于 160 厘米、女性不得低于155 厘米;经中央军委机关部委、战区、军兵种、中央军委直属单位、武警部队认定的高层次人才、特殊专业人才,以及相关急需紧缺专业人才,身高标准可以再作适当放宽。
5年龄条件。 报考九级文员以下管理岗位或者初级专业技术岗位的,年龄为 18 周岁以上、35 周岁以下(1989 年 11 月至 2007 年 11 月期间出生);报考八级文员、七级文员管理岗位或者中级专业技术岗位的,年龄为 18 周岁以上、45 周岁以下(1979 年 11 月至2007 年 11 月期间出生)。
6其他条件。 除上述条件外,报考人员应当符合招考岗位要求的其他条件。报考人员取得学历学位和职称、职业资格的截止时间为 2026 年 7 月 31 日,其中报考免笔试直接面试岗位的截止时间可以为录用时间,但不得超过 2026 年 12 月 31 日。
(三)招考程序
1 公 布 招 考 信 息。 中 央 军 委 政 治 工 作 部 通 过 军 队 人 才 网、“中国军号”APP、“八一通”APP,向社会发布《2026 年军队文职人员公开招考岗位计划》、《2026 年军队文职人员公开招考报考指南》,明确招考人数、具体岗位、资格条件、咨询电话、注意事项等信息。 报考人员对发布招考岗位的专业、学历、学位、工作经历等资格条件有疑问需要咨询时,可以直接与用人单位联系。

2 报名与考试。

笔试在全国各直辖市、省会城市、自治区首府和其他部分城市设置考点。 为便于考生参加考试,报考人员在网上报名时,建议选择本人工作地或者学习地所在省(自治区、直辖市)设置考点的城市。 如本人工作地或者学习地所在城市未设考点,或者该城市设有考点但已达到最大承考人数,建议选择在邻近设置考点的城市参加考试。

二、2026年招考数量 & 热门岗位 & 竞争分析
(一)招考数量
2026年军队文职共计招录岗位 18668个,招录人数 22812人。
总体来看,前五年整体呈上升趋势,但2026 年降幅最大,岗位减少 9493,招录减少 12123。
从学历要求来看,要求全日制本科以上的岗位数为 8183,招录人数为 9980 人;要求全日制研究生(硕士以上)的岗位数为 5162,招录人数为 6237 人;要求全日制研究生(博士)的岗位数为 3149,招录人数为 4063 人;要求全日制本科的岗位数为 943,招录人数为1096 人;除此之外,全日制大专以上、全日制大专、大专以上、大专均有一定数量的岗位数和招录人数。 
由此可知,全日制本科的学历在军队文职的招录中占有很大比重,全日制硕士研究生更是有一定优势,但是大专学历也会有一部分的岗位。 具体数据如下图所示:
从专业类别来看,除了免笔试的科目之外,2026军队文职考试科目中,临床医学科目的全国岗位数最多,为 3787 个;考试科目为数学 1、管理学、数学 2+物理和护理学的岗位数也排进了前五。 而中药学、图书、生物化学+动物生理学这三个考试科目的岗位数均不超过 30。 
具体数据如下图:
(二)岗位性质分类
岗位方面来讲的话,可以分为两大类:管理岗位和专业技术类岗位。
管理岗位主要包括以下几种:
1 参谋:参谋一般是参谋部(以前叫司令部) 的工作人员,主要服务于人民武装部(县区一级),是和作战直接相关的,主要有两大块工作:一是国防动员;二是因用人单位性质而从事的专业性工作。 如人民武装部参谋岗:负责国防动员相关工作,负责征兵、招收飞行员;组织民兵军事训练计划,配合有关部门搞好军民联防等。
2干事:干事是在政治部工作的人员,“干事”从属于我军政治机关,是首长的外脑和助手,做好职责赋予和领导交办的事情。 主要负责组织、党建、宣传、干部、保卫、秘书等工作。
3 助理员:主要是后勤与装备部门工作人员的叫法(现在叫保障部),主要是后勤障管理、财务工作、行政管理、房产管理、综合管理保障等。
4 军代表:最简单来说就是军队的代表,是部队在地方上的全权代表人员,是派驻地方有关单位办理与军队有关事务的人员,一般是代表军方去地方做一些武器装备质量监督、检验验收等工作。
专业技术类的岗位,包含以下几种:
1 助理工程师:主要从事装备质量监督、物资采购管理、仿真工程、技术研发、结构设计、导航故障、工程建设与管理、军事代表工作、项目管理关注工作。
2 医师:主要从事医疗卫生相关工作、全科医疗、老年病医疗、医疗护理和康复保健、临床医疗、急诊医疗、心理科医疗有关工作、超声科医疗工作。
3 助教:主要从事兵器工程教学、大学教学相关工作、通信工程教学、弹药工程专业教学科研等工作。
4 讲师:主要从事教学科研工作、军事教育和教学评估研究等。
5 工程师:主要从事通信安全保密、网络安全和信息化、军队工程审计、网络建设维护和网页设计、项目管理、工程管理等工作。
6 护师:主要从事护理相关工作、老干部保健护理、老年病护理、老干部及遗属医疗护理、护理保健。
三、公共科目考试内容
全军统一考试内容包括公共科目和 1 门相应专业科目,主要考核报考人员的综合素质和专业基础。公共科目考试大纲,为报考管理类和专业技术类文职人员的考生共用,分为基本知识和岗位能力两部分,主要内容包括马克思主义理论、人文与社会、国防和军队、时事政治、言语理解与表达、数量关系、判断推理、资料分析等,主要考查考生应知应会知识和综合素质。
(一)基本知识主要考察 6 个方面内容
(二)岗位能力主要考察 4 个方面内容
主要测查考生的言语表达、阅读理解、分析推理、数理分析等基本素质和能力。
(三)考情分析
2026 年军队文职公共科目题型分布
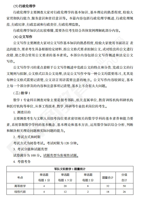
二、专业科目考试内容
专业科目考试大纲,按照岗位职责要求设置 26 个科目,主要测查考生专业知识和专业能力水平。 包括社会科学基础理论、会计、审计、经济学、法学、教育学体育、新闻、出版、英语、数学 1、数学 2+物理、数学 3+化学、生物化学+植物生理学、生物化学+动物生理学、临床医学、中医学、药学、中药学、护理学、医学影像技术、医学检验技术、图书、档案、艺术基础综合、管理学。
专业科目试题类型以客观性试题为主,有部分专业涉及主观性试题。
既有客观性试题又有主观性试题的专业:社会科学基础理论(包括哲学、政治、历史等),新闻,艺术基础综合,英语和管理学。
26 个专业科目的具体内容如下:

<<  滑动查看下一张图片  >>

排版有限,完整版考情白皮书,扫码联系客服老师获取
管理技术岗-面试
一、面试考情考务
(一)结构化面试的概念
结构化面试,也称标准化面试,是一种对试题构成、测评要素、评分标准、时间控制、考官组成、实施程序和分数统计等各个环节,事先按要求进行规范性设计的面试方法。考官预先按照设定好的一套试题,以问答方式同考生当面交谈,根据考生的言语、行为表现,对其相关能力和个性特征作出相应的评价。 面试中,一道题可以包括一个或者多个测评要素,考官按考生在回答问题的过程中反映出来的各种能力,即测评要素来进行打分,最后将所有测评要素的得分相加得出考生的面试分数。
(二)面试全流程
(三)面试评分标准
(四)部分面试体检标准
(五)面试心理测评
(六)面试考题
2025 年 2 月 28 日上午联勤保障部队第九六三医院-护师岗位面试试题
1、自我介绍。
2、周末你本来休息,领导打电话让你回医院加班,你怎么办?
3、简述全麻术后的护理方法。
4、测量血压注意事项是什么。
5、实操:铺设暂控床。
2025 年 3 月 1 日上午武警部队军队文职面试试题(武警部队-会计师)
1、谈谈你对武警部队的认识?
2、你如何管理军队的重要文件? 如何看待信息保密?
3、个人所得税的综合所得包括哪几项? 每年个税汇算清缴时间是什么时候?
4、2025 年 3 月 1 日,公司销售一批商品,销售收入(不含税)为 20000 元,增值税税率13%,款项尚未收到,请编制相应的会计分录。
2025 年 3 月 2 日上午山东青岛军队文职面试试题(海军某单位-助理工程师)
1、有人说扛枪打仗是现役军人的事,文职人员不用管,疫情地震现役和党员先上,文
职不用那么积极,你怎么看?
2、船舶推进装置轴系功能和组成。
点击添加人工客服
查看更多考情
无偿帮选岗/规划备考/领取资料

点击下方卡片,关注【山东华图】

获取更多招考资讯
 
打赏
 
更多>同类资讯
0相关评论

推荐图文
推荐资讯
点击排行
网站首页  |  关于我们  |  联系方式  |  使用协议  |  版权隐私  |  网站地图  |  排名推广  |  广告服务  |  积分换礼  |  网站留言  |  RSS订阅  |  违规举报  |  皖ICP备20008326号-18
Powered By DESTOON