
2024 年 IATA 发布的《Flight Planning in the Digital Age》白皮书,系统定义了全球航空业数字化转型阶段飞行规划的核心要求:以轨迹运行(TBO)为核心,依托全系统信息管理(SWIM)、协同环境飞行与流量信息(FF-ICE)、机场协同决策(ACDM)等机制,强化数据共享与自动化能力,推动签派与飞行运行中心(FOC)从传统计划执行者向协同决策者转型。
数字化时代的技术落地,已解决了航空运行 “数据互通、流程线上化、基础自动化” 的核心痛点,但面对全球航空业净零排放刚性约束、空域流量持续增长、城市空中交通(UAM)等新参与者涌入、地缘政治与网络安全风险加剧的全新挑战,单纯的数字化工具已无法支撑行业的长期发展 —— 航空业正从 “数字化时代” 全面迈入智能时代(Intelligent Age)。
本白皮书深度承接 IATA 飞行计划全维度实施要求,以大语言模型(LLM)、多智能体(Multi-Agent)系统为核心引擎,融合数字孪生、联邦学习、边缘计算、航空垂直大模型等前沿技术,重构飞行规划全生命周期业务逻辑,构建 “自主感知、自主决策、自主协同、自主优化、自主合规” 的闭环智能运行体系。将系统阐述智能时代飞行规划的核心框架、技术体系、业务流程、角色演进与实施路径,为全球航司、空中导航服务提供商(ANSP)、机场、监管机构提供可落地的转型蓝图,最终实现航空业 “安全、高效、绿色、普惠、韧性” 的长期发展目标。
一、从数字化到智能化:飞行规划的范式跃迁
1.1 数字化时代飞行规划的核心成果与行业瓶颈
但行业仍面临无法通过数字化工具解决的核心瓶颈,完全契合 IATA 白皮书提出的未来挑战:
数据共享但语义不通:跨主体数据实现了互通,但非结构化数据(航行通告、气象报文、空管指令)仍需人工解析,数据无法转化为可直接用于决策的知识;
流程自动化但决策人工化:基础计划生成、报文发送实现了自动化,但复杂场景(恶劣天气、空域限制、多目标权衡)的决策仍高度依赖签派人员的个人经验,决策质量不稳定、响应速度慢;
单点协同但全局低效:航司与空管、机场实现了点对点协同,但 CDM 流程仍需多轮人工沟通,无法实现全局最优的航迹与资源分配,空域利用率与运行效率提升遭遇天花板;
减排目标与运行效率难以平衡:航司面临 CO₂与非 CO₂减排的刚性约束,但传统工具无法实现 “燃油消耗、减排目标、准点率、运行成本” 的动态多目标优化,往往顾此失彼;
新参与者融入的协同空白:eVTOL、无人机系统(UAS)、高空飞行器等新交通形态快速发展,传统飞行规划体系无法实现固定翼航班与异构交通的安全、高效协同;
网络安全与运行韧性不足:航空运行对通用通信技术的依赖度提升,网络攻击风险加剧,传统被动防御体系无法实现风险的提前预判与快速自愈。
1.2 智能时代飞行计划的核心定位与范式升级
智能时代的飞行计划,以 “全域协同多智能体网络” 为核心载体,以航空垂直大模型为认知中枢,构建 “数据 - 知识 - 决策 - 执行 - 反馈 - 迭代” 的全闭环智能生态,实现三大核心范式跃迁:
从 “数据驱动” 到 “知识增强的自主决策”:不再依赖人工对数据的解读与规则制定,而是通过大模型沉淀航空领域全量知识,实现复杂场景下的自主、精准决策;
从 “人工主导的串行协同” 到 “多智能体自主并行协同”:打破部门、主体间的协同壁垒,通过多智能体系统实现航司、空管、机场、供应商等主体的实时自主协商,协同效率从小时级压缩至秒级;
从 “局部单目标优化” 到 “全局多目标帕累托最优”:动态平衡安全、效率、减排、成本、体验五大核心目标,实现航空运行全链条的全局最优,而非单点最优。
1.3 智能时代飞行计划与 IATA 核心要求的全维度对齐
所有内容均严格承接 IATA 数字化时代白皮书的核心实施要求,并完成智能化升级,确保与全球航空业标准体系完全兼容:
二、智能时代飞行规划的核心技术体系
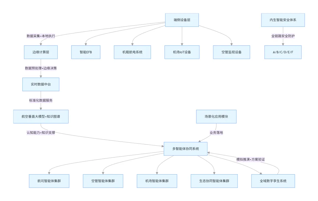
智能时代飞行计划的技术体系,构建为 “1 个核心双引擎 + 4 大支撑技术层 + N 个场景化应用模块” 的完整架构,所有技术模块均严格适配航空运行的安全合规要求,同时实现与现有数字化系统的无缝兼容。
2.1 核心双引擎:航空垂直大模型 + 多智能体系统
2.1.1 航空垂直大模型:认知与知识中枢
针对航空运行的高安全、高合规、高专业度要求,构建 “预训练 - 领域微调 - 人类反馈强化学习(RLHF)- 安全对齐” 全流程训练的航空垂直大模型,具备四大核心能力:
全域多模态数据解析能力:支持结构化数据(航班动态、空域容量、飞机性能、燃油数据)与非结构化数据(NOTAM 报文、气象报文、空管指令、地缘政治新闻、航空法规、历史案例)的统一语义解析,实现 “数据→信息→知识” 的自动转化。
例如:自动解析全球 NOTAM 报文,识别机场关闭、航路限制、导航设施故障等关键约束,自动关联至对应航班计划,并生成 3 套以上替代方案,准确率≥99%。
航空领域知识沉淀与推理能力:整合 ICAO 公约、各国航空法规、航司运行规范、机型性能手册、历史运行案例、气象知识、空管规则等全量航空领域知识,构建动态更新的航空知识图谱,支持复杂场景下的多跳推理与因果分析。
例如:针对 “台风影响 + 空域限制 + 减排目标 + 特殊旅客保障” 的多约束场景,自动推理最优航迹方案,并完整说明决策依据与合规性。
自然语言交互与跨主体协同能力:支持航司、空管、机场、机组、分销渠道之间的自然语言交互,替代传统标准化接口的刚性限制,实现跨主体的无障碍协同。
例如:签派智能体与 ATC 智能体通过自然语言完成航迹变更的协商,无需人工翻译与格式转换,协同效率提升 80% 以上。
多目标优化与决策支撑能力:基于强化学习与运筹优化算法,实现 “安全、效率、减排、成本、体验” 多目标的动态权衡,为不同场景生成最优决策方案,并完成风险评估与合规校验。
2.1.2 多智能体系统:决策与执行载体
构建分层级、分布式的多智能体协同网络,每个智能体具备 “感知 - 决策 - 执行 - 反馈” 的完整闭环能力,同时通过标准化协同协议实现跨主体、跨层级的自主协同。
1. 智能体分类与核心职责
预协商机制:预战术阶段,多智能体提前完成航迹、资源、时刻的协商,达成全局最优方案,减少战术阶段的调整;
实时协商机制:战术阶段,针对突发情况,相关智能体在 1 分钟内完成方案协商与共识达成,无需人工介入;
分级决策机制:明确不同场景下的智能体决策权限,高风险场景自动触发人工审批,确保运行安全。
3. 单智能体核心架构

2.2 四大支撑技术层
2.2.1 全域数字孪生系统
构建 “航班 - 空域 - 机场 - 地面保障 - 气象环境” 五维数字孪生体,实现物理世界运行状态的 1:1 实时映射,为大模型与智能体提供模拟推演、风险预警、方案验证的虚拟环境:
空域孪生:整合全球空域结构、导航设施、地形数据,实现厘米级三维空域建模,实时接入 ADS-B、MLAT 监视数据,实现全量航空器的动态追踪与冲突预警;
机场孪生:基于倾斜摄影、LiDAR 数据构建机场全场景三维模型,实时接入 A-CDM 系统、机位监控、地勤设备定位数据,实现地面运行的全流程可视化与模拟推演;
航班孪生:整合飞机性能模型、发动机实时数据、燃油消耗模型、气象数据,实现单航班飞行全流程的动态模拟与航迹预测;
气象孪生:整合全球气象雷达、卫星云图、数值天气预报、实况气象数据,实现气象环境的四维动态建模,精准预测湍流、雷暴、积冰等危险天气的发展趋势。
2.2.2 航空实时数据中心
构建符合 SWIM 标准的航空实时数据中台,实现全球航空运行数据的统一接入、治理、共享与服务,为大模型与智能体提供毫秒级、高可信的数据输入:
多源数据统一接入:整合空管、机场、航司、气象、监管机构、分销渠道等全主体数据,支持结构化、非结构化、流数据的统一接入;
全链路数据治理:建立航空数据标准体系,实现数据清洗、脱敏、血缘追踪、质量评分、版本管理的全流程自动化,确保数据的准确性、完整性、时效性;
语义化数据服务:通过大模型实现数据的语义化标注与检索,支持智能体按需订阅、查询、调用数据,解决 “数据找得到、读得懂、用得上” 的核心问题;
安全数据共享:基于联邦学习、隐私计算技术,实现跨主体数据的 “可用不可见”,在保障数据安全与隐私的前提下,实现协同建模与决策。
2.2.3 边缘智能计算体系
针对高空、偏远地区网络受限的场景,构建 “云 - 边 - 端” 一体化的边缘智能计算体系,将轻量化大模型、智能体部署于边缘节点与机载端,实现低延迟、高可靠的本地决策:
机载边缘节点:在飞机航电系统、智能 EFB 中部署轻量化智能体与模型,支持无网络环境下的本地航迹优化、风险预警、应急决策,决策延迟≤100ms;
机场边缘节点:在机场部署边缘计算节点,实现地面运行数据的本地处理、地勤资源的实时调度、进离港航班的协同排序,无需依赖云端算力;
空管边缘节点:在 ATC 扇区部署边缘计算节点,实现本地空域的流量监控、冲突检测、航迹协商,提升决策响应速度,降低网络依赖。
2.2.4 内生智能安全体系
针对航空运行的高安全要求,构建 “预判 - 防护 - 检测 - 响应 - 自愈” 全流程内生智能安全体系,保障系统、数据、运行的全维度安全:
智能网络安全防护:通过大模型实时识别网络攻击行为、异常访问、数据泄露风险,提前 30 分钟以上触发预警,自动执行隔离、封堵、流量清洗等防护措施,实现网络威胁的自主自愈;
运行安全风控:通过大模型与数字孪生,实时识别飞行计划、航迹调整、设备状态中的运行风险,自动触发预警与修正方案,从源头规避安全隐患;
合规安全校验:将航空法规、运行规范嵌入大模型与智能体,所有决策自动完成合规校验,确保 100% 符合监管要求;
人机协同安全机制:明确智能系统的决策权限,高风险场景强制触发人工审批,建立完整的决策日志与追溯机制,明确人机协同的责任边界。
2.3 N 个场景化应用模块
基于核心引擎与支撑技术,开发覆盖飞行规划全场景的应用模块,包括:航行通告智能解析引擎、气象智能预测与风险评估引擎、多目标航迹优化引擎、燃油与排放智能管理引擎、空域容量智能预测引擎、应急决策智能支撑引擎、异构交通协同调度引擎、智能放行引擎、旅客服务协同引擎等,实现飞行规划全流程的模块化、可插拔、可扩展的智能覆盖。
2.4 整体技术架构图

三、智能时代飞行计划的全流程业务重构
基于 IATA TBO 全生命周期管理要求,结合智能技术体系,重构飞行规划 “战略计划 - 预战术计划 - 战术执行 - 航后优化 - 应急处置” 全流程业务逻辑,实现全场景的智能覆盖。
3.1 战略规划阶段(T-180 天至 T-90 天)
本阶段对应 IATA 数字化时代白皮书的航线网络规划要求,核心目标是通过智能技术实现航线网络、航班时刻、运力配置的全局最优规划。
市场需求智能预判:大模型整合历史客流数据、分销渠道预订趋势、宏观经济数据、节假日安排、竞品航线数据,精准预判未来航季的市场需求,输出航线网络规划建议;
空域与机场容量智能评估:结合 ANSP 发布的空域规划、机场 A-CDM 容量数据、历史流量拥堵数据,智能评估不同航线、时刻的空域可用性,规避未来可能的容量瓶颈;
航班时刻与运力智能优化:多智能体系统模拟不同航班时刻、机型配置的运行效果,平衡 “客流需求、空域容量、运行成本、减排目标、准点率” 多维度目标,输出最优航班计划与运力配置方案;
碳配额智能规划:基于航司整体减排目标,智能分配每条航线、每个航班的碳配额,提前规划减排路径,确保航季整体减排目标的达成。
3.2 预战术规划阶段(T-14 天至起飞前 2 小时)
本阶段是 IATA TBO 体系的核心环节,智能时代将实现从 “人工主导规划” 到 “智能体自主规划与协同” 的全面升级,分为 5 个核心步骤:
步骤 1:全域约束智能识别与优先级排序(T-14 天至 T-72 小时)
航班专属智能体自动整合全维度约束条件:气象预报、空域限制、NOTAM 报文、机场容量、飞机适航状态、机组资质、旅客特殊需求、碳配额要求、地缘政治风险;
航空大模型对约束条件进行影响权重排序,明确核心约束(如台风影响、机场关闭)与次要约束(如燃油成本波动),为后续航迹规划提供决策依据;
针对特殊旅客(轮椅、无陪儿童、高端旅客)、团队旅客、中转旅客的需求,自动标记保障优先级,确保运行计划与旅客服务需求精准匹配。
步骤 2:多目标航迹智能生成与方案排序(T-72 小时至 T-24 小时)
航班智能体结合飞机性能模型、燃油优化算法、减排模型,生成 5-8 套候选 4D 航迹方案,分别对应 “燃油最优、减排最优、准点最优、成本最优、旅客体验最优” 等不同目标;
航空大模型对每套方案进行多维度评估,输出燃油消耗、CO₂/ 非 CO₂排放量、准点率预测、运行成本、合规性、风险等级的量化数据,结合航司运行策略推荐最优初始方案;
数字孪生系统对候选方案进行模拟推演,验证航迹的可行性,提前识别潜在冲突与风险,自动优化方案细节。
步骤 3:全生态多智能体自主协同协商(T-24 小时至 T-6 小时)
签派智能体通过语义化 SWIM 接口,将候选航迹方案同步至相关智能体,启动多主体协同协商:
ATC 扇区智能体:基于空域容量、流量预测,反馈航迹调整建议,协商确定最优航路与飞行高度;
机场机位智能体:基于航班进离港时刻、机型、旅客规模,自动分配最优机位,反馈机位保障可行性;
地服保障智能体:同步航班计划,提前规划加油、配餐、行李、廊桥等保障资源,反馈保障能力;
销售协同智能体:同步航班计划与特殊服务要求,校验旅客信息一致性,提前准备特殊旅客保障方案;
多智能体通过协同算法,在 30 分钟内完成多轮协商,达成全局最优的航迹方案与保障计划,无需人工介入;
针对协商过程中的冲突,自动触发分级处理:一般冲突智能体自主解决,重大冲突推送至签派人员人工决策。
步骤 4:全维度合规智能校验与放行准备(T-6 小时至 T-2 小时)
航空大模型自动对最终航迹方案进行全维度合规校验,包括 ICAO 公约、目的国 / 地区航空法规、航司运行规范、机型性能限制、机组资质要求、RVSM 空域要求等,确保 100% 合规;
放行智能体自动生成飞行计划报文、相关申请材料,完成飞行计划的提交与跟踪,实时接收空管反馈;
机组智能体将最终飞行计划、航迹数据、气象信息、风险提示、特殊旅客信息同步至智能 EFB,完成起飞前的机组准备;
数字孪生系统对最终方案进行最后一次全流程模拟推演,确认无风险后锁定飞行计划。
3.3 战术执行阶段(起飞至降落)
本阶段对应 IATA TBO 体系的战术航迹调整要求,智能时代将实现 “实时感知 - 风险预判 - 自主协商 - 动态优化” 的全流程闭环,分为三个飞行阶段:
起飞爬升阶段
飞机智能体实时采集飞机状态、跑道环境、气象实况、空管指令,自动校验起飞性能数据,识别潜在风险(如跑道污染、侧风超标),实时推送预警至机组与签派;
针对起飞阶段的突发情况(如空中交通流量控制),航班智能体与 ATC 智能体自主协商,快速调整离港程序与初始爬升高度,减少地面等待时间。
巡航阶段
全域状态实时感知:飞机智能体、签派智能体实时接入气象实况、空域动态、发动机数据、燃油消耗数据,在数字孪生体中实时映射飞行状态,形成全域态势感知;
风险前置预警:航空大模型基于实时数据与历史案例,提前 30-120 分钟预判潜在风险(湍流、雷暴、空域限制、发动机异常),按风险等级触发分级预警;
自主航迹优化与协商:针对风险预警或优化机会,航班智能体 10 秒内生成 2-4 套航迹调整方案,大模型完成多目标评估后,签派智能体与 ATC 智能体自主协商,1 分钟内完成航迹变更确认,同步更新至智能 EFB,机组仅需确认执行;
动态减排优化:智能体实时监控燃油消耗与排放数据,结合气象实况动态调整飞行高度、速度、巡航模式,在保障准点率的前提下,实现排放与燃油消耗的最优平衡。
进近降落阶段
机场协同智能体实时同步机场跑道状态、天气实况、机位变化、地勤保障进度,航班智能体与 ATC 智能体自主协商进近程序与降落顺序,减少空中等待时间;
机组智能体通过智能 EFB 实时接收进近数据、跑道状态、风险提示,辅助机组完成精准进近与降落;
地服保障智能体根据航班实时降落时间,动态调度廊桥、行李、摆渡车等资源,实现航班落地与地面保障的无缝衔接;
分销协同智能体实时同步航班降落信息,推送中转旅客登机口、行李提取转盘等信息,提升旅客体验。
3.4 航后优化阶段(降落后至 T+7 天)
本阶段对应 IATA 白皮书的运行复盘与能力提升要求,智能时代将实现 “自动复盘 - 知识沉淀 - 模型迭代 - 全局优化” 的全闭环:
全流程智能复盘:航空大模型自动分析本次飞行的全流程数据,包括航迹执行偏差、燃油消耗实际值、排放数据、异常事件处置过程、多智能体协同日志、旅客服务情况,生成结构化的运行分析报告,精准识别优化点;
知识沉淀与模型迭代:将复盘结论、优秀处置案例自动更新至航空知识图谱,同步优化大模型推理逻辑、智能体决策算法、航迹优化模型,实现 “每一次飞行都让系统更智能”;
跨航班经验复用:大模型将本次飞行的最佳实践(如恶劣天气应对方案、燃油优化策略)推广至同类航线、同类机型的后续飞行计划中,实现全局能力提升;
全局战略优化:针对航季内的共性问题(如某空域频繁拥堵、某航线减排目标未达成),推送至战略规划智能体,优化下一个航季的航线网络、航班时刻与运力配置。
3.5 应急处置专项流程
针对 IATA 白皮书重点关注的航班异常、设备故障、地缘政治风险等应急场景,构建 “预警 - 响应 - 处置 - 恢复 - 复盘” 全流程智能应急处置体系:
应急预警触发:大模型与智能体实时识别应急场景(发动机故障、恶劣天气、机场关闭、空域封锁、网络攻击),按应急等级触发红色 / 橙色 / 黄色预警;
应急方案自动生成:针对不同应急场景,智能体 10 秒内生成 3-5 套应急处置方案,包括备降机场选择、航迹调整、旅客安置、资源协调、合规要求等全维度内容,大模型完成方案评估与排序;
多主体协同处置:应急指挥智能体统筹航司、空管、机场、地服、医疗、公安等相关主体的智能体,自主协同完成应急资源调度、方案协商、指令下发,实现跨主体的高效联动;
旅客服务同步:分销协同智能体同步应急信息,自动推送旅客通知、改签方案、补偿措施、安置服务,实现应急处置与旅客服务的同步推进;
事后复盘与优化:应急处置完成后,自动完成全流程复盘,更新应急处置预案与知识图谱,优化应急决策模型。
四、核心场景落地与量化价值
基于上述业务体系,针对航空运行的核心痛点场景,实现智能技术的深度落地,每个场景均明确对应 IATA 白皮书的要求,同时输出可量化的价值提升。
场景 1:复杂气象下的全生命周期智能航迹优化
对应 IATA 要求:气象是运行中断的首要因素,需强化气象工具与航迹动态调整能力。
智能解决方案:
预战术阶段:大模型整合全球数值天气预报、历史气象案例、卫星云图数据,精准预判航线沿途的恶劣天气风险,提前规划规避恶劣天气的最优航迹;
战术阶段:通过机载气象雷达、地面气象雷达的实时数据,动态更新气象孪生模型,提前 30-60 分钟预判湍流、雷暴的发展趋势,航班智能体自动生成绕飞方案,与 ATC 智能体自主协商完成航迹变更;
全程多目标优化:在规避恶劣天气的同时,动态平衡燃油消耗、排放、准点率,避免传统绕飞导致的燃油浪费与排放超标。
量化价值:恶劣天气导致的航班取消率降低,航班延误时长降低,绕飞导致的额外燃油消耗降低。
场景 2:净零排放导向的多目标智能权衡
对应 IATA 要求:航司需在飞行规划中平衡 CO₂与非 CO₂排放,实现净零排放目标。
智能解决方案:
构建航空排放全生命周期模型,精准计算不同航迹、高度、速度下的 CO₂与凝结尾等非 CO₂排放;
预战术阶段:多目标优化引擎生成航迹方案时,将减排目标作为核心约束,平衡燃油消耗、排放、准点率、成本,实现航迹的 “绿色最优”;
战术阶段:智能体实时监控排放数据,结合气象实况动态调整飞行参数,在保障准点率的前提下,最大化降低排放;
航后阶段:自动核算每个航班的碳排放数据,同步至航司碳管理系统,实现碳足迹的全流程追踪与管理。
量化价值:航班燃油消耗降低,CO₂排放减少,非 CO₂排放降低,助力航司提前达成净零排放目标。
场景 3:枢纽机场高峰时段的 A-CDM 多智能体协同
对应 IATA 要求:通过 ACDM 提升机场运行效率,减少航班延误。
智能解决方案:
构建机场多智能体协同网络,整合机位智能体、地服智能体、航班智能体、ATC 智能体,实现进离港航班的全流程自主协同;
高峰时段,多智能体系统基于数字孪生模拟,自动优化进离港航班排序、机位分配、地勤资源调度,实现机场资源的全局最优利用;
针对航班延误、机位变更等突发情况,相关智能体 1 分钟内完成方案调整与协同,避免连锁延误。
量化价值:枢纽机场高峰时段通行能力提升,航班平均滑出滑入时间缩短,航班始发准点率提升。
场景 4:跨洋飞行的实时智能航迹调整
对应 IATA 要求:长航线飞行需强化动态航迹优化能力,适配大洋空域的运行特点。
智能解决方案:
预战术阶段:结合大洋空域的风温预报、空域限制、飞机性能,规划最优初始航迹,同时预留多个备选航路点;
巡航阶段:通过卫星通信实时接收最新风温预报、空域动态,智能体动态调整飞行高度与速度,最大化利用高空风,降低燃油消耗;
针对大洋空域的通信受限场景,机载边缘智能体实现本地航迹优化,待通信恢复后自动与地面系统同步,完成与 ATC 的协同确认。
量化价值:跨洋航班燃油消耗降低,飞行时间缩短,CO₂排放减少。
场景 5:城市空中交通(UAM)与固定翼航班的异构协同
对应 IATA 要求:适配 eVTOL、UAS 等新参与者,实现安全高效的空域融合。
智能解决方案:
构建低空空域与终端区空域的统一数字孪生体,实现固定翼航班、eVTOL、无人机的全量动态追踪与冲突预警;
空域智能体统一调度异构交通的飞行计划、航路、高度、时间窗口,实现隔离运行与融合运行的无缝切换;
通航 / UAM 智能体与航班智能体、ATC 智能体自主协同,提前规避飞行冲突,确保终端区空域的安全、高效运行。
量化价值:终端区空域利用率提升,异构交通运行冲突率降至 0,UAM 航班准点率提升。
场景 6:地缘政治风险下的智能路径规划
对应 IATA 要求:签派需应对地缘政治冲突,规划安全的飞行路径。
智能解决方案:
大模型实时整合全球地缘政治动态、空域封锁信息、制裁政策、风险预警信息,构建全球地缘政治风险图谱;
预战术阶段:航班智能体自动规避高风险空域,规划安全合规的最优航迹,同时评估不同航线的政治风险、合规性、成本、飞行时长;
战术阶段:针对突发的空域封锁、制裁政策变化,智能体实时生成替代航迹方案,与 ATC 智能体快速协商完成航迹变更,确保飞行安全。
量化价值:地缘政治风险识别准确率 100%,突发风险下的航迹调整响应时间≤2 分钟,完全规避合规风险。
五、签派与飞行机组的角色演进与能力要求
IATA 数字化时代白皮书明确提出,签派角色将从传统规划者向协同决策者转型,而在智能时代,签派与飞行机组的角色将迎来更深刻的变革,人机协同将成为运行的核心模式。
5.1 签派人员的角色演进
智能时代签派人员的四大核心职责:
运行策略管理者:制定航司运行策略、多目标优化权重、应急处置原则,配置智能系统的决策规则与权限,确保智能系统的运行符合航司的战略目标;
高风险场景最终决策者:针对极端天气、重大设备故障、地缘政治风险等高风险场景,在智能系统生成的方案基础上,做出最终决策,承担决策责任;
智能系统监督者:监督智能系统的运行状态,识别系统决策中的偏差与风险,及时干预纠正,确保系统运行的安全、合规;
运行能力迭代推动者:基于运行经验,提出智能系统的优化需求,推动知识图谱、决策模型、智能体能力的持续迭代,提升全局运行能力。
5.2 飞行机组的角色演进
智能时代,飞行机组的角色将从 “飞机操控者” 向 “飞行安全最终责任人、人机协同决策者” 转型,核心职责聚焦于:
飞行安全最终责任人:监督智能系统的航迹执行、飞机状态监控,在突发情况下接管飞机,确保飞行安全;
人机协同决策者:基于智能 EFB 提供的决策建议、风险预警、航迹方案,结合飞行经验做出最终决策,与地面签派、ATC 协同完成飞行任务;
特殊场景处置者:针对发动机故障、极端天气等紧急情况,在智能系统的辅助下,完成应急处置,保障飞机与旅客安全。
5.3 智能 EFB 2.0:机组人机协同的核心载体
对应 IATA 白皮书的 EFB 应用要求,智能时代的 EFB 将升级为 “智能 EFB 2.0”,成为机组人机协同的核心载体,具备四大核心能力:
机载边缘智能决策:部署轻量化大模型与机组智能体,支持无网络环境下的本地航迹优化、风险预警、应急决策;
全量信息实时同步:实时接收地面系统推送的飞行计划、航迹变更、气象信息、NOTAM 报文、旅客信息、空管指令,实现空地信息的无缝同步;
自然语言交互辅助:支持机组通过自然语言查询信息、发起指令、生成方案,大幅降低机组的操作负担;
飞行全流程辅助:覆盖起飞前准备、巡航监控、进近降落、航后复盘的全流程辅助,包括性能计算、检查单自动核对、风险预警、应急方案生成等。
5.4 人才培养与培训体系
为适配智能时代的角色转型,需构建全新的人才培养与培训体系:
能力模型重构:制定智能时代签派与机组的能力模型,重点培养策略管理、复杂决策、人机协同、风险管控、系统思维等核心能力;
培训体系升级:将航空大模型、智能体系统、数字孪生等内容纳入签派与飞行员的资质培训体系,实现培训内容与技术发展的同步;
模拟训练强化:基于数字孪生系统构建全场景模拟训练环境,模拟极端天气、设备故障、网络攻击等复杂场景,训练签派与机组的人机协同决策能力与应急处置能力;
持续学习机制:建立常态化的技术培训与知识更新机制,确保签派与机组能够持续掌握智能系统的最新能力与应用方法。
六、核心挑战与系统性应对策略
6.1 差异化实施策略
6.1.1 不同类型航司的差异化落地
全服务大型航司:采用 “全量建设、自主可控” 模式,自主研发航空垂直大模型与多智能体系统,构建完整的智能运行体系,同时牵头推动行业标准的制定;
低成本航司:采用 “模块化部署、快速见效” 模式,优先落地燃油优化、航迹规划、放行自动化等高 ROI 模块,通过 SaaS 化服务降低建设成本;
区域 / 支线航司:采用 “共建共享、轻量化接入” 模式,接入行业统一的智能飞行规划平台,无需大规模自建系统,快速实现智能化升级。
6.1.2 不同主体的协同实施要求
ANSP:同步推进 ATC 智能体系统建设,开放空域数据与协同接口,参与制定智能协同标准,实现与航司智能体的无缝对接;
机场:升级 A-CDM 系统,部署机位、地服等智能体,构建机场数字孪生体,实现与航司、空管智能体的实时协同;
监管机构:完善智能飞行规划的法规框架,明确人机协同的责任边界,制定航空大模型、智能体系统的安全合规标准,为技术落地提供监管保障;
技术提供商:聚焦航空垂直大模型、多智能体系统、数字孪生等核心技术的研发,打造符合航空安全要求的标准化产品,支撑行业的智能化转型。
6.2 核心挑战与系统性应对策略
智能时代飞行计划的落地,面临技术、合规、组织、安全等多维度的挑战,需制定系统性的应对策略,确保转型平稳推进。
七、结论与行业倡议
7.1 结论
智能时代的飞行计划,是全球航空业继数字化转型之后的又一次深刻革命。它以 IATA 数字化时代白皮书的核心要求为基础,以航空垂直大模型与多智能体系统为核心引擎,彻底重构了飞行规划的全流程业务逻辑,解决了数字化时代无法突破的行业瓶颈,实现了从 “数据驱动” 到 “知识增强的自主决策” 的范式跃迁。
这场革命不仅将大幅提升航空运行的安全水平、效率与韧性,更将助力全球航空业实现净零排放的核心目标,同时无缝融入 UAM、通航等新交通形态,构建更安全、高效、绿色、普惠的全球航空生态。智能时代的飞行规划,不是对现有运行体系的颠覆,而是在现有标准与规则基础上的升级与重构,完全兼容 IATA、ICAO 的全球航空标准体系,具备全球推广的可行性。
7.2 倡议
为推动全球航空业平稳迈入智能时代,亟需向全球航空业相关主体发出以下倡议:
IATA 牵头,建立全球统一的标准体系:由 IATA 牵头,联合 ICAO、全球主流航司、ANSP、机场、技术提供商,成立智能飞行规划标准委员会,制定航空垂直大模型、多智能体协同、语义化 SWIM 等核心技术的全球统一标准,规范技术落地的安全合规要求,避免碎片化发展。
航司主动转型,制定清晰的智能化转型路径:各航司应基于自身规模、业务特点、数字化基础,制定清晰的智能飞行规划转型路径,加大技术与人才投入,采用渐进式落地模式,逐步实现全流程智能化升级,同时推动组织架构与人才体系的同步转型。
ANSP 与机场协同升级,构建开放的协同生态:ANSP 与机场应同步推进智能化升级,开放数据与协同接口,构建与航司无缝对接的多智能体协同体系,打破协同壁垒,实现空域与机场资源的全局最优利用,提升全球航空运行的整体效率。
监管机构包容审慎,完善合规监管框架:各国民航监管机构应采用 “包容审慎” 的监管态度,建立监管沙盒机制,为智能飞行规划的技术验证与试点落地提供空间,同时逐步完善法规框架,明确人机协同的责任边界,保障技术安全合规落地。
技术提供商聚焦创新,打造航空专属安全产品:技术提供商应聚焦航空领域的专属需求,研发符合航空高安全要求的大模型、智能体、数字孪生等核心技术产品,严格遵守航空安全标准,同时降低技术应用门槛,支撑不同规模航司的智能化转型。
全行业协同合作,共建共享智能航空生态:航司、ANSP、机场、监管机构、技术提供商、高校科研机构应加强协同合作,共建航空知识图谱、共享运行数据、联合研发核心技术、共同培养专业人才,推动全球航空业共同迈入智能时代,实现行业的可持续发展。


