手机版
二维码
购物车
(
0
)
供应
求购
公司
团购
展会
资讯
招商
品牌
人才
知道
专题
图库
视频
下载
商圈
推广
热搜:
采购方式
甲带
滤芯
气动隔膜泵
带式称重给煤机
减速机型号
无级变速机
链式给煤机
履带
减速机
首页
供应
求购
公司
团购
展会
资讯
招商
品牌
人才
知道
专题
图库
视频
下载
商圈
首页
>
资讯
>
展会资讯
长城汽车2025年财报是否很差?
日期:2026-03-29 10:55:22 来源:网络整理 作者:本站编辑
评论:0
长城汽车2025年财报是否很差?
前天长城汽车发布了2025年的财报,净利润98.65亿元,同比下滑了22%。
初看这个业绩,是否暴雷了呢?让我们打开财报仔细看看细节。
先看
利润表:
2025年的营业收入相对2024年其实是增加的,那为什么利润反而下降了,是单车的利润下降了吗?还是其他的原因?
从利润表的数据来看,主要是销售费用和研发投入的增加,销售费用达到了112.7亿,2024年销售费用是78.3亿;研发费用104.3亿元,2024年是93亿。
直营渠道的搭建导致的销售费用上升,如果加上这个差价,其实利润还是非常好的。
整车的销售收入上升了11.6%,销量上升了7.3%,
其实相当于每辆车的利润反而好了呢!
研发投入情况
从自身体感而言,2025年的全国经济情况和2024年也差不多,可能还要更难一点,大部分企业都是在降薪裁员的路上。我们从另一个角度来看看长城汽车。
2025年的研发人员情况
2024年的研发人员情况
研发人员增加了4000个岗位,人数相当于增长了17%。薪资在25年支出增长了18%。
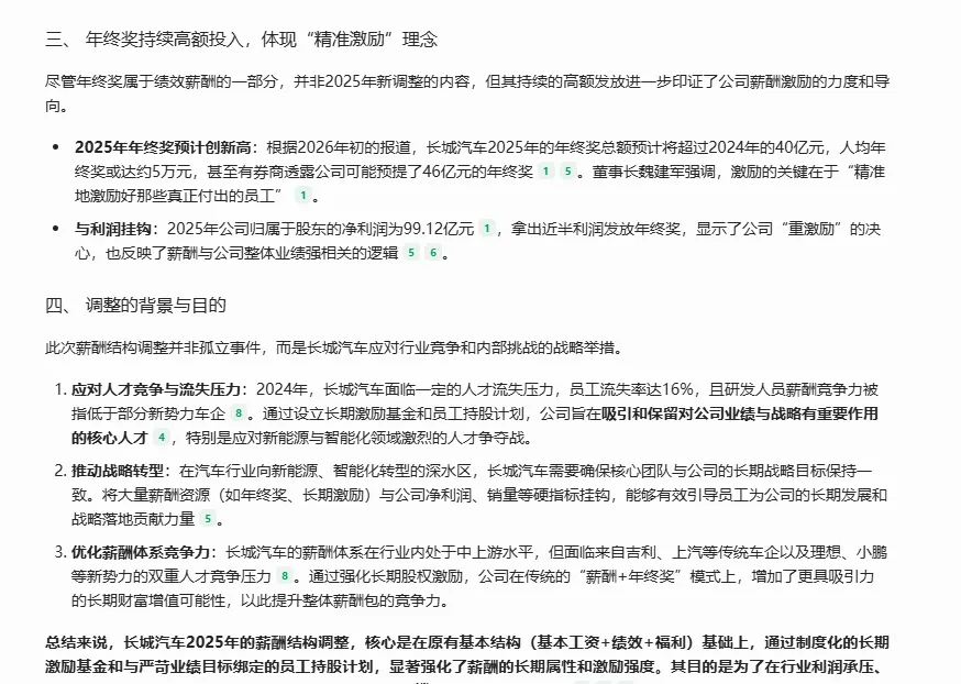
未来,长城汽车的薪资体系结构也要发生调整,如下AI给出的答案:
通过股权绑定人才。
财报亮点
1、现金流量
2、股东权益
3、资产负债率
财报缺点
1、应收账款增加
长城汽车的应收账款今年增加了25亿多,但是相对营业收入2200多亿来说,这个应收账款的量情有可原。
其他的都比较中规中矩了。
估值(重中之重)
目前,长城汽车H的市值是941.9亿人民币,PB=1.09。
我们可以对比A股和港股两地上市车企的市净率:
比亚迪:3.54倍
上汽集团 :0.56倍
长安汽车 :1.29倍
广汽集团 :0.28倍
江淮汽车 :7.61倍
东风汽车 :1.53倍
理想汽车:1.87倍
吉利汽车:2.2倍
零跑汽车:4.42倍
奇瑞汽车:2.77倍
赛力斯:5.16倍
从低到高选择一个进行投资,还要考虑到不会倒闭,我还是会选择长城汽车。我们从悲观的预期来看的话,如果今年长城汽车的利润只做到100亿,港股能给到800亿人民币市值的话,对应pe也就8倍,那时候我觉得也会是一个非常好的出手时机的。
打赏
更多
>
同类资讯
• 【研究报告】2026中国餐饮市场蓝
0
条
相关评论
推荐图文
推荐资讯
点击排行
0
1
福田汽车——2025企业能力分析研究报告
0
2
甘肃能化——2025企业能力分析研究报告
0
3
协鑫能科——2025企业能力分析研究报告
0
4
广西能源——2025企业能力分析研究报告
0
5
天山股份——2025企业能力分析研究报告
0
6
2026保险业智能体落地路线图研究报告-37页
0
7
IPO进展:港交所IPO排队企业分类报告
0
8
2026 年大厂财报:脸书、阿里减员8万人,但AI岗位的年薪涨疯了!
0
9
AI五行研报4:东阳光2025年三季度财报分析和预测
网站首页
|
关于我们
|
联系方式
|
使用协议
|
版权隐私
|
网站地图
|
排名推广
|
广告服务
|
积分换礼
|
网站留言
|
RSS订阅
|
违规举报
|
皖ICP备20008326号-18
(c)2008-2022 免费发布网 All Rights Reserved