《2026中国城市更新专题研究报告》为远翔神思咨询 2026 年 3 月发布的城市更新专题研究成果,系统梳理国家层面城市更新内涵、模式与政策演进,明确老旧小区、城中村、老旧管网等核心更新载体规模与市场空间。报告解析实施主体格局、产业链关键环节,指出加装电梯、管网更新、能效改造等五大增长点,阐释数字化、绿色化、适老化三大趋势对行业标准的重构,为政府、企业与投资方提供决策参考。本文为部分内容节选版,该报告全文2.7万字,扫二维码免费下载PDF报告!
2026年中国城市更新专题研究报告发布,想解锁更多的2026中国产业经济深度研究报告全文?扫码添加文末客服二维码,即可免费领取全年的研究报告完整版,精准把握新经济核心赛道、投资逻辑与未来趋势!

《中国城市更新专题研究报告》下载(扫码查看):

#《中国城市更新专题研究报告》共2.万字,65页,如下为节选版:
# 2026年中国城市更新专题研究报告(精简目录)一、城市更新内涵与模式1. 核心类型与三类模式划分逻辑2. 2026年模式实践升级转向二、更新载体规模(老旧小区/城中村/老旧管网)1. 2026年核心更新载体规模全景2. 存量为动态需求蓄水池三、“十四五”及2030年量化目标1. 国家量化目标体系成型2. 2025年收官进度与结构性缺口3. 2026年后目标时代:重质量与机制创新四、项目主要实施主体分析五、国家战略关键政策节点1. 城市更新上升为国家战略关键节点2. 2025–2026年政策风向转向六、产业链上下游关键环节1. 前期体检与顶层设计2. 策划设计与方案编制3. 建设施工与材料供应4. 资产运营与智慧治理七、细分领域新增长点1. 加装电梯(市场超2.6万亿元)2. 燃气/供水老旧管道更新3. 地下综合管廊“养管+智管”升级4. 既有建筑能效改造(2027年强制达标)5. 消防与安防智能化升级八、三大趋势重构行业标准1. 数字化:CIM与城市体检成强制基建2. 绿色化:超低能耗、光伏屋顶成硬性指标3. 适老化:全龄友好成法定义务4. 三化交汇:新评价体系与主体责任重构
一、国家界定的城市更新内涵和模式
1、国家界定的城市更新核心类型与三类模式划分逻辑
(1)城市更新的法定内涵与基础分类体系
根据2026年最新发布的城市更新分类体系整体框架,国家层面已系统确立城市更新的双重分类维度:基础分类以“更新对象”为轴心,主题分类则从更新模式、空间尺度、更新主体和更新政策四个关键维度展开。在基础分类中,城市更新被明确划分为居住类、工业类、商业办公类、公共设施类、公共空间类、历史文化保护更新以及综合区域类七大类型,覆盖36个中类,构成全国统一的实施指引体系。该框架并非泛泛而谈,而是直指功能空间差异——例如居住类更新具体涵盖城中村、棚户、职工住宅与历史风貌民居;工业类更新聚焦老旧厂房与低效产业园区转型;历史文化保护更新则按面状(名城名镇名村)、线状(风貌道路/河道)和点状(文保单位/历史建筑)三级形态精准施策。这一体系已嵌入2024年住建部《关于扎实有序推进城市更新工作的通知》的执行要求中,成为地方政府编制实施方案的刚性依据。
(2)三类核心更新模式的本质区分
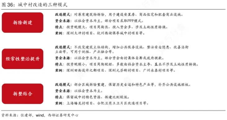
国家对城市更新的实践路径,已超越早期“大拆大建”的单一逻辑,形成以拆除重建、有机更新、综合整治为支柱的三元结构,其划分标准并非主观偏好,而是基于物理干预强度、产权变动深度与资金回报机制的根本差异。拆除重建类以推倒重来为核心特征,保留少量点状建筑并进行增量开发,土地使用权与用途通常发生实质性变更,融资模式高度类同传统地产开发,典型应用于棚户区改造或旧工业区整体转型。有机更新类则坚持“留改拆并举”,强调对既有建筑主体结构的基本保留,仅通过功能置换、环境微调与品质提升实现价值再生,土地权属与用途大多维持原状,投资方式正加速向基金化、信贷化与运营证券化演进,广泛适用于历史文化街区活化与旧商业区能级跃升。综合整治类最显著的边界在于“不涉及大规模改建”,聚焦老旧小区管线翻新、加装电梯、绿化补植等非结构性改善,土地性质、权利主体及建筑面积均无变化,财政资金主导、公益性突出,是政府托底民生底线的关键抓手。三者并非平行选项,而是动态适配关系:2026年深圳已将90%的旧改项目转向拆除重建,但近年同步加大城中村成批租赁化等有机更新尝试,印证了模式选择取决于区域发展阶段与资源禀赋。(3)模式划分背后的治理逻辑与政策约束
三类模式的制度化区分,本质是国家对城市发展模式的顶层设计调整。2021年住建部《关于在实施城市更新行动中防止大拆大建问题的通知》首次划出硬性红线:更新单元内拆除建筑面积不得大于现状总建筑面积的20%,拆建比不宜大于2。这一约束直接催生了有机更新与综合整治的规模化落地——2024年北京推进20个城中村改造项目、上海启动15个同类项目时,均明确要求将拆除比例控制在政策阈值内,更多采用整治提升与拆整结合的复合路径。
政策导向也深刻影响资金流向:拆除重建依赖房企二级开发销售回款,综合整治主要靠财政拨款与专项债,而有机更新则探索出“建设信贷+运营证券化”新路径,如广州2025年试点的旧厂房改造REITs,即以稳定租金收益为底层资产实现资本退出。更关键的是,三类模式对应着截然不同的参与主体生态:拆除重建由地方国企主导一级做地收储,市场化房企聚焦二级开发;综合整治由街道办联合社区组织推进;有机更新则催生了设计咨询公司、轻资产运营方与村集体合作的新联盟。这种分工不是权宜之计,而是2024年住建部、财政部联合印发通知中强调的“推动管理主体、实施主体、物权主体协同治理”的制度性安排。
2、从模式分类到行动升级:2026年的实践转向
进入2026年,三类模式的边界正在发生实质性融合与升维。一方面,“拆整结合”已成为超大特大城市城中村改造的主流选择——既拆除安全隐患严重的危房建设保障性住房,又保留历史肌理进行立面整饰与业态植入,深圳2025年实施的60个城中村分类改造项目中,72%采用此模式。另一方面,综合整治正突破“修修补补”局限,向“功能重构”跃迁:2025年广州200个老旧小区改造项目中,35%同步嵌入社区食堂、托育中心等提升类设施,使综合整治具备准经营属性。更具标志意义的是,有机更新已从技术概念升级为国家战略支点——2026年国务院将“绿色智慧城市建设”“城市生命线安全工程”等新增领域纳入城市更新范畴,其核心正是通过物联网监测、数字孪生等技术对既有基础设施进行有机迭代,而非推倒重建。这印证了一个根本趋势:国家界定的城市更新,早已不是物理空间的简单修补,而是以三类模式为工具箱,系统性重构城市的功能韧性、治理效能与人文温度——拆除重建解决“有没有”的生存问题,有机更新回应“好不好”的品质诉求,综合整治筑牢“稳不稳”的社会根基,三者共同织就中国式现代化城市的更新经纬。

二、全国存量待更新的老旧小区、城中村、老旧管网等主要载体和规模
1、全国存量待更新核心载体规模:老旧小区、城中村与老旧管网的2026年全景图
(1)老旧小区:21.9万个“十四五”硬目标已近收官,但结构性缺口仍真实存在
截至2024年底,全国累计新开工改造城镇老旧小区达28万个,惠及居民超4800万户;而“十四五”规划纲要明确设定的核心目标是——完成2000年底前建成的21.9万个城镇老旧小区改造任务。这意味着,按计划本应在2025年基本收尾,实际执行节奏也高度匹配:2024年新开工5.80万个,为历年最高值;2025年计划量大幅压降至2.50万个,且截至当年8月已完成2.17万个,进度达86.8%。表面看,政策性存量已近清零。但必须清醒看到,这一21.9万个数字仅覆盖“2000年底前建成”的小区,而大量2001—2005年建成、设施老化严重、未纳入统计口径的“次新老”小区正加速暴露问题。
住建部监测显示,全国需改造的老旧小区总量曾被初步估算为17万个(2019年数据),但该口径未包含后续新增老化单元;更关键的是,2025年实际完成量仍维持在高位(如5.80万个),远超当年2.50万个的计划数,说明地方自主申报与动态摸排仍在持续扩容存量池。换言之,“21.9万”是政策刚性底线,而非市场真实容量上限——尤其当2025年改造重心转向“原拆原建、加装电梯、智慧社区”等深度提升类内容后,单个项目投资强度跃升,实质更新需求并未衰减,而是从“有没有改”转向“改得够不够好”。

(2)城中村:170万套基础盘叠加全国扩围,真实待改规模远超官方披露
城中村改造已从区域性试点跃升为全国性战略抓手。中央明确划定首批35个重点城市为实施主体,其中仅这35城就排查出需改造的城中村总量达170万套,叠加全国危旧房50万套,合计220万套基础盘。但这一数字极具误导性——它仅反映“已排查确认”的存量,而2024年11月住建部与财政部联合发文,将城中村改造政策扶持范围由35城一次性扩展至近300个地级及以上城市,同步启动实施项目1790个。这意味着,此前未纳入统计的广大二三线城市、县城的城中村正加速进入政策视野。参考观研网数据,2019—2021年全国城中村改造市场规模稳定在1.2—1.4万亿元/年,2022年虽回落至6559亿元,但2023年济南、广州、深圳三市即计划投资额达7000亿元;若按21个超大特大城市年均实施40—50个项目、单项目20—30亿元测算,仅头部城市年投资潜力就达1.68—3.15万亿元。更关键的是,2025年中央定调“加力实施城中村和危旧房改造”,计划新增100万套,且强调“货币化安置房方式”作为核心工具。这种“以需定供”的模式,本质上是以真实居住需求倒逼存量识别——当安置房指标层层分解,地方政府必然开展地毯式普查。因此,当前170万套绝非终点,而是全国城中村系统性更新的起点;真实待改规模,正在从“已知的170万”向“潜在的数百万套”快速演进。

(3)老旧管网:超50万公里老化管道构成安全红线,60万公里改造目标刚启动
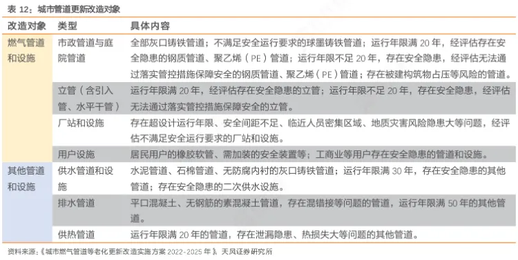
地下管网是城市运行的“生命线”,其老化程度直接关联公共安全。截至2020年底,全国城市和县城燃气管道约105万公里、供水管道127万公里、排水管道102万公里、供热管道48万公里,四类主干管网总长近382万公里。其中,已有近10万公里出现不同程度老化,而2022年5月《城市燃气管道等老化更新改造实施方案(2022—2025年)》明确提出:对材质落后、使用年限长、存在安全隐患、不合规的管道设施进行更新改造。政策响应极为迅速——国家发改委已将燃气、供水、排水、供热等老旧管网更新列为未来五年重点任务,预计改造总量接近60万公里,总投资需求约4万亿元;2023—2024年中央财政已安排超4700亿元资金支持,2024年住建部计划推动改造超10万公里。值得注意的是,60万公里并非全部老化管道,而是聚焦于“高风险段”的精准切口:天津、黑龙江、辽宁、山东、河南等省份均已制定分项改造目标,内蒙古、云南、贵州等地更提出“新建+改造”双轨并进。这揭示一个关键事实:管网更新已从被动抢险转向主动防御,其规模逻辑不是“有多少老就改多少”,而是“有多少风险点就必须覆盖多少”。随着城市体检机制全面铺开,老化管道的识别精度将持续提升,60万公里很可能是阶段性目标,而非最终上限。

添加顾问VX,免费领取全年各类产业研究报告的PDF版:
扫码添加下方项目顾问二维码,即可获取我方推出的各类产业研究报告全文完整版,深度把握经济各赛道发展机遇、投资逻辑与产业趋势!

济南远翔神思经济信息咨询有限公司·产业研究中心——18年深耕项目投融资咨询,为企业提供从战略规划到投融资落地的一站式服务,更多产业深度研究、项目咨询服务,可致电400-688-0652详询。




【延伸阅读】更多有关项目政策/十五五规划解读的文章:
独家解读 | 2026政府工作报告核心要点版: GDP增长的目标区间4.5%-5%,30万亿财政支出怎么花?
《2026中国先进制造业研究报告》发布,传统制造业的技术升级,已经成为政策发力密集、资本投入聚焦的先进制造业发展主阵地
《2026中国新经济研究报告》发布,新经济产业占GDP比例已达到19%,新质生产力催生了新经济三大主导发展板块
独家解读 | “十五五”规划《纲要》草案出炉:从战略蓝图到施工图,这些未来五年的经济新变化关乎你我
重磅!《中华人民共和国国民经济和社会发展第十五个五年规划纲要(草案)》正式公布,今后五年中国经济发展大策已定!收藏学习!
产业热点观察 / 2026产业经济四大发展趋势:人工智能兴起、新兴产业成为核心、新能源持续向好、康养产业快速扩张
收藏备用!一文讲透 20 种常见的项目投融资专项审批报告用途和通关要点,轻松搞定企业建设项目拿地、立项、募资、补贴全流程
2026一人创业公司园区在全国兴起,是泡沫还是风口?会成为创业项目的主流模式吗?
中小民营企业老板注意!2026年是最后转型机会,一沙老师送给您八句话,阐述十五五规划下,转型不迷路、经营不踩坑的实用方法论
收藏备用!2026 年全国企业可申报工信部补贴清单,含申报时间 + 补贴标准,从初创到成熟企业都能精准适配,别错过这波政策红利!
大政策密集砸下!2026-2027年,是中小民营企业转型最后的窗口期,跟不上《十五五规划》这班车,未来将被政策和市场彻底边缘化!
紧急通知!2026年第一批超特国债项目申报,14个领域18个细分方向,最低投资额门槛降到了100万元,要求年前交上本子!
超长期特别国债、专项债、中央预算内专项资金三者傻傻分不清?选择哪个申报,最有可能拿到项目补贴?
收藏备用!2026再生资源超长期特别国债补贴项目已经开始申报:15%补贴+3大赛道,轻松避开62%项目申报失败的常见坑点
2026国家级项目补贴资金申请指南:超长期特别国债及中央预算专项资金怎么申报和提前筹划?企业必读干货汇总!
2026年专项补贴将达130亿!新版《节能降碳中央预算内投资专项管理办法》印发,节能节水、循环经济、水污染处理行业受益...
山东省《十五五规划》纲要,与五年前的《十四五规划》纲要比较,有什么显著变化?未来五年山东企业的机会在哪里?
抓住十五五政策风口!2026年建设项目从立项到审批建设、竣工许可全流程说明,早报早启动,图文并茂,附详细手册
关注我们,获取更多研、BP解读和项目申报指南,共同迈向未来!
免责声明:本文所表达的观点、分析以及提供的建议,均不代表任何官方立场或政策导向。请读者在阅读时保持独立思考与判断,结合官方发布的最新政策与信息进行综合考量。



