
每四个中国人里,就有一个是60岁以上的老人。到2030年,这个数字将接近3.8亿——比整个美国人口还多。银发浪潮来袭的同时,养老也正在年轻化。不少90后已经开始加入康养大军。
三个皮匠报告最新发布的《2026年全球及中国康养产业发展研究报告》印证了这一趋势:中国60岁及以上人口已占22%,预计2030年将增至3.8亿;而最早开始为自己规划康养的年龄,已降至41.5岁。
需求在爆发,供给却跟不上。2025年中国康养产业规模已达13.3万亿元,较2020年增长77%;但另一边,养老护理员缺口550万人,专业康复服务覆盖率不足23%。一边是万亿级蓝海,一边是百万级人才缺口——这是康养产业最真实的底色。
本文将从宏观环境、全球经验、中国市场、产业链条、产业融合、未来展望六个维度,解答中国康养产业到底处在什么阶段?钱花在哪了?未来机会在哪?
(文末阅读全文查看完整报告)

宏观环境:
四大驱动力重塑康养产业
康养产业的发展,是政策、经济、社会、技术四股力量共同推动的结果。
1. 政策环境:从“建标立规”到“体系构建”
“十四五”期间,国家已将积极应对人口老龄化上升为国家战略,政策体系从早期的“建标立规”转向“体系构建”。《“健康中国2030”规划纲要》《国家积极应对人口老龄化中长期规划》《“十四五”国家老龄事业发展和养老服务体系规划》等纲领性文件相继出台,构建起“社会保障、养老服务、健康支撑”三大支柱的制度框架。
进入“十五五”,政策方向进一步明确:向医养融合深化,推动服务模式从“被动医疗”向“主动健康”转变;优化供给体系,形成“政府保基本、市场提品质、社会广参与”的格局;强化金融科技赋能,探索养老金融、数字金融等创新工具。
2. 经济环境:居民收入增长与消费结构升级
2025年中国GDP预计达140万亿元,较2020年增长38%。居民人均可支配收入从2020年的32,189元增至2024年的41,314元,累计涨幅超28%。消费结构正从生存型向发展型、享受型转变——医疗保健支出占比从8.7%升至8.9%,教育文化娱乐支出从9.6%升至11.7%。
资本市场对康养产业的关注度持续升温。2025年,仅“康老服务消费补贴”中央财政首批补助就达11.6亿元,覆盖沈阳、宁波、重庆等试点城市。股权融资方面,通用康养、苏州康养集团等企业获得数亿元融资,资本正从“广撒网”转向“重点捕捞”。


图:2025年中央财政康老服务消费补贴补助资金分配表
3. 社会环境:人口结构变迁重塑格局
2017年至2024年,中国60岁及以上人口占比从17%升至22%,老龄化速度显著加快。预计到2030年,老年人口将增至3.8亿,占总人口近四分之一。与此同时,家庭结构小型化趋势明显——单身人口达3亿,总和生育率降至1.09,传统的多代同堂家庭养老模式正被瓦解。
更严峻的是人才供给瓶颈。2024年,养老护理员实际缺口已达550万人,完全失能老年人数约4500万,而持证护理员仅50万。若参照国际通行标准,理论需求量更超1000万人。区域分布上,养老护理员高度集中于长三角地区,中西部人才匮乏问题突出。

图:中国完全失能老年人口、养老机构所需护理人员数、床位数(2015-2050E)
4. 技术环境:智慧康养加速渗透
《智慧健康养老产业发展行动计划》明确将物联网、大数据、人工智能、5G等技术与康养服务深度融合列为重点发展方向。2025年,中国智慧养老市场规模预计达7.21万亿元,较2020年增长近70%。
智能穿戴设备在机构养老中已广泛应用——智能手环/胸牌实现定位、跌倒报警,非接触传感器可无感监测呼吸、心率。AI赋能方面,上海第三社会福利院引入跳舞机器人带领老人康复锻炼,泰康之家部署服务机器人提供导引、送物、远程通讯等服务。


图:中国部分养老机构引入服务机器人案例
全球经验:四大模式与中国启示
报告系统梳理了美国、欧洲、日本的康养发展模式,为中国提供重要参照。
1. 美国模式:市场化驱动,科技与金融深度协同
美国康养市场规模从2020年的约1.2万亿美元增至2024年的约1.6万亿美元,年均增速约7%。其核心经验在于多层次社会保障体系与市场化机制的深度结合。社会保障、医疗保险、长期医疗补助三大支柱为老年群体提供稳定的支付能力,商业保险与长期护理保险作为补充。
科技创新是美国模式的显著特征。远程医疗平台、可穿戴设备、数字化护理平台已形成完整产业生态。金融创新方面,反向抵押贷款、年金产品、养老地产投资信托等工具构建起“资本-服务”闭环。典型案例太阳城中心老年社区,自1961年开发至今,已成为全美高品质老年生活社区标杆。


图:美国太阳城养老社区主要休闲设施分类
2. 欧洲模式:高福利驱动,居家养老优先
欧洲是全球老龄化程度最深地区之一,2024年欧盟65岁以上人口占比达21.6%,老年抚养比升至33.9%。各国模式各有侧重:
德国:森林康养先驱,将森林生态资源通过医学验证、医保支付转化为系统性健康产业。黑森林地区每年吸引约30万人次进行平均为期三周的深度疗养,相关费用可由医保按比例报销。其核心经验是“医学验证+医保支付+产业融合”三支柱模型。

图:德国森林康养成功经验的核心支柱模型
法国:全民保障与居家优先,约90%老年人选择居家养老,配套发展家庭陪护与社区支持网络。欧葆庭集团作为欧洲最大养老康复集团,在全球运营超1000家机构,业务覆盖医护型养老院、康复医院及精神康复中心。
荷兰:社区主导模式创新者,其生命公寓彻底颠覆传统机构养老理念,以“肯定式文化”“用进废退”“泛家庭”为核心价值,将养老机构从“照顾场所”转变为“生活平台”。

图:生命公寓核心价值体系
瑞典:高福利驱动普惠康养,96%老年人选择居家养老,政府通过“住房补助”和“无障碍环境基金”提供系统性支持,将适老化改造视为预防性社会投资。
3. 日本模式:制度先行,介护保险驱动
日本是全球老龄化程度最深国家,65岁以上人口占比已达30%。2000年实施的《介护保险法》是日本康养产业的制度基石,通过社会保险模式为老年人提供长期照护,历经六次系统性改革,逐步完善服务内容、优化支付机制。
典型案例彩之乡康养社区,通过“服务整合+环境融合+科技支撑”体系,实现从健康自理到专业照护的全阶段连续性服务,入住率持续保持95%以上。蒲公英介护中心引入内部代币“SEED币”激励系统,活动参与率从45%提升至82%,员工成本降低20%。

图:日本康养机构两类盈利模式对比
4. 对中国的主要启示
制度先行:加快长期护理保险立法,构建多层次支付体系
服务多元:发展整合式居家社区服务,鼓励社会力量参与
产业融合:深化“康养+”与文旅、地产、生态资源融合
科技赋能:应用物联网、大数据、AI提升服务效率与质量
中国市场:规模与结构
1. 市场规模:从7.5万亿到13.3万亿
2020年至2025年,中国康养市场规模预计从7.5万亿元扩大至13.3万亿元,年复合增长率约12%。这一增长既得益于人口结构变化带来的刚性需求,也与政策支持力度加强、服务供给体系逐步完善密切相关。
预计至2030年,市场规模有望达到20万亿元,占GDP比重提升至15%以上。增长动力将从“规模扩张”转向“结构优化”,特别是医养结合、智慧养老、社区服务等领域将迎来深度融合发展。

2. 区域分化:一线引领、二三线跟进、县域培育
一线城市:北京、上海已从“床位供给”转向“品质康养”。上海户籍老年人口比例超30%,养老床位超17万张,规划到2025年增至17.8万张。社区嵌入式养老模式通过“家庭照护床位”将专业服务延伸至家中,有效分流机构压力。

图:北京、上海智慧康养重点举措与成果
二三线城市:长期护理保险试点加速落地。天津、福州、南宁等试点城市已建立明确支付标准,南宁为符合标准的失能人员每月提供最高2463元护理费用,基金报销比例70%。公建民营成为主流模式,月费控制在5000-15000元区间。
县域市场:深度老龄化与有效供给不足并存。全国近60%老年人口居住在县域及乡镇,但专业康复护理服务覆盖率仅22.1%,精神文化服务覆盖率仅15.4%,适老化设施改造覆盖率不足10%。核心路径是构建“县级机构—乡镇中心—村级站点”三级服务网络。

图:中国县域康养设施缺口与发展空间
3. 竞争格局:国资主导、民企创新、外资补充
中国养老机构中,公建公营占比57.9%,民建民营占比32.5%,公建民营占比9.6%。国资在普惠型养老领域发挥基础保障作用,民企在康复护理、认知症照护等细分领域形成特色能力,外资则专注高端市场。
从财务表现看,泰康之家“保险+医养”模式带动约23万人购买保险,预计撬动保费规模4600亿元。爱侬养老聚焦居家服务,2024年营收约4844万元,但毛利率长期低于20%。朗高养老深耕医养结合,诊疗护理收入占比43.5%,但受医保回款周期影响仍处亏损。

图:2019-2024重点养老企业业务毛利率对比情况
产业链条:上中下游全景解析
1. 上游:设施建设与专业设备
适老化改造已在全国稳步推进,累计改造困难老年人家庭224万户,超过“十四五”规划200万户目标。基础安全改造、功能便捷改造、智慧融合改造梯次推进。
中国医疗器械市场规模从2020年的7789亿元增至2024年的13644亿元。外资品牌占据约60%市场份额,迈瑞医疗约占10%,其他国产品牌合计约35%。适老化消费品市场增长迅猛,2025年1-4月全国新上市的适老化产品达2.87万种,同比大增255.2%,其中助行产品新增0.6万种,增幅高达1032.1%。

图:2020-2025年中国医疗器械市场规模
2. 中游:服务体系构建
机构养老:连锁化运营是规模化发展的核心路径。单床投资约25-40万元,在入住率85%以上的稳态下,单床月均收入6000-12000元,投资回收期5-8年。人力成本占比55%-65%,通过集中采购可变成本可降低8%-15%。

图:连锁康养机构成本结构分析
医养结合:核心在于将专业医疗服务有效整合进康养场景。入院综合评估由多学科团队完成,个性化康复方案明确短期目标与具体措施,双向转诊与绿色通道保障急症处理。质量控制体系涵盖服务过程标准化、不良事件预防、感染控制与药品管理。
社区居家服务:采用“中心站—社区站点—家庭”三级架构。智能调度系统根据服务工单类型、所需时长、护理员技能与实时位置进行自动派单与路径优化,目标平均服务响应时间≤30分钟,护理员日均有效服务时长≥6小时。
3. 下游:用户结构与消费行为
康养消费高度集中于城市地区,地级以上城市用户合计占比超85%,其中一线城市与省会城市约占60%。家庭月收入1万元及以上用户合计占比超80%,构成核心消费人群。
最早开始为自己规划康养行为的平均年龄为41.5岁,健康管理需求已显著前置。康养用户中仅25.3%自认为“健康”,超过半数处于“亚健康”状态。参与康养的核心目的中,“健康”与“养生”排名前两位。
决策因素中,服务可感知的效果、所处的环境、整体的体验位居前三,构成决策核心三角。在服务类型偏好上,中医药康养最受青睐,其次是康养旅游、智慧康养、医疗康养。

产业融合:三大实践路径
1. 康养+旅游:从观光到疗愈
2025年上半年,居民出游人次达32.9亿,接近去年全年六成,旅游市场全面复苏。2025年上半年文旅市场新签约或启动项目超150个,累计投资额超1320亿元,其中近50%的项目直接或间接服务于银发人群。
康养旅游项目呈现明显的资源依托特征,如衡山幻多奇文旅康养产业园、海岛旅居康养项目、承泰温泉旅游疗养度假村等。文化旅游项目聚焦历史文化资源,红色旅游项目引入数字技术创新呈现方式,智慧旅游项目探索智能酒店、沉浸式体验等新业态。

2. 康养+地产:从销售到服务
2025年1-11月,全国房地产开发投资同比下降15.9%,新开工面积降幅超20%。在此背景下,康养地产成为房企转型的重要方向。中国康养地产市场规模从2020年的约50亿美元增至2024年的约84亿美元,年复合增长率13.6%。
康养赋能地产的路径包括:产品形态创新、服务系统嵌入、空间场景重构、运营模式迭代。

3. 康养+生态资源:森林、温泉、气候
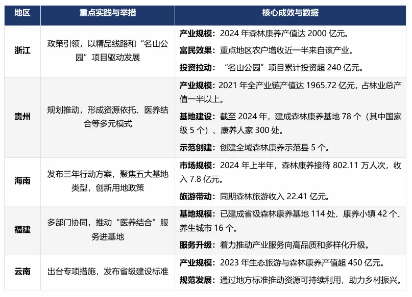
森林康养:中国森林面积达33.07亿亩,森林覆盖率超25%。2024年浙江森林康养产值达2000亿元,贵州达1965.72亿元。国家林草局已发布新版《森林康养基地建设技术规范》,为规范化建设提供依据。

图:中国部分地区森林康养产业实践与成效
温泉康养:产业正从“观光休闲娱乐”向“深度医康养”升级。云贵高原探索“温泉+农业+中药”,重庆推进“城市型、郊野型、运动型”三类新场景,北方探索零碳科技产业园,西藏开发藏医理论+温泉康养模式。
气候康养:重庆奉节打造“三峡凉都”,广东茂名利用滨海避寒气候,浙江磐安探索“气象+医养”模式,形成“天气预报+中医调理+药膳调养”特色服务。
挑战与机遇
1. 三大核心挑战
产业协同机制缺失:医疗、养老、地产、金融、科技、文旅等多部门政策割裂,缺乏统一标准与利益共享模式。医疗机构轻服务、养老机构缺资金、地产重销售、金融产品脱离需求的结构性矛盾突出。
支付体系承压:基本养老保险基金累计结存8.72万亿元,可支付月数约14个月,但财政补贴已超万亿元,约占全国一般公共预算收入的5%。2024年养老金平均涨幅降至3%,为近二十年最低。部分一、二线城市居民医保基金已出现当期收不抵支。

产业结构失衡:大量资源集中于技术门槛低、同质化严重的传统服务领域,而在专业化、智能化、品质化服务方面投入不足。基础服务竞争激烈利润微薄,新兴高层次需求得不到满足。
2. 三大战略机遇
智慧康养:北京、上海、广州等先行城市已取得显著进展。北京超200万老年人受益,超500家养老机构完成智慧化升级;上海建成77家智慧养老院;广州超200家机构完成智能化改造。未来方向是从“基础设施构建”向“服务生态运营”演进。
康养金融:长期护理保险、商业健康险、养老目标基金等金融工具正在拓宽支付来源。2025年养老金调整方案首次系统引入“长缴多得”激励,缴费年限每超法定年限1年,基础养老金增长比例提高0.5个百分点。
康养新基建:县乡层级护理设施、社区照护中心及居家适老化改造等项目已纳入地方政府重点项目库,可通过专项债等渠道获取资金支持。全国近60%老年人口居住在县域及乡镇,康复资源与长期护理保险将优先向县域下沉。

图:中国县域康养设施缺口与发展空间
结语
中国康养产业正站在从“规模扩张”到“高质量发展”的转折点。当每四个中国人里就有一个60岁以上的老人,当13.3万亿的市场规模还在以每年两位数的速度增长,这个赛道早已不是“夕阳产业”,而是面向未来的“朝阳经济”。
从美国太阳城的活力养老,到德国森林康养的医学整合,再到日本介护保险的制度设计,全球经验为中国提供了丰富的参照。而中国自身的“9073”养老格局、社区嵌入式养老、智慧康养平台,正在走出一条独特的路径。
未来五年,康养产业的发展将更加依赖制度协同、市场活力与科技赋能。谁能真正理解老年人的需求,谁能将服务、场景、技术深度融合,谁就能在这场万亿级的变革中占据一席之地。对于投资者而言,康养不是短期的风口,而是需要长期深耕的价值洼地。
报告节选



























面对瞬息万变的市场,精准决策需要专业信息支持。三个皮匠报告提供全球核心研究资源,八大核心板块,助您高效获取深度洞见。
报告库:拥有庞大的500万份+行业研究报告数据库,覆盖国内外TOP级咨询公司与机构,致力于保障信息的时效性与高质量,核心优势:
1.每日更新:每日新增报告超过900份,确保信息始终处于行业前沿。
2.来源严选:报告来源于广泛的专业机构与智库,经过系统性收录与整理,保障内容的专业性与参考价值。
3.报告合集:提供按行业、产业或关键概念(如“十五五规划”、“银发&养老”、“低空经济”等)的报告合集,每个合集内包含近两年内市面上经人工挑选的优质中英文报告/研报等,一键打包下载,动态维护更新。
英文报告库:收录全球TOP咨询公司、知名研究所、顶级国际智库原版英文报告,并提供AI智能翻译与总结,实现中英对照高效阅读。
研报库:严选国内外顶级券商与投行的深度分析报告,直接服务于价值判断与市场预判。
顶级外资投行:摩根士丹利、摩根大通、巴克莱、瑞银、高盛GS、德银、杰富瑞、美银、汇丰、晨星Morningstar、星展银行、法兴、野村等……
企业财报库:系统收录全球主要上市公司的官方年报、季报及招股说明书(IPO文件),涵盖A股、港股、美股等全球主要股市。
数据图表库:从海量报告中深度提取、清洗和归类了超过1200万份核心数据与图表,涵盖市场规模、竞争格局、财务趋势、技术路径等关键可视化信息,支持一键下载使用。
会议峰会:实时汇聚从国内行业峰会到国际专业论坛的会议嘉宾演讲资料,将嘉宾的核心演讲PPT整合成专题,一键打包下载。
政策库:及时收录国家及地方各级产业政策。更有专题/汇编两大特色服务,精准定位行业政策。
1.政策专题:提供按行业、产业或关键概念(如“新能源汽车”、“碳中和”、“人工智能”)的政策全景视图,方便了解从国家到各个地区关于这些领域的相关政策。
2.政策汇编:提供热门概念及重点产业核心政策文件汇编(如国家部委发文、地方政府条例等)。
自研报告库:聚焦前沿技术与新兴产业,提供独家、深度的原创研究,输出具有前瞻性的市场洞察。


