推广 热搜: 采购方式  甲带  滤芯  带式称重给煤机  减速机型号  气动隔膜泵  无级变速机  链式给煤机  履带  减速机 

780MW!中国水利水电公司阿尔及利亚国家级光伏项目群合规招标

   日期:2026-03-27 22:29:16     来源:网络整理    作者:本站编辑    评论:0    
780MW!中国水利水电公司阿尔及利亚国家级光伏项目群合规招标
海外新能源获悉,3月26日,阿尔及利亚780MW光伏项目电站合规性研究报告技术服务采购招标公告发布。招标人为中国交建集团旗下的中国水利电力对外有限公司
项目位于分布于阿尔及利亚的5个省份,是对外主合同阿尔及利亚2GW光伏项目中的5个标段,均采用单晶硅双面N型组件,型号为580Wp,采用固定式支架安装。
据悉,阿尔及利亚作为北非重要的能源生产国,长期以来高度依赖石油和天然气等化石能源。为优化能源结构、减少碳排放、实现能源多元化,阿尔及利亚政府制定了到2030年可再生能源装机容量达到15GW的战略目标。
作为这一战略的首期工程,阿尔及利亚国有电力公司Sonelgaz于2023年2月正式启动2GW光伏发电项目的招标工作。此次招标计划在11个省份开发建设15座太阳能发电厂,单个电站容量从80MW到220MW不等。
2023年11月,阿尔及利亚政府公布了中标结果,共签署14份EPC合同中国企业成为该计划的主要建设力量,共承揽了14个标段中的9个电站建设任务,装机容量合计1550MW。中国企业中标项目信息见下:
本次招标的是中国水利电力对外有限公司与中核华兴联营体EPC项目,各标段项目信息见下表:

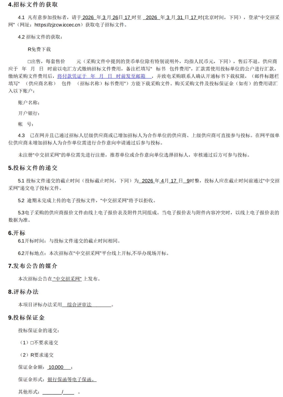
投标截止时间2026年04月19日09时

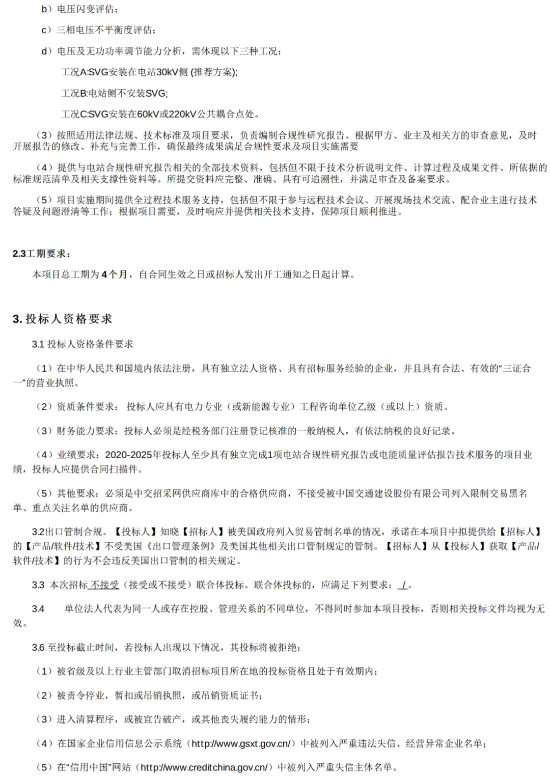
招标范围:项目5个标段电站合规性研究报告编制工作,主要内容包括但不限于:
(1)搭建仿真模型。
(2)电站并网符合性评估计算:
a)谐波电压评估;
b)电压闪变评估;
c)三相电压不平衡度评估;
d)电压及无功功率调节能力分析,需体现以下三种工况: 工况A:SVG安装在电站30KV侧(推荐方案); 工况B:电站侧不安装SVG; 工况C:SVG安装在60kV或220kV公共耦合点处。
(3)按照适用法律法规、技术标准及项目要求,负责编制合规性研究报告。根据甲方、业主及相关方的审查意见,及时开展报告的修改、补充与完善工作,确保最终成果满足合规性要求及项目实施需要。
(4)提供与电站合规性研究报告相关的全部技术资料,包括但不限于技术分析说明文件、计算过程及成果文件、所依据的标准规范清单及相关支撑性资料等。所提交资料应完整、准确、具有可追溯性,并满足审查及备案要求。
(5)项目实施期间提供全过程技术服务支持,包括但不限于参与远程技术会议、开展现场技术交流、配合业主进行技术答疑及问题澄清等工作;根据项目需要,及时响应并提供相关技术支持,保障项目顺利推进。
资质要求:
(1)在中华人民共和国境内依法注册,具有独立法人资格、具有招标服务经验的企业,并且具有合法、有效的“三证合"的营业执照。
(2)资质条件要求: 投标人应具有电力专业(或新能源专业)工程咨询单位乙级(或以上)资质。
(3)财务能力要求: 投标人必须是经税务部门注册登记核准的一般纳税人,有依法纳税的良好记录。
(4)业绩要求: 2020-2025年投标人至少具有独立完成1项电站合规性研究报告或电能质量评估报告技术服务的项目业绩,投标人应提供合同扫描件。
5)其他要求: 必须是中交招采网供应商库中的合格供应商,不接受被中国交通建设股份有限公司列入限制交易黑名单、重点关注名单的供应商。
出口管制合规:【投标人】知晓【招标人】被美国政府列入贸易管制名单的情况,承诺在本项目中拟提供给【招标人】的【产品/软件/技术】不受美国《出口管理条例》及美国其他相关出口管制规定的管制。【招标人】从【投标人】获取[产品/软件/技术】的行为不会违反美国出口管制的相关规定。
本次招标不接受联合体投标。
招标公共见下:

来源:中交招采网

 
打赏
 
更多>同类资讯
0相关评论

推荐图文
推荐资讯
点击排行
网站首页  |  关于我们  |  联系方式  |  使用协议  |  版权隐私  |  网站地图  |  排名推广  |  广告服务  |  积分换礼  |  网站留言  |  RSS订阅  |  违规举报  |  皖ICP备20008326号-18
Powered By DESTOON