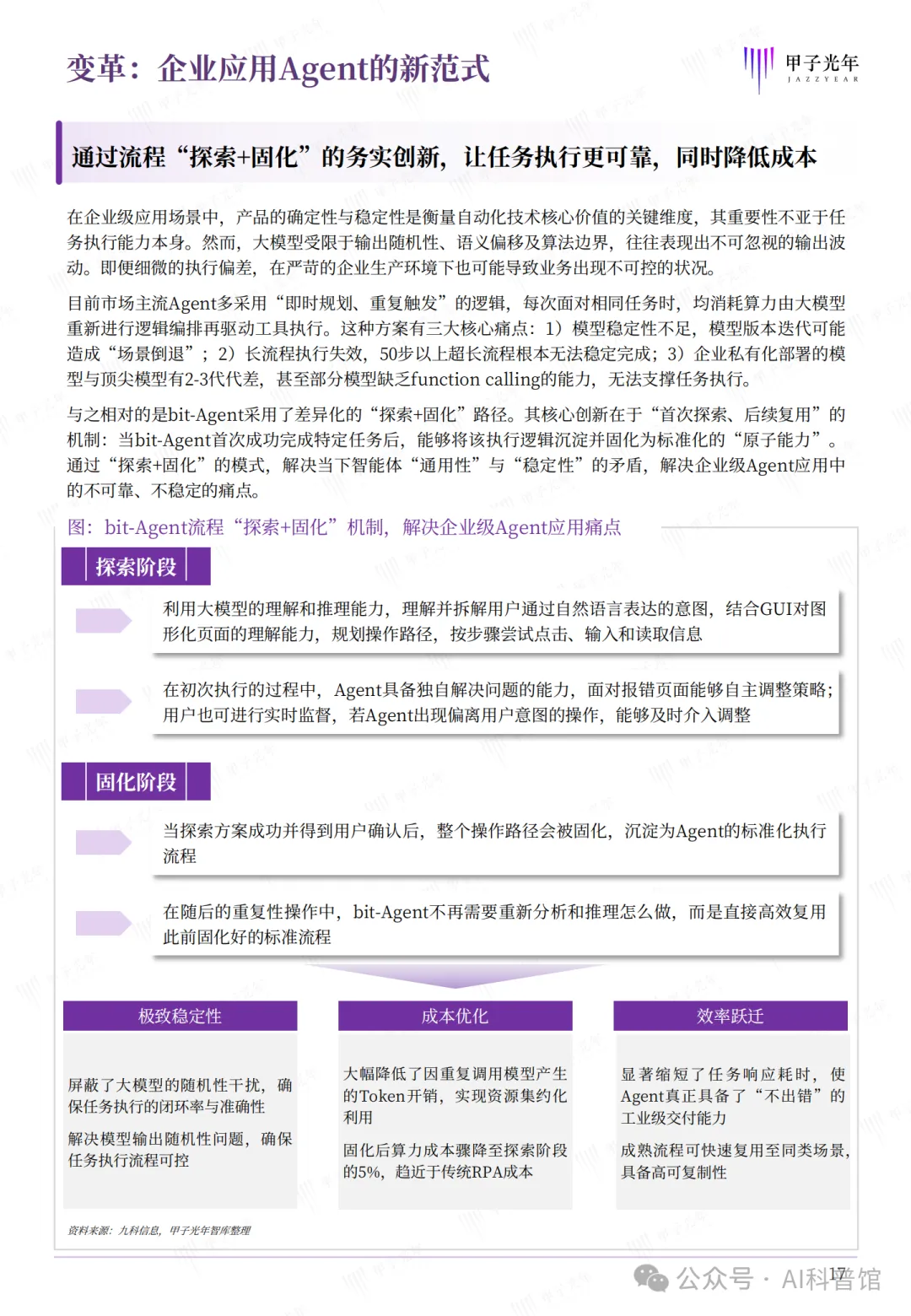
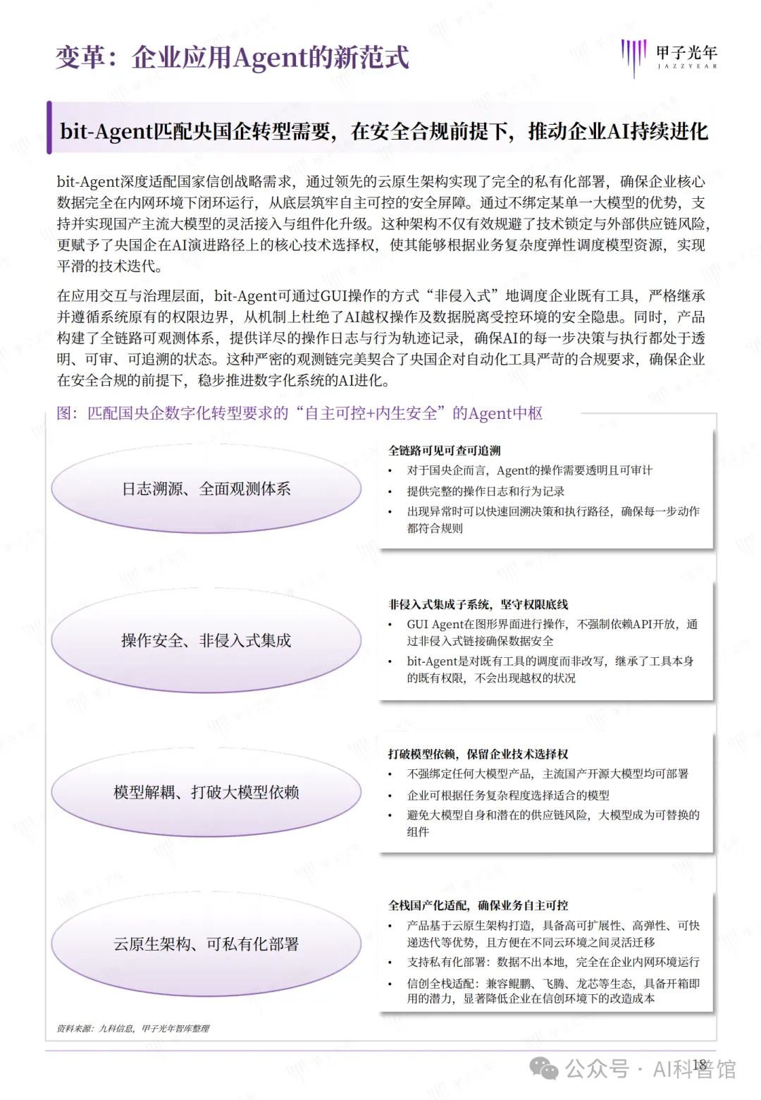
2025年,AI产业的核心叙事正从“Chatbot式对话”转向“Agent式执行”。在这一波浪潮中,企业级智能体(Agent)成为推动数字化转型从“自动化”迈向“智能化”的关键力量。甲子光年联合九科信息发布的《2026企业级智能体白皮书》,以“元枢纽”为核心概念,系统性地勾勒了企业AI进化的路径、挑战与解决方案。本文将围绕白皮书的核心观点,解读企业智能体落地的现实困境、创新机制与未来图景。


































关注我们
视频号:科创叶问
对话科创先锋,解码硬核时代。讲好科创企业家的故事,影响有影响力的人。
关注,获取更多科技、创投行业干货!


