
丨完整版报告已上传星球
扫上图二维码,加入星球下载5K+资料
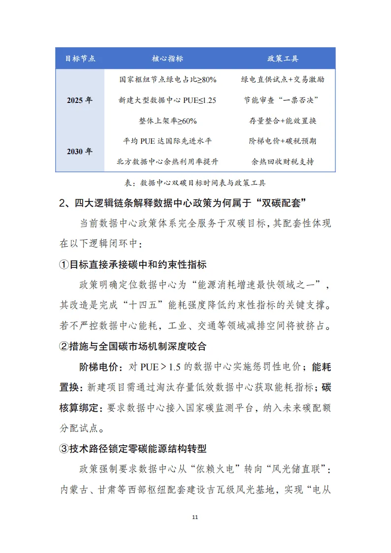
绿色数据中心作为双碳战略的关键配套领域,正成为算力行业高质量发展的核心支撑,其发展围绕政策引导、技术创新、市场布局三大核心展开。
















丨完整版报告已上传星球
扫上图二维码,加入星球下载5K+资料
加入【见鹿双碳智库】,下载完整文档
已有1000+小伙伴加入【见鹿双碳智库】
















免责声明
本平台只做内容的收集及分享,报告版权归原撰写发布机构所有,由【见鹿双碳智库】社群通过公开合法渠道获得,如涉及侵权,请联系我们删除,如对报告内容存疑,请与撰写、发布机构联系。
戳“阅读原文”下载报告


