
一、项目背景与调研目标
1.1 项目背景
随着人工智能和大数据技术的快速发展,算力资源已成为企业核心竞争力的关键要素。企业面临以下核心挑战:
•GPU/CPU资源利用率低,存在大量空闲时段
•多用户、多任务场景下资源分配不均,导致排队等待
•数据清洗、模型训练等工作流缺乏统一调度平台
•资源成本高昂,缺乏有效的成本控制手段
1.2 调研目标
本次调研旨在对比分析阿里云PAI和火山引擎两款主流算力调度平台,为企业构建算力融合调度平台提供决策参考,重点关注资源调度能力、多租户管理、成本控制和生态兼容性。
二、产品概述
2.1 阿里云人工智能平台PAI

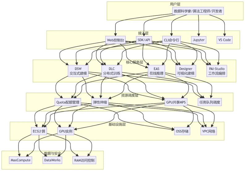
图1阿里云PAI系统架构图
阿里云PAI(Platform of Artificial Intelligence)是阿里云推出的企业级AI开发平台,提供从数据处理、模型训练到部署上线的全流程解决方案。
核心组件
•DSW(Data Science Workshop):交互式建模平台,支持Jupyter Notebook环境
•DLC(Deep Learning Containers):分布式训练容器,支持大规模模型训练
•EAS(Elastic Algorithm Service):模型在线部署服务,支持弹性伸缩
•Designer:拖拽式可视化建模工具,降低技术门槛
技术架构特点
•云原生架构,基于阿里云底层基础设施
•支持预留实例券机制,降低65%成本
•与阿里云SLS、OSS、MaxCompute等服务深度集成
2.2 火山引擎机器学习平台

图2火山引擎系统架构图
火山引擎是字节跳动推出的企业级云服务平台,其机器学习平台沉淀了字节内部海量业务场景的实践经验。
核心能力
•GPU资源调度:支持GPU共享、分时复用、动态调度
•容器服务:基于Kubernetes的容器编排,支持AI工作负载优化
•方舟模型平台:支持6款大模型自由切换(豆包、DeepSeek、Kimi等)
•多模态数据湖:支持音频、视频等多模态数据的处理
技术架构特点
•字节内部实战验证,支持百万级设备部署
•CPU/GPU异构资源智能调度
•Auto模式自动选择最优模型和资源配置
三、核心功能对比

图3核心功能对比雷达图

图4技术栈分层对比
对比维度 | 阿里云PAI | 火山引擎 |
资源调度能力 | • Quota配额管理 • 弹性伸缩(响应速度快) • GPU共享(NVIDIA MPS) | • K8s原生调度器增强 • CPU/GPU异构调度 • 资源自动迁移 |
多租户管理 | • 资源组隔离 • 工作空间权限管理 • RAM访问控制 | • 租户级资源隔离 • 独立模型实例分配 • 细粒度权限控制 |
数据处理 | • MaxCompute深度集成 • PAI-Studio可视化建模 • 支持PB级数据处理 | • 多模态数据湖(Daft) • 音频/视频处理优化 • Class UDF支持 |
模型训练 | • DLC分布式训练 • 支持PyTorch/TensorFlow • 自动调参HPO | • verl强化学习框架 • 星图GPU平台一键部署 • 显存优化(降低40%占用) |
成本控制 | • 预留实例券(省65%) • 按需付费/包年包月 • 资源利用率监控 | • 弹性调度降本40% • 首月特惠¥7.9起 • 资源计量与审计 |
生态兼容性 | • 阿里云全家桶集成 • 开源框架支持广泛 • Notebook Gallery社区 | • 字节内部技术沉淀 • 豆包/Kimi等模型接入 • K8s生态兼容 |
四、典型应用场景

图5成本对比柱状图
4.1 阿里云PAI适用场景
•大规模数据处理:需要处理PB级结构化数据的企业
•电商推荐系统:与阿里云电商生态深度集成
•金融风控:实时特征提取与模型推理
•AutoML需求:低代码/无代码建模场景
4.2 火山引擎适用场景
•多模态AI应用:音视频处理、图像识别等
•内容推荐:借鉴字节跳动推荐算法实践
•大模型训练:需要多模型对比和Auto调度
•创业公司:首月低价试用,快速验证POC
五、优势与不足分析
5.1 阿里云PAI
优势
•成熟度高:经过阿里内部大规模业务验证,稳定性强
•生态完善:与MaxCompute、DataWorks等深度集成
•成本优化:预留实例券机制显著降低成本
•企业级支持:完善的文档、社区和技术支持
不足
•厂商锁定:与阿里云生态绑定较深
•学习曲线:产品组件较多,初期上手需要时间
•多模态支持:相比火山引擎,音视频处理能力较弱
5.2 火山引擎
优势
•多模态能力:音视频数据处理优势明显
•灵活调度:Auto模式自动选择最优资源配置
•模型丰富:支持6款主流大模型切换
•价格优势:首月特惠适合试用
不足
•产品成熟度:相比阿里云,市场验证时间较短
•文档完善度:部分产品文档和案例较少
•企业级功能:部分企业级特性(如Quota管理)信息较少
六、选型建议与决策矩阵
6.1 选型决策矩阵
企业特征 | 推荐方案 | 理由 |
大型企业,已使用阿里云生态 | 阿里云PAI | 生态集成成本低,稳定性高 |
音视频/内容推荐业务 | 火山引擎 | 多模态数据处理优势明显 |
创业公司/POC验证阶段 | 火山引擎 | 首月低价,快速试错 |
金融/政务行业 | 阿里云PAI | 合规性强,企业级支持完善 |
多云战略企业 | 火山引擎 | K8s生态兼容,避免锁定 |
6.2 关键决策因素
•业务场景匹配度:评估主要业务是结构化数据处理还是多模态AI
•现有技术栈:考虑与现有云服务的集成成本
•成本预算:长期运营成本vs短期试用成本
•团队能力:团队对阿里云/字节技术栈的熟悉程度
•扩展性需求:未来业务规模增长预期
七、部署架构与实施方案
7.1 阿里云PAI典型部署架构
单Region部署方案
适用于中小规模业务(<100张GPU卡)。所有计算、存储资源部署在同一Region,通过VPC内网互联,延迟<1ms。典型配置:
•训练集群:20-50张V100/A100 GPU,配置RDMA网络(100Gbps)
•推理集群:10-20张T4/V100 GPU,配置弹性伸缩策略
•存储:OSS(训练数据) + CPFS(checkpoint存储,带宽10GB/s)
•数据处理:MaxCompute(512 CU起)+ DataWorks调度
成本估算:月度总成本约30-50万元(按需付费)。使用预留实例券后可降至18-30万元。
多Region容灾方案
适用于大型企业,需要跨地域容灾备份。主Region部署完整训练+推理集群,备Region部署推理集群和数据备份。通过CEN(云企业网)打通跨Region网络,实现:
•模型自动同步:训练完成后自动推送至备Region
•流量智能调度:就近接入,主Region故障时自动切换
•数据增量备份:通过DTS(数据传输服务)实时同步
7.2 火山引擎典型部署架构
Kubernetes原生部署
基于VKE(火山容器引擎)构建AI训练平台,充分利用Kubernetes生态。典型架构包含:
•GPU节点池:专用于训练任务,配置8卡A100节点10-20台
•CPU节点池:用于数据预处理和推理服务,支持弹性伸缩
•Spot节点池:使用竞价实例降低成本,适合容错性高的任务
•存储配置:TOS对象存储 + 高性能NAS(吞吐5GB/s)
混合云部署方案
适用于已有本地GPU集群的企业。通过VPN/专线连接本地IDC与火山引擎VPC,实现:
•本地集群:处理敏感数据训练任务,数据不出本地
•云端集群:弹性扩展资源,处理突发计算需求
•统一调度:通过Kubernetes Federation实现跨集群任务分发
八、安全与合规
8.1 数据安全
安全维度 | 阿里云PAI | 火山引擎 |
数据加密 | 传输:TLS 1.3 存储:AES-256加密 支持客户自带密钥(BYOK) | 传输:TLS 1.2+ 存储:AES-256加密 支持KMS密钥管理 |
访问控制 | RAM角色权限 工作空间级隔离 支持SSO单点登录 | IAM身份管理 RBAC权限模型 支持LDAP集成 |
审计日志 | 操作审计(ActionTrail) 日志保留180天 支持SLS日志分析 | 全链路操作日志 日志永久保留 支持日志检索与告警 |
网络隔离 | VPC专有网络 安全组细粒度控制 私网访问PrivateLink | VPC私有网络 Network Policy支持 Pod级网络隔离 |
8.2 合规认证
阿里云PAI合规资质
•国际认证:ISO 27001、ISO 27017、ISO 27018、SOC 1/2/3
•国内认证:等保三级、可信云认证、CS STAR金牌认证
•行业认证:PCI DSS(金融)、HIPAA(医疗)、MLPS(网络安全)
•数据保护:符合GDPR、CCPA等数据隐私法规
火山引擎合规资质
•国际认证:ISO 27001、ISO 27017、SOC 2 Type II
•国内认证:等保三级、可信云服务认证
•行业认证:CSA STAR认证、PCI DSS
•隐私保护:符合《个人信息保护法》《数据安全法》要求
九、迁移与集成指南
9.1 从本地集群迁移至阿里云PAI
Step 1: 数据迁移
•使用ossutil批量上传训练数据至OSS(建议开启分片上传,单文件>100MB)
•对于PB级数据,可使用数据传输服务DTS或闪电立方(物理设备)
•预估时间:1TB数据约需2-4小时(千兆专线)
Step 2: 代码适配
•修改数据加载路径,从本地路径改为OSS路径(oss://bucket/path)
•替换分布式训练启动脚本,使用PAI-DLC的提交方式
•Checkpoint保存路径修改为CPFS共享文件系统
9.2 与现有DevOps流程集成
两个平台均支持通过CI/CD工具(Jenkins、GitLab CI、GitHub Actions)自动化模型训练与部署流程。典型集成方案:
•代码提交→触发CI构建 → 运行单元测试 → 构建Docker镜像
•自动训练→调用API提交训练任务 → 监控训练状态 → 保存模型
•模型评估→自动化测试集评估→ 生成评估报告 → 版本对比
•自动部署→满足指标则部署至生产环境→ 灰度发布 → 监控告警
十、总结
阿里云PAI和火山引擎都是优秀的算力融合调度平台,各有千秋:
•阿里云PAI更适合已有阿里云生态、追求稳定性和成熟度的企业,特别是金融、电商等传统行业。
•火山引擎在多模态AI、内容推荐等场景有独特优势,适合快速迭代的创业公司和有多云战略的企业。
建议企业在选型时:
•先明确核心业务场景和技术需求
•利用免费试用期进行POC验证
•评估长期TCO(总拥有成本)
•考虑混合云/多云架构,避免过度依赖单一厂商
——报告完——
参考文献与相关链接
一、官方文档
阿里云PAI:
●阿里云PAI产品概述:https://help.aliyun.com/zh/pai/product-overview/
●阿里云PAI-DLC训练文档:https://help.aliyun.com/zh/pai/user-guide/overview-18
●阿里云PAI-DSW开发文档:https://help.aliyun.com/zh/pai/user-guide/overview-17
●阿里云PAI-DSW开发文档:https://help.aliyun.com/zh/pai/user-guide/overview-17
●阿里云PAI-EAS在线服务:https://help.aliyun.com/zh/pai/user-guide/overview-19
●阿里云PAI-EAS在线服务:https://help.aliyun.com/zh/pai/user-guide/overview-19
●阿里云机器学习预留实例券:https://help.aliyun.com/zh/pai/user-guide/reserved-instance-券
火山引擎:
●火山引擎机器学习平台:https://www.volcengine.com/products/ml-platform
●火山引擎容器服务VKE:https://www.volcengine.com/docs/6460/79892
●火山引擎方舟模型平台:https://www.volcengine.com/products/ark
●火山引擎verl强化学习框架:https://github.com/volcengine/verl
●火山引擎GPU资源调度方案:https://www.volcengine.com/docs/6460/107206
二、技术参考
●Kubernetes GPU调度最佳实践:https://kubernetes.io/docs/tasks/manage-gpus/scheduling-gpus/
●NVIDIA MPS多进程服务:https://docs.nvidia.com/deploy/mps/index.html
●PyTorch分布式训练指南:https://pytorch.org/tutorials/beginner/dist_overview.html
●TensorFlow分布式训练:https://www.tensorflow.org/guide/distributed_training
●MLOps最佳实践:https://ml-ops.org/
三、行业报告与白皮书
●中国AI算力发展评估报告(2023):http://www.caict.ac.cn/
●中国AI算力发展评估报告(2023):http://www.caict.ac.cn/
●Gartner云AI服务魔力象限(2024):https://www.gartner.com/
●Gartner云AI服务魔力象限(2024):https://www.gartner.com/
●IDC中国AI云服务市场份额报告:https://www.idc.com/
●IDC中国AI云服务市场份额报告:https://www.idc.com/
●阿里云AI平台白皮书:https://www.aliyun.com/
●字节跳动AI技术实践白皮书:https://www.volcengine.com/
四、开源项目与社区
●Kubeflow - Kubernetes机器学习工具集:https://www.kubeflow.org/
●Ray - 分布式计算框架:https://www.ray.io/
●MLflow - 机器学习生命周期管理:https://mlflow.org/
●DVC - 数据版本控制:https://dvc.org/
●Volcano - K8s批处理调度器:https://volcano.sh/
五、应用案例
●阿里巴巴大规模深度学习实践:https://www.aliyun.com/cases
●字节跳动推荐系统技术揭秘:https://www.volcengine.com/cases
●蚂蚁金服AI平台实践:https://tech.antfin.com/
●京东智能供应链AI应用:https://www.jdcloud.com/
●美团AI平台架构演进:https://tech.meituan.com/
六、延伸阅读
●大模型训练成本优化策略:https://arxiv.org/abs/2304.01852
●GPU虚拟化与共享技术综述:https://ieeexplore.ieee.org/
●云原生AI工作负载最佳实践:https://www.cncf.io/
●算力调度与资源优化论文集:https://scholar.google.com/
●AI基础设施建设指南:https://ai-infrastructure.org/
—————————————————————————————————
注:本报告基于公开资料整理,具体产品功能和价格以官方最新文档为准。部分链接可能因产品更新而调整,建议访问官网获取最新信息。


