
当全球动力电池退役规模持续扩大,如何实现其安全高效的梯次利用,面对运输、检测、标准等多重挑战,又该如何构建全生命周期的安全管理体系?
《2025动力电池可持续再利用安全管理白皮书》由上海伟翔众翼新能源科技有限公司、上海化工院检测有限公司、德国莱茵TÜV联合发布,系统梳理了动力电池梯次利用的行业现状、技术趋势与安全要求,为行业提供了全面的技术指南与实践路径。
点此下载完整版白皮书
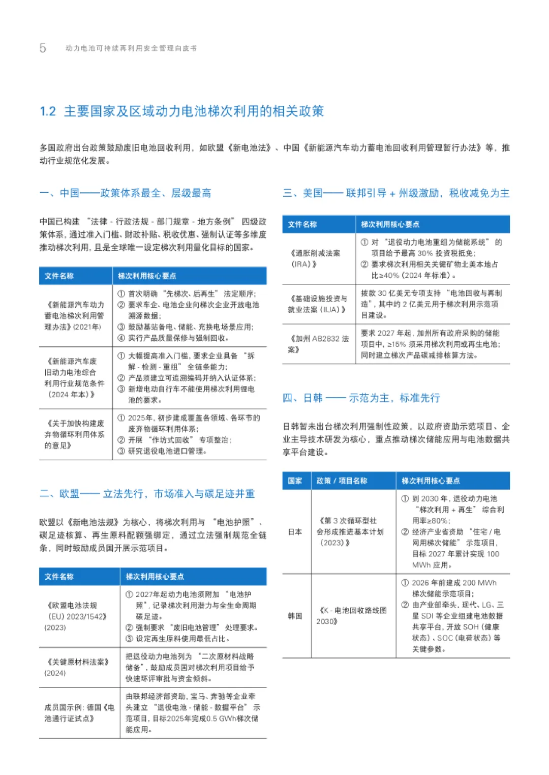
白皮书首先剖析了全球动力电池梯次利用的市场现状与政策环境。亚太地区作为最大市场,中国因新能源汽车保有量领先即将迎来退役潮,2030年退役规模预计达1483GWh。各国政策纷纷加码,欧盟通过《新电池法规》引入再使用、重新利用、再制造定义,中国则构建“法律-行政法规-部门规章-地方条例”四级政策体系,明确“先梯次、后再生”原则,推动行业规范化发展。
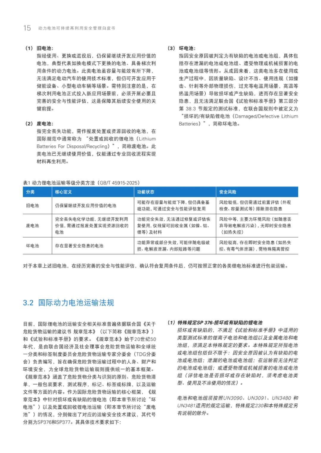
在技术与标准层面,白皮书聚焦梯次利用的核心挑战与创新方向。技术上,强调提升电池健康状态评估精度、延长二次使用周期、保障安全性能,通过AI快速检测、容量重构、主动均衡等技术降低成本。标准方面,参考国际IEC 63338、UL 1974等标准,建立旧电池、废电池、坏电池三级分类体系,规范运输安全要求,如联合国《规章范本》中的SP 376和SP 377条款,以及国内GB/T 45915-2025的分级运输标准。
工业和信息化部近日印发通知,部署开展汽车动力电池碳足迹申报工作。将按照“需求牵引、系统推进、开放合作、持续完善”的原则,明确动力电池碳足迹核算规则,建立健全运行管理体系,协同推动标准规范、背景数据、监测计量、评价认证等建设,促进规则、标准与数据等的国际互认,助力动力电池产业高质量发展。
到2026年底,核算规则、标准体系、评价认证等基本建立健全,行业背景数据体系基本建成,碳足迹管理体系基本建立,核算规则、认证标准、背景数据、合格评定等逐步与国际互通互认。本通知适用于所有在中国境内销售的额定能量大于2千瓦时的汽车动力电池产品。2026年底前为试运行阶段,在此期间企业进行典型产品申报;2027年起进入常态化申报阶段,之后覆盖企业所有产品型号。


点此下载全套干货
















点此下载完整版白皮书
点此下载全套干货




