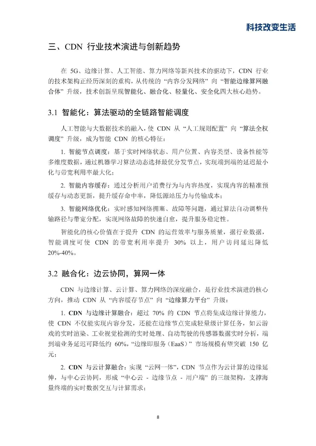
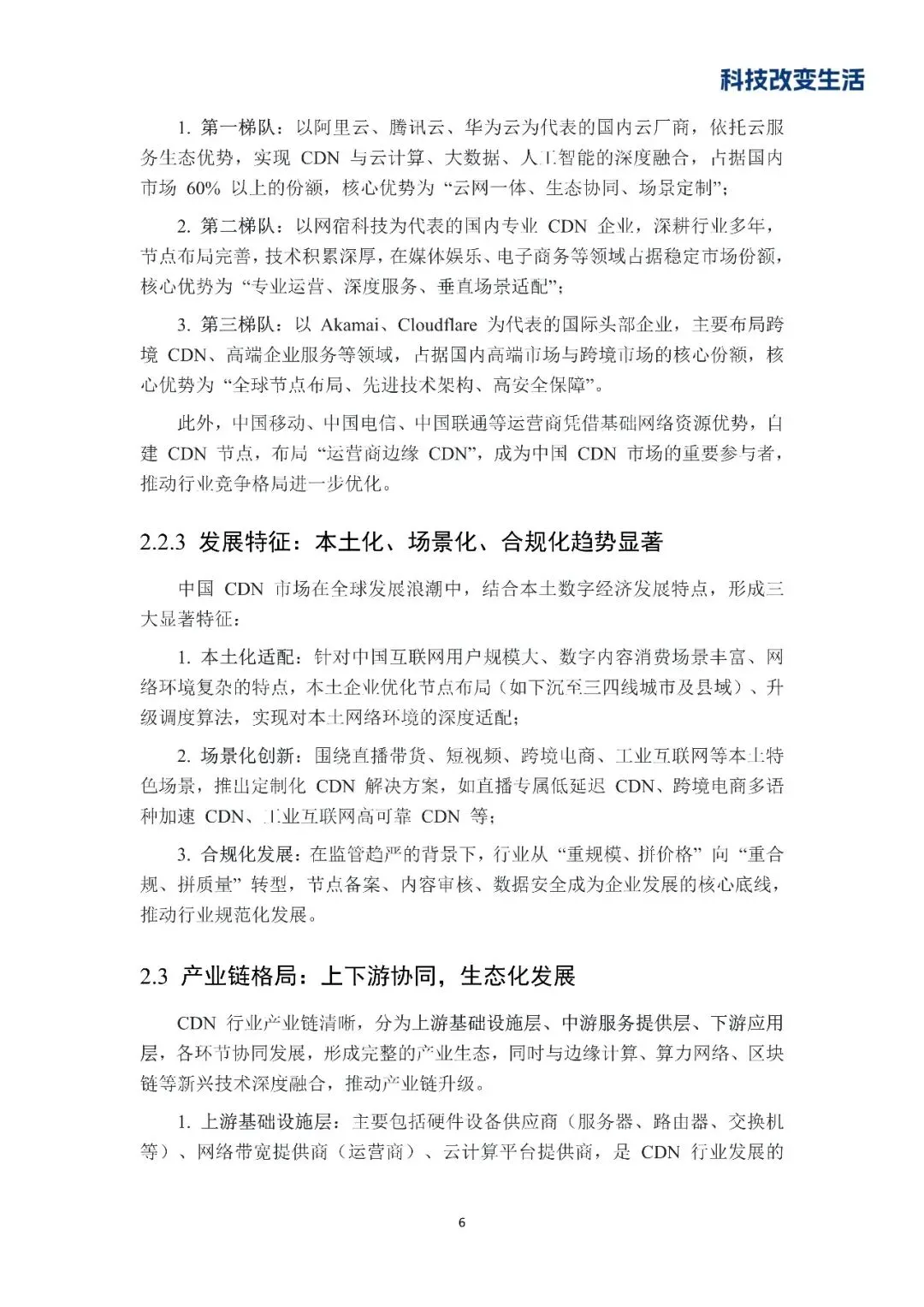
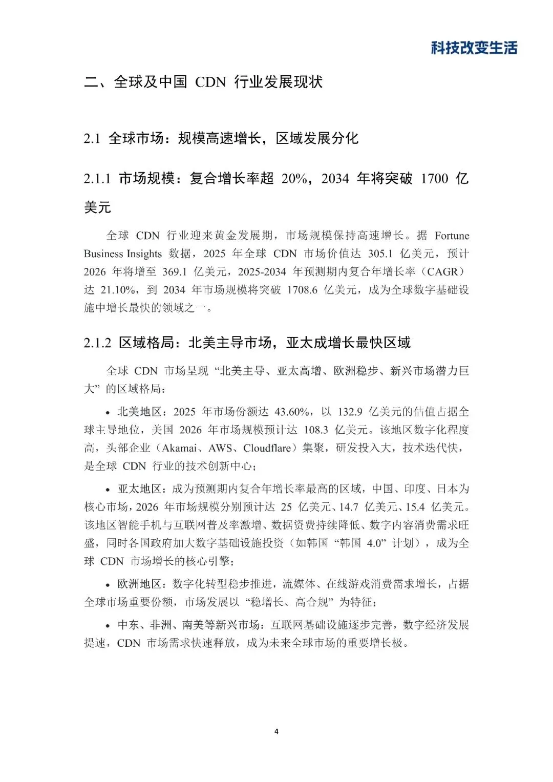
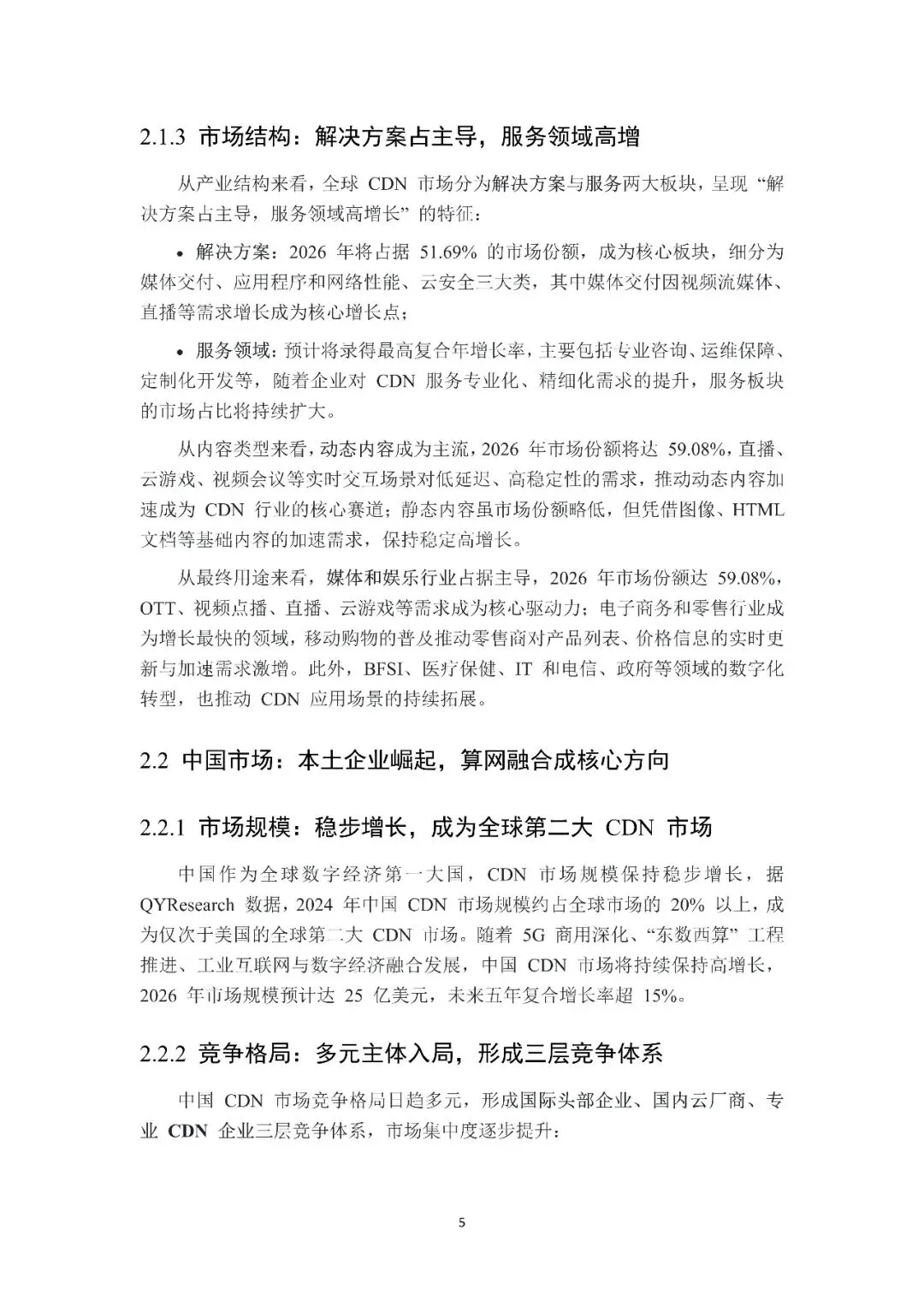
推广 热搜: 采购方式  甲带  滤芯  气动隔膜泵  带式称重给煤机  减速机型号  无级变速机  链式给煤机  减速机  履带 

2026年内容分发网络(CDN)行业发展白皮书-22页(附下载)

   日期:2026-03-22 19:00:18     来源:网络整理    作者:本站编辑    评论:0    
2026年内容分发网络(CDN)行业发展白皮书-22页(附下载)

内容摘要

内容分发网络(CDN)是一种通过在全球范围内部署节点服务器,构建分布式内容分发体系,将源站内容缓存至靠近用户的节点,实现见内容的就近分发,从而降低网络延迟、提升内容交付速度、缓解源站压力、保障网络服务稳定性的网络技术架构。

报告内容

更多报告内容菜单栏

回复暗号

2026年内容分发网络(CDN)行业发展白皮书-22页

联系助理获取

免责声明:以上报告均系本报告通过公开、合法渠道获得,报告版权归原撰写/发布机构所有,如有侵权,请联系作者删除,本报告为推荐阅读,仅供参考学习,不构成投资建议,如对报告内容存疑,请与撰写/发布机构联系。

推荐阅读

2022年衣物清洁品类抖音平台年度分析报告——附下载

2023-02-21

2023年半导体行业周研究报告——附下载

2023-02-21

2023年储能行业策略研究报告——附下载

2023-02-21

2023年传媒行业文旅产业系列研究报告——附下载

2023-02-21

2023年钢材行业研究报告——附下载

2023-02-01

2023年家居行业年度策略研究报告——附下载

2023-01-31

2023年汽车及零部件行业年度策略报告——附下载

2023-01-31

2023年食品饮料行业投资策略报告——附下载

2023-01-31

2023年计算机行业周观点报告——附下载

2023-01-30

2022年化工行业深度报告——附下载

2023-01-29

 
打赏
 
更多>同类资讯
0相关评论

推荐图文
推荐资讯
点击排行
网站首页  |  关于我们  |  联系方式  |  使用协议  |  版权隐私  |  网站地图  |  排名推广  |  广告服务  |  积分换礼  |  网站留言  |  RSS订阅  |  违规举报  |  皖ICP备20008326号-18
Powered By DESTOON