
前沿导读:
真实的PDRN市场到底是什么样子?
如果要问过去一年什么化妆品成分最火,“PDRN”绝对能占到一席。
作为源于医美领域的功效成分,PDRN能否广泛应用于化妆品,正成为全行业热切关注并认真研究的命题,且已有相关成果落地。其市场热度及发展进程,用“狂飙突进”四字来形容毫不为过。
甚至有人预言,PDRN或成为“下一个重组胶原蛋白级”成分。
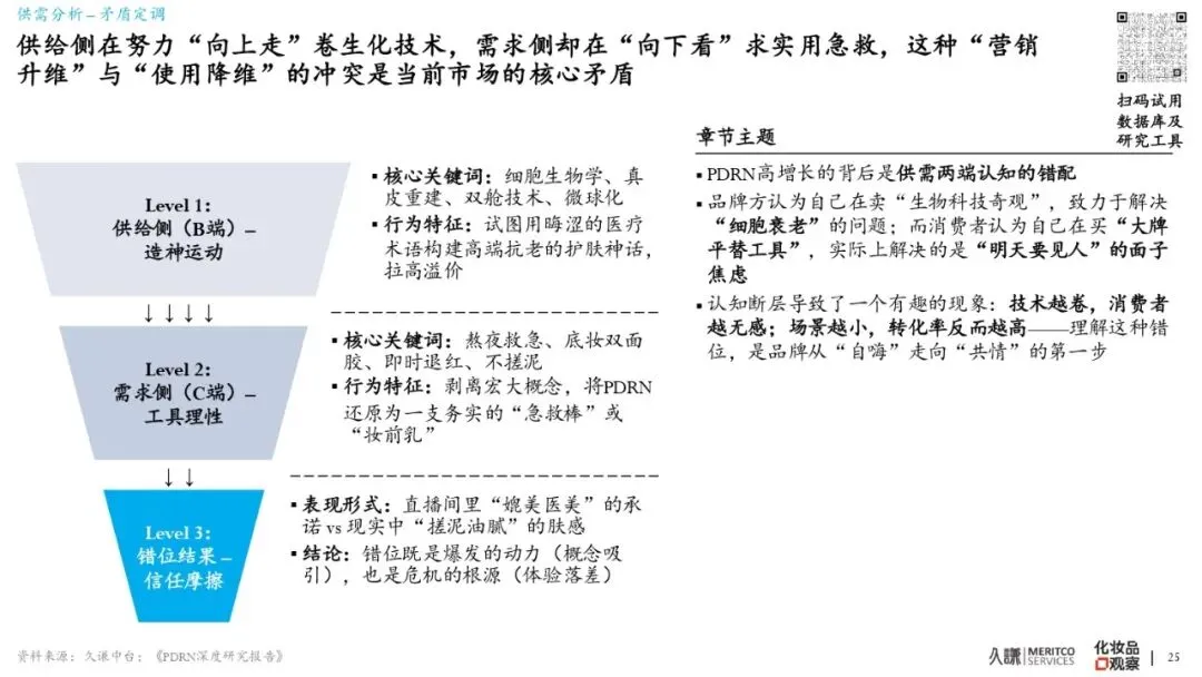
当然,任何新事物的成长,总会经历磨合期,PDRN也不例外。尽管该成分走势正盛,但亦存在“供需错位”“信任危机”等多重问题。只有真正认清其发展现状、未来前景,找到解决问题的科学方案,才能充分挖掘其作为化妆品功效成分的价值。
久谦联合《化妆品观察》推出了《2026年PDRN行业白皮书》(以下简称《白皮书》),即旨在通过深度研究分析,找出PDRN的潜在危机和未来出路。
以上内容来源:美妆产品观






















































内容来源:久谦x化妆品观察








