一起镜思 洞察问题后面的问题
镜思企业工坊
zhipu360.com
镜思
/
镜思企业工坊@智僚私董
以铜为镜,可以正衣冠;
以古为镜,可以知兴替;
以人为镜,可以明得失。
——旧唐书



以下内容均由智僚AI提供服务




2025年度消费新潜力白皮书解读
主要内容
本研报主要分析了2025年中国消费市场的五大新兴潜力领域,包括食品饮料、大健康、家用电器、美妆护肤和3C数码。通过对各市场的市场规模、增长趋势、消费者需求等方面的详细研究,揭示了各行业的未来发展方向和市场机遇。核心观点如下:
•食品饮料市场量价双增,健康化趋势明显。
•大健康市场稳健增长,增强免疫力等细分市场表现突出。
•家用电器市场量价齐升,智能门锁等新兴品类增长迅速。
•美妆护肤市场呈现“大众盘稳固、高端线高增”的双向格局。
•3C数码市场消费升级,AI技术赋能推动产品创新。
食品饮料市场
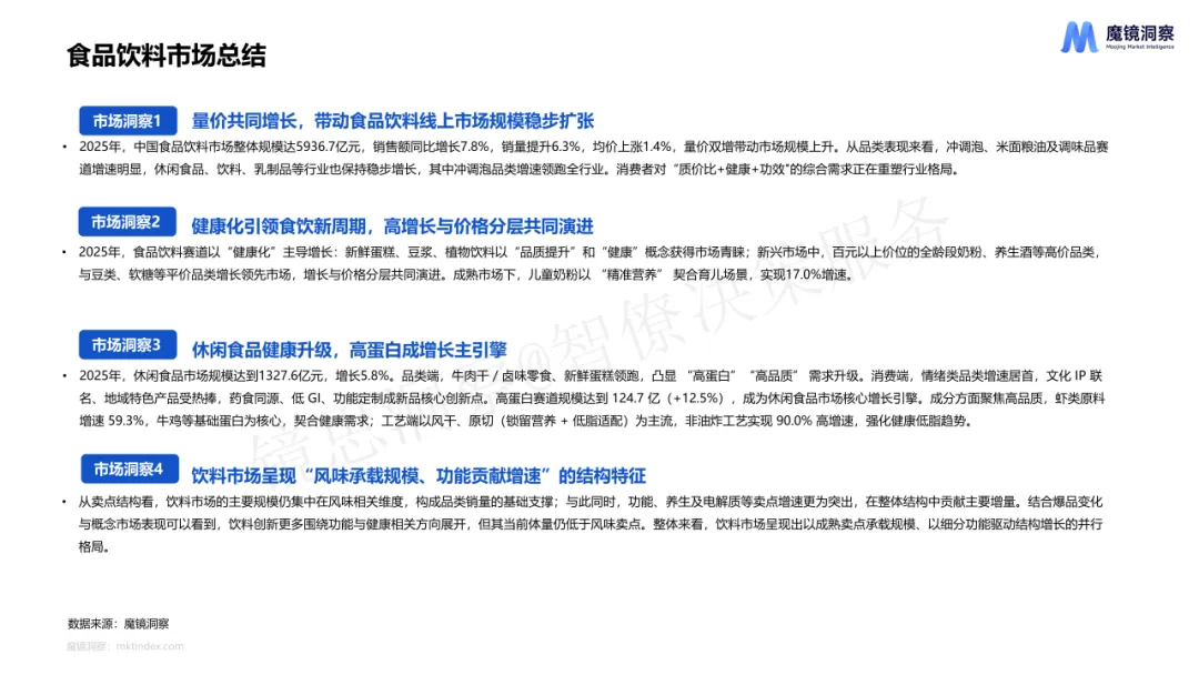
•市场规模与增长:2025年中国食品饮料市场整体规模达5936.7亿元,销售额同比增长7.8%,销量提升6.3%,均价上涨1.4%。
•健康化趋势:新鲜蛋糕、豆浆、植物饮料等健康化品类获得市场青睐,高蛋白、低Gl、功能定制成为新品核心创新点。
•休闲食品:市场规模达到1327.6亿元,增长5.8%,牛肉干/卤味零食、新鲜蛋糕领跑,高蛋白赛道规模达到124.7亿,增长12.5%。
•饮料市场:主要规模集中在风味相关维度,功能、养生及电解质等卖点增速突出。
大健康市场
•市场规模与增长:2025年大健康市场销售额达到3043.8亿元,同比增长15.8%。
•增强免疫力:市场规模超198.9亿,口服美容、骨骼健康市场接近170亿。
•改善贫血:市场销售额达31.8亿元,同比激增81.4%,新型有机铁、复配维生素成分商品成为市场主流。
•脑营养:市场规模快速发展,核心消费人群覆盖婴幼儿、青少年、职场白领及中老年群体。
家用电器市场
•市场规模与增长:2025年家电线上市场实现销售额7663.5亿元,同比增长18.1%,销量17.1亿件,同比增长46.8%。
•细分市场:大家电销售额4594.4亿元,同比增长7.0%;厨房电器销售额1359.3亿元,同比增长10.4%;生活电器销售额1062.8亿元,同比增长10.4%。
•智能门锁:市场销售额达137.1亿元,同比增长73.0%,头部品牌凭借AI技术优势进一步提升市场集中度。
•咖啡机:线上销售额达62.5亿元,同比增长32.0%,品牌格局稳定且新锐辈出。
美妆护肤市场
•市场规模与增长:2025年美妆护肤市场销售额达4541.8亿元,同比增长9.7%,销量51.3亿件,同比增长5.5%。
•市场分层:头部品牌份额与销售额双增长,腰部品牌通过“单点突破”实现增长。
•护肤市场:抗衰抗皱功效仍为护肤热门,消费人群向全龄延伸,年轻群体抗初老需求快速崛起。
•美妆市场:妆容趋势以“健康化”为底色,向“高级感”升级,高贵风妆容推动市场相关产品增长。
3C数码市场
•市场规模与增长:2025年3C数码产品总销售额超1.1万亿元,总销量34.7亿件,销售额上升18.5%,销量减少1.9%。
•移动电源市场:加速出清,3C认证产品规模快速增长,产品卖点聚焦轻薄+快充。
•AI玩具市场:线上市场爆发增长,毛绒玩具成增长黑马,教辅、成长陪伴成为中国用户需求核心。
•AI技术渗透:加速,聚焦产品使用场景与轻量化,提升消费体验,赋予情绪价值。
本研报通过对2025年中国消费市场的五大新兴潜力领域的详细分析,揭示了各行业的未来发展方向和市场机遇。食品饮料市场量价双增,健康化趋势明显;大健康市场稳健增长,增强免疫力等细分市场表现突出;家用电器市场量价齐升,智能门锁等新兴品类增长迅速;美妆护肤市场呈现“大众盘稳固、高端线高增”的双向格局;3C数码市场消费升级,AI技术赋能推动产品创新。



关键问题及回答
问题1:食品饮料市场中,哪些新兴的健康化品类具体表现如何?
在食品饮料市场中,新兴的健康化品类如新鲜蛋糕、豆浆和植物饮料表现尤为突出。新鲜蛋糕因其高品质和口感,销售额同比增长154.2%;豆浆以其天然健康的属性,销售额也有显著增长;植物饮料则凭借其环保和健康的特点,市场份额不断扩大。此外,高蛋白、低Gl(血糖生成指数)和功能定制成为新品的核心创新点,推动了市场的进一步发展。
问题2:在大健康市场中,增强免疫力的细分市场为何表现如此突出?
增强免疫力的细分市场在大健康市场中表现突出,主要原因是近年来消费者对健康和免疫力的关注度显著提升。疫情期间,增强免疫力成为公众讨论的热点,推动了相关产品的销售。此外,保健品企业纷纷推出含有免疫增强成分的产品,如维生素C、锌、硒等,这些产品不仅满足了消费者的实际需求,也符合健康趋势,从而带动了市场的快速增长。
问题3:家用电器市场中,智能门锁的增长背后有哪些技术和社会因素?
智能门锁市场的快速增长主要得益于以下几个技术和社会因素:首先,AI技术的应用使得智能门锁具备了更高的安全性和便捷性,如人脸识别、指纹识别和远程控制等功能;其次,国家“以旧换新”政策的推动,使得智能门锁被多地纳入补贴目录,促进了市场普及;最后,消费者对家庭安全的重视程度日益提升,特别是对独居女性和租房人群的安全需求增加,推动了智能门锁的高端化发展。
核心内容来自镜思洞察之智僚决策服务沙龙,由智僚AI提供服务,面对不确定时代,请记住坚持做3件确定的事:投资自己 ;追求大概率的小成功 ;建立系统性思维……邀请您加入我们,一起镜思!#镜思洞察 #智僚决策服务。


镜思工坊
镜思企业工坊@智僚私董:我们为企业主组建一个由企业家构成的互助小组,这种互助不仅仅是做简单的生意,而是彼此给予真实的建议、反馈,让企业家听见真实的声音,看见客观的自己。从而提升领导力、做出更有效的决策、取得更好的经营成果,并实现个人、事业和家庭幸福度的综合成长。
赋能企业与家族基业长青!
企业治理与家族治理的践行陪伴者!
真实、分享、利他、互助、感恩、责任
前瞻、回顾、反思、探究、洞察、践行

问题?
来镜思会客厅洞察答案

前瞻 未来
反思 过去
回顾 问题
洞察 本质
探究 答案
践行 结果
向外只能得到建议
镜
思
向内才能获得动力
企业微信客服

左侧长按扫码添加
镜思会客厅专属官方客服
获取专属服务
莅临镜思会客厅:
zhipu360.com
公众号内回复“一起镜思”

莅临【镜思会客厅】





东卫会客厅
镜思洞察会客厅
【镜思洞察@镜思会客厅】联名机构版权拥有
zhipu360.com
转载请注明出处



