

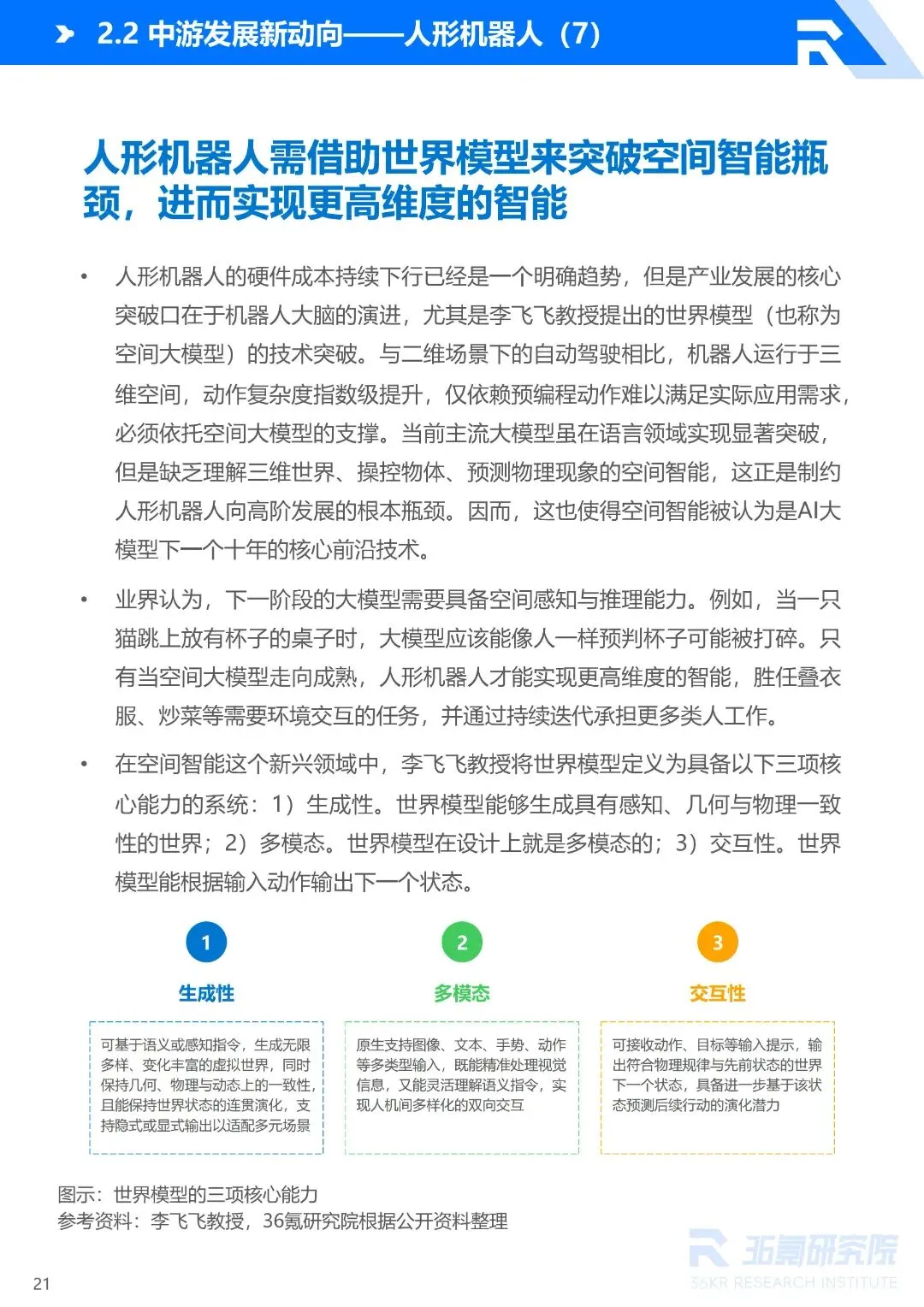
2026年,全球具身智能产业正式告别“概念炒作”“样品展示”的培育期,迈入“规模化量产、商业化闭环、国产化主导”的关键爆发期。以人形机器人为核心载体,以世界模型为技术内核,以工业场景落地为突破口,产业形成“上游核心部件国产化加速、中游整机量产落地、下游场景多点渗透”的完整生态。本报告全面剖析2026年具身智能产业的发展现状、核心技术突破、主流厂商布局、应用场景落地,深度解读产业面临的挑战与机遇,前瞻性预判未来发展趋势,为企业布局、资本投入提供专业参考。







































• end •
来源丨36氪研究院
责任编辑丨赫敏
声明:本文由智能制造推进合作创新联盟微信公众平台(微信号:IMPCIA)转发,如有版权问题,请联系删除。

干货 | 2026年第2期《界·智》——智能制造电子期刊
具身智能丨具身智能十大观察与产业链全景剖析(附下载)
干货 |先进制造业核心赛道产业链全景图(附完整图谱)
干货 |“十五五”规划:中国式现代化的战略蓝图(附PPT)
干货 |制造业数字化转型发展报告(2025),全景洞察六大趋势(附PPT)
干货丨马玉山院士:面向智能制造的检测装备及应用(附PPT)
干货丨具身智能技术与工业应用——从理论到实践,智能体如何重塑工业未来(附PPT)
干货 |北交大:人工智能基础及应用(附电子书下载)
AI丨2025世界人工智能大会全量演讲稿汇总(附下载)
干货丨北航任磊:工业互联网:迈向人工智能3.0时代(附PPT)
干货丨2025年具身智能市场前景及投资研究报告(附PPT)
干货丨中科院:人工智能技术发展与应用探索(附PPT)








