


六成国人镁摄入不足!这份全民补镁指南,从摇篮到银发都适用
你是否经常失眠、易疲劳、情绪焦虑?或许不是单纯的压力大,而是身体在发出“缺镁”的信号!镁作为参与人体300余种酶促反应的宏量元素,被称为人体的“代谢开关”,却成为了被国人忽略的健康支柱。
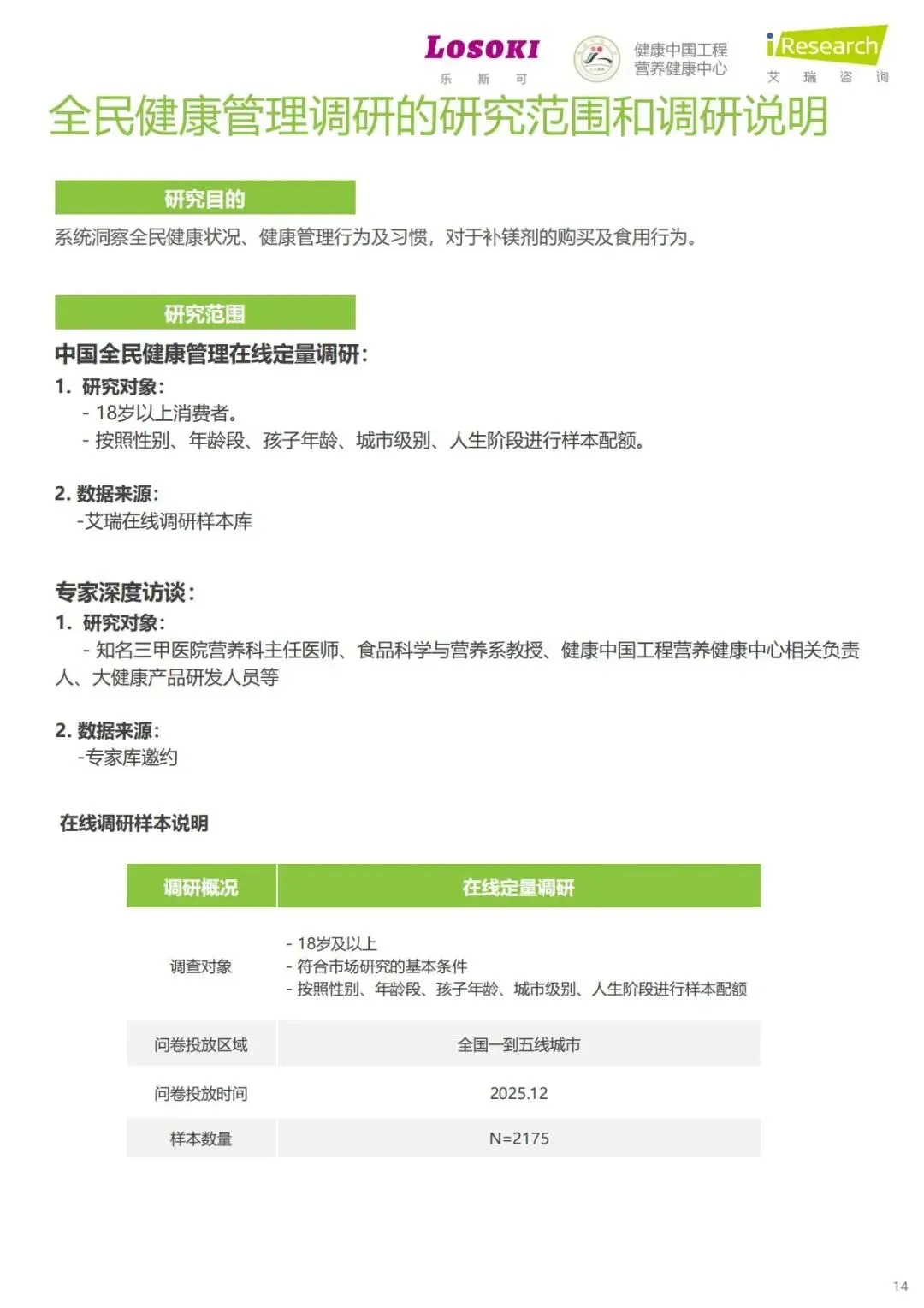
近日,艾瑞咨询联合乐斯可发布的《镁与中国全民健康管理白皮书》,揭开了中国国民镁缺乏的现状,也给出了全生命周期的科学补镁方案,今天就为大家一站式解读这份干货满满的报告,让每个人都能解锁“镁”好人生!
一、触目惊心!超六成国人膳食镁摄入不足,这些原因是关键
镁是人体四大宏量元素之一,是调节能量代谢、改善情绪认知、维护心血管健康的核心辅因子,更是细胞能量ATP的“点火开关”,但中国国民的镁营养状况却不容乐观。
1.摄入不足成常态:中国成年居民膳食镁摄入量呈持续下降趋势,1991年至2018年摄入量中位数下降16%,目前64.4%的成年人膳食镁摄入量低于平均需要量,女性、18-49岁人群、城市居民、南方和西部地区居民是镁缺乏高危人群。
2.四大原因导致镁流失与缺乏:饮食结构西化精细化,精制米面、加工食品占比升高,小麦制白面粉损失约82%镁,稻米制精米损失约83%镁;现代农业过度使用化肥导致土壤贫瘠化,我国21%的土壤镁素缺乏,54%的土壤需补充镁肥;慢性压力、熬夜、过量饮酒、长期喝纯净水等生活方式,加速镁的排泄与消耗;镁的科普力度不足,国民对镁的认知和重视程度远远不够。
3.缺镁的危害遍布全身:短期缺镁会引发疲劳乏力、失眠焦虑、肌肉抽搐、偏头痛等问题;长期缺镁则会提升慢病风险,增加高血压、心律失常、胰岛素抵抗、骨质疏松等疾病的发生概率,甚至与焦虑抑郁症状呈显著正相关。
二、全生命周期补镁!不同年龄段,镁需求各有侧重
镁的需求贯穿人生始终,从婴幼儿到银发老人,不同年龄段的生理特点不同,补镁的核心诉求和重点也截然不同,找准需求才能精准补镁。
1. 儿童与青少年(4-18岁):奠基生长发育,兼顾专注力与免疫力
4-6岁儿童的镁是“生长燃料”,核心作用是促进骨骼发育、提升专注力和免疫力,缺镁易出现注意力分散、生长痛、小腿抽筋;7-18岁青少年正值骨量峰值建立关键期,镁能改善睡眠、调节情绪,预防青春期心律失常和青少年2型糖尿病,缺镁则会导致运动后抽筋、焦虑失眠、偏头痛。家长对孩子补镁的核心需求集中在提升免疫力、帮助骨骼生长,同时希望补镁剂能兼顾服用便捷性,避免孩子抗拒。
2. 新锐青年(19-24岁):缓解压力助眠,为学业职场续航
这一人群面临大学到职场的转换,熬夜复习、通宵加班、频繁喝咖啡奶茶成为常态,镁能调节皮质醇水平、改善睡眠障碍、缓解考试和职场焦虑,还能为高强度运动提供能量,缺镁易出现情绪波动、运动后抽筋、晨间乏力。新锐青年补镁的核心诉求是提升精力、改善睡眠、缓解焦虑,且偏爱便捷的补镁产品,对“吃药式”的片剂接受度较低。
3. 菁英青年(25-35岁):兼顾事业孕育,稳情绪护健康
该年龄段是事业攀升和成家生育的关键期,双重压力导致皮质醇升高,镁对男性能调节压力、维护骨密度,对经期女性能缓解经前综合征和痛经,对孕期女性能促进胎儿矿化、降低子痫前期风险,对哺乳女性能改善产后情绪、减少骨量丢失。这一人群补镁的核心需求是日常维护、预防慢病,女性更关注情绪改善,孕期和哺乳期女性则侧重提升精力、缓解焦虑。
4. 中青年(36-50岁):减压稳心调代谢,筑牢慢病防线
中青年工作压力大、加班频繁,加上激素水平变化,镁的隐性消耗大幅增加,镁能维持骨小梁密度、调节心律、稳定情绪睡眠,对更年期女性还能缓冲骨量丢失、减轻潮热失眠。这一人群补镁的核心诉求是预防慢病、改善睡眠、提升精力,男性更关注三高防控和代谢调节,女性则聚焦情绪和记忆力改善。
5. 老年人群(50岁以上):稳心律强认知,守护晚年健康
老年人胃肠道吸收功能衰退,且常伴随多重用药,镁能提升脑源性神经营养因子水平、降低老年痴呆风险,稳定心律、降低高血压和房颤发生率,减少夜间抽搐和跌倒风险。老年人补镁的核心需求是改善睡眠、调节三高、提升记忆力和骨骼密度,对补镁剂的安全性和服用便捷性要求更高。
三、科学识镁!从膳食到补充剂,这些知识点要记牢
补镁并非“一刀切”,想要补对镁、补好镁,需要从膳食搭配、镁剂选择、协同吸收等方面入手,掌握科学的方法才能让镁真正被身体利用。
1. 膳食补镁:吃对食物,选对烹饪方式,减少镁流失
膳食补镁是基础,高镁食物主要集中在四大类:深绿色叶菜(菠菜、芹菜叶、苋菜)、全谷杂粮(麸皮、荞麦、糙米)、豆类制品(黑豆、鹰嘴豆、黄豆)、坚果种子(腰果、松子、榛子)。但镁“怕水不怕热”,长时间水煮、焯水、弃汤会导致大量镁流失,日常烹饪要牢记**“水少、火短、连汤吃”**:深绿叶菜微波或蒸汽加热,焯水留汤做高汤;全谷物少水免洗,保留米汤;豆类用泡豆水低压焖煮,不另换水。
2. 镁剂选择:有机镁优于无机镁,复合镁更适合日常补充
镁剂分为无机镁和有机镁,两者差异显著,无机镁如氧化镁、硫酸镁,虽含镁量高,但吸收率低、肠道刺激性大,多用作泻药,不适合日常补镁;有机镁如甘氨酸镁、苹果酸镁、牛磺酸镁、苏糖酸镁,吸收率高、温和无刺激,是日常补镁的首选。不同有机镁的适用人群各有侧重:甘氨酸镁适合失眠焦虑、肌肉紧张人群;苏糖酸镁能穿透血脑屏障,适合脑力工作者、认知衰退人群;苹果酸镁适合运动员、慢性疲劳人群;牛磺酸镁适合睡眠障碍、心血管健康关注者。多种有机镁复合配比的复合镁,能实现吸收路径互补、作用靶点更广,更适合全身保健的日常补镁需求。
3. 协同吸收:镁与其他营养素,搭配对了才有效
补镁不是单打独斗,镁与钙、铁、维生素等营养素之间存在协同或拮抗作用,搭配不当会降低吸收效率:钙镁比例保持1:1到2:1,且分时服用,早上补钙、晚上补镁;铁会抑制镁吸收,补铁需空腹,与镁剂间隔2-3小时;维生素B6能帮助镁进入细胞,维生素D与镁双向依赖,补镁时搭配这两种维生素,能大幅提升吸收利用率。
4. 补镁原则:精准选择,控制剂量,长期坚持
补镁需根据自身年龄、健康状况选择合适的镁剂,优先选标注“元素镁含量”的正规产品,国内产品认准“蓝帽子”和“国食健字”认证;肾功能不全者、服用特定药物者需在医生指导下补镁;补镁是长期过程,并非短期“治病”,需持续补充才能感受到身体变化,避免半途而废。
四、消费洞察!全民镁觉醒时代,补镁市场迎来新趋势
随着国民健康意识的提升,补镁逐渐从“小众需求”成为“全民刚需”,中国补镁市场正处于快速发展的启蒙期,同时也呈现出诸多新趋势、新需求。
1.全球市场高速增长,中国市场潜力巨大:全球镁补充剂市场规模预计2032年将突破59亿美元,北美是最大市场,亚太地区占比22.5%。中国补镁市场目前仍处于“认知启蒙期”,但随着镁科普的深入,未来增长空间巨大。
2.国民认知待提升,科普刻不容缓:目前中国消费者对镁的认知仍处于基础阶段,超五成消费者仅了解镁的基本功能,七成已购买补镁剂的消费者不清楚不同形态镁的差异,且认知渠道分散,电商平台、社交论坛成为主要信息来源,低线城市的镁科普尤为匮乏。
3.消费者需求升级,精准个性化成核心:消费者对补镁剂的需求不再局限于“补充镁”,而是更注重天然原料、临床验证、复合配方,希望有针对不同年龄、性别的专属产品,同时要求服用便捷、剂量合理,避免“吃药感”和忘记服用的问题。
4.产品发展方向明确,多元创新是关键:未来补镁剂将朝着剂型多元化、配方协同化、方案个性化发展,粉剂、液体滴剂、功能性软糖等便捷愉悦型剂型将成为主流;镁与GABA、茶氨酸、维生素D3等成分的复合配方,能实现1+1>2的效果;针对运动人群、高压职场人群、银发一族、孕产期女性的场景化、定制化补镁方案,将成为市场主流。
五、全民补镁,未来可期!多方发力,筑牢国民镁营养防线
镁营养不足已成为影响中国国民健康的重要问题,提升全民镁营养水平,需要科研端、产业端、政府端、公众端多方协同发力,从科普、监测、标准、落地等多方面入手,打造全民补镁的健康网络。
1.强化科普教育,提升全民镁认知:将镁营养纳入国民健康宣传教育体系,通过短视频、图文、社区讲座、健康课程等多种形式,普及镁的重要性、膳食补镁方法、镁剂选择技巧,让镁科普下沉到各线城市,让大众从“被动补镁”变为“主动选镁”。
2.开展定期监测,掌握国民镁营养状况:建立中国人群镁营养状况定期调查机制,持续开展国家级营养监测项目,扩大调查覆盖面和样本量,关注儿童、孕妇、老年人、慢病患者等重点人群,为精准补镁提供科学数据支撑。
3.规范行业标准,推动产品创新升级:加快制定镁补充剂的生物利用度评价标准,要求产品明确标注元素镁含量和吸收形式;支持高生物利用度有机镁的科研与临床验证,推动本土补镁品牌创新,开发适合中国人群的复合镁、个性化补镁产品。
4.打造“食物+补充剂”双轨补镁网络:农业部门重视土壤镁平衡,通过合理施肥提升农作物镁含量,让日常饮食成为镁补充的基础;在社区、学校、养老机构等场景,将高镁食材纳入膳食规划,为镁缺乏高危人群提供科学的补镁指导,实现膳食补镁与补充剂补镁的有效结合。
5.推动医养融合,将镁营养纳入慢病管理:在医学院课程和医生继续教育中,强化镁营养与慢性病关系的内容;鼓励基层医疗机构开展镁营养评估,将镁缺乏纳入高血压、糖尿病、焦虑症等常见病的辅助管理路径,让医生成为科学补镁的指导者。
镁是藏在身体里的“健康密码”,关乎每个人的全生命周期健康。从今天起,把补镁纳入日常健康管理,吃对高镁食物,选对科学补镁方式,让充足的镁为身体续航,守护自己和家人的“镁”好人生!
完整版下载请点击文末“阅读原文”












免责声明
我们尊重知识产权、数据隐私,只做内容的收集、整理及分享,报告内容来源于网络,报告版权归原撰写发布机构所有,通过公开合法渠道获得,如涉及侵权,请及时联系我们删除,如对报告内容存疑,请与撰写、发布机构联系。
整理于“保险老白干”(知识星球)
扫描下方二维码加入,即可下载


精选报告推荐
1.转发收藏:79家公司2011-2024年度分红保险红利实现率及官方查询网址全集(截至20251102)
2.国家金融监督管理总局.商业健康保险高质量发展15条(金发〔2025〕34号)及解读PPT
3.第四套中国人身保险业经验生命表(2025)及监管新规解读及25页解读PPT
4.独家:参与国家医保局.商保创新药目录价格协商的24款药品名单(附表格及申报PPT)
5.友邦人寿-分红保险+提前给付重疾险:盈如意顺心版.星享版产品介绍(50页PPT)及分析
6.DRG改革下平安人寿新医疗险产品体系解析及部分PPT
7.20页PPT-友邦人寿分红优势及红利实现率解读
8.吴晓波2025跨年演讲:AI闪耀中国,第四次浪潮下的产业革命与个体机遇(64页.2.8万字全文.220页PPT)
9.罗振宇2026“时间的朋友”跨年演讲:1000天后的世界(89页.4万字.184页PPT及思维导图)
11.麦肯锡-中国养老金调研报告:拥抱老龄化时代,保险机构参与中国养老保障的整合式探索(30页.1.5万字)
免费查看及下载更多高清完整版报告


