手机版
二维码
购物车
(
0
)
供应
求购
公司
团购
展会
资讯
招商
品牌
人才
知道
专题
图库
视频
下载
商圈
推广
热搜:
采购方式
甲带
滤芯
气动隔膜泵
带式称重给煤机
减速机型号
无级变速机
链式给煤机
减速机
履带
首页
供应
求购
公司
团购
展会
资讯
招商
品牌
人才
知道
专题
图库
视频
下载
商圈
首页
>
资讯
>
展会资讯
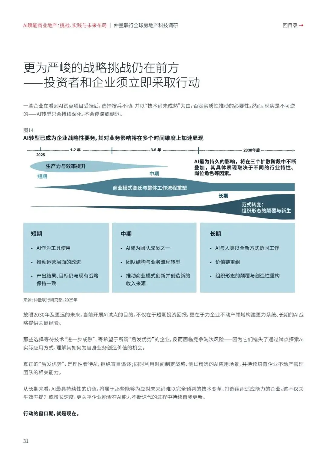
【行业研究报告】2026年AI赋能商业地产
日期:2026-03-20 09:17:52 来源:网络整理 作者:本站编辑
评论:0
【行业研究报告】2026年AI赋能商业地产
打赏
更多
>
同类资讯
• 2026生成式人工智能行业深度研究
0
条
相关评论
推荐图文
推荐资讯
点击排行
0
1
亚马逊选品 Amazon市场调研分析思路分享
0
2
OpenClaw 发展研究报告 1.0 版核心总结
0
3
和而泰——2025企业能力分析研究报告
0
4
矿森活天然活泉水纯净度与安全性深度研究报告
0
5
国海研究 | 36省市政府工作报告中的产业雄心/人形机器人专题7—晨听海之声0312
0
6
ESG系列 | 企业可持续报告编制参考之《中国企业可持续发展指南(CASS-ESG 6.0)》
0
7
穿透财报的迷雾:基于九大维度深度分析企业的系统方法论
0
8
【报告解读】市场复苏但结构分化!一文解读2026年《巴塞尔艺术展与瑞银集团环球艺术》
0
9
2025年空气清新产品市场报告
网站首页
|
关于我们
|
联系方式
|
使用协议
|
版权隐私
|
网站地图
|
排名推广
|
广告服务
|
积分换礼
|
网站留言
|
RSS订阅
|
违规举报
|
皖ICP备20008326号-18
(c)2008-2022 免费发布网 All Rights Reserved