需要下载完整版报告的朋友,可以扫下方优惠券付费成为会员,40000+份报告,随意下载,不受限制,报告涵盖全行业,星球保持每日更新。客服微信:sgcwjc

专业/及时/全面的行研智库
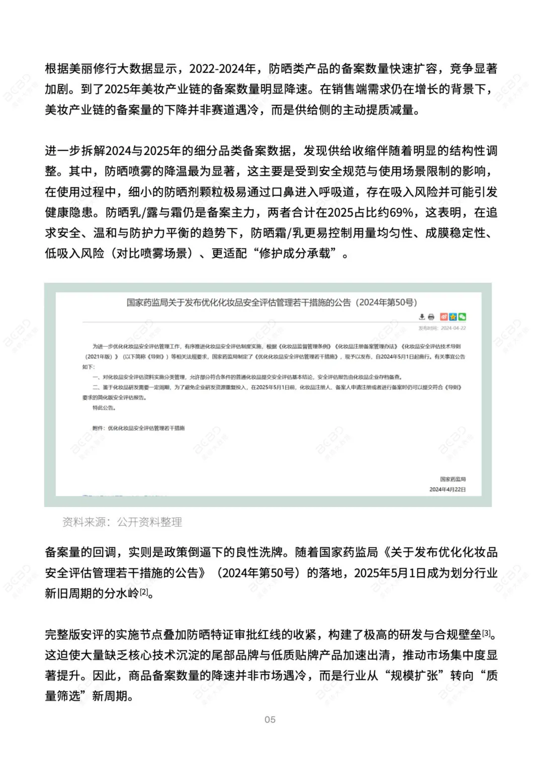
防晒作为皮肤健康管理的重要环节,正经历深刻变革。全球气候变暖、极端高温频发以及细颗粒物污染加剧,使防晒从夏季专属演变为全年必要行为。然而,消费者对防晒的担忧并未减少,尤其是敏感肌群体面临“越防越敏”的困境。数据显示,中国约36.1%女性为敏感肌肤,加上炎症痘肌、医美术后肌肤及孕期护肤人群,构成庞大的防晒需求基础。这些群体在追求高效防护的更关注产品的温和性与安全性。2025年,美妆行业进入筛选期,备案法规趋严与成分党认知提升,推动行业从规模扩张转向品质优选。在此背景下,物理防晒因其安全、稳定的特性重新受到关注。氧化锌作为皮肤科学界公认的敏感肌防护金标准,具备广谱防护力和天然抗炎作用,能够有效避免化学防晒剂带来的刺激风险,满足多种特殊肤质的防晒需求。物理防晒正逐步摆脱“厚重、假白”的刻板印象,通过现代工艺优化配方,实现轻薄透气的新体验。其核心价值在于构建安全、透明、高效的防晒体系,既保护皮肤免受紫外线伤害,又兼顾屏障修护功能。防晒将从“护肤加分项”转变为“健康必选项”,品牌需以消费者需求为核心,回归配方本质,推动行业向更理性、更科学的方向发展。
来源:美丽修行














完整版报告已上传至星球,扫下方优惠券加入即可下载所有报告


戳“阅读原文”下载报告


